BTC/HKD-0.42%
ETH/HKD-0.27%
LTC/HKD-0.83%
ADA/HKD-0.88%
SOL/HKD-0.44%
XRP/HKD-0.66%原文作者:Aiko、Jason,FoliusVentures
基于上一篇研報引發的思考和討論,@MapleLeafCap和我想進一步總結分享我們這一年在探索「Web3+游戲」過程中領會到的新知——即,抽稅制是更適合Web3游戲的商業模式。我們為這一全新商業模式提供了十點建議,并設計了一款虛擬Web3游戲以論證其可行性。

在過去半年時間里,我們推翻過數次方案,反復斟酌設計細節,向游戲行業的資深前輩請教,為了最終能向志同道合的求索者們交出滿意的答卷。
同時我們也開源了設計框架,希望藉此機會與更多優秀的開發者學習探討。
在此,我們竭誠奉上:
MetaMask“Portfolio Dapp”新增加密貨幣購買功能:金色財經報道,MetaMask宣布“Portfolio Dapp”新增加密貨幣購買功能,用戶只需導航到Dapp中的Buy選項,并連接 MetaMask 錢包,即可進行購買。目前該功能已支持 189 個國家與 PayPal 等多種付款方式。[2023/4/11 13:55:16]
英文版
中文版
我們認為目前大多數Web3和游戲的結合點尚未成熟,而其中唯一較大的突破性在于:游戲價值載體能夠在境外存在并自由流通,而開發者也獲得了讓世界流動性為游戲價值載體定價的自主選擇權。

游戲與Web3全年無休的全球金融市場接壤的好處顯而易見——曾經在Web2中的貴重物品只能根據游戲內的效用定價,而現在可以被更充分定價并且被更頻繁地交易。
NFT鑄造平臺Manifold擬于2月底引入全新收費結構:擬對買家實行固定費用:金色財經報道,據Manifold在社交媒體發文,該 NFT 鑄造平臺將于本月底引入新的收費結構,旨在為更廣泛的創作者社區的利益保持一致,同時為 Manifold 提供可持續發展的途徑。據悉,通過 Claim Pages 或 Burn Redeem 等應用鑄造 NFT,買家在購買交易需要為每個 NFT 支付固定費用,但全部交易收入(100%)仍然會直接流向創作者。Manifold 表示,這筆“固定費用”可以看做是一筆小額 Manifold gas 費用,旨在維系平臺建設。此外,Manifold 補充稱,該平臺的其他費用將保持不變,包括后續執行的固定費用也不會因為 NFT 交易價值變化而發生調整。[2023/2/3 11:44:43]

加密資產管理工具Blockfolio疑似被黑,官方回應資金安全:加密貨幣價格追蹤應用Blockfolio疑似被黑客攻擊,用戶手機應用程序收到來自偽裝成項目方發送的轉移資金相關推送信息。此后,官方對此回應稱,將盡快解決這個問題。資金、交易等沒有風險,僅影響相關顯示信息。
此前報道,加密交易所FTX以1.5億美元價格收購Blockfolio,這是截至目前加密貨幣行業第6大并購交易。[2021/2/9 19:20:19]
這也意味著游戲價值載體波動性更高,溢價更高,交投更頻繁,讓基于經濟體量的「抽稅制」成為更適合Web3游戲嘗試的商業模式,而讓「內購」的商業模式成為過去式。


動態 | 美國零售巨頭Target通過Fold接受BTC:據bitcoinexchangeguide報道,加密支付卡應用程序Fold剛剛宣布將支持美國最大的零售商之一Target。從今天開始,用戶可以通過Fold應用程序使用比特幣購買Target禮品卡,然后將錢花在Target網站或Target商店。[2018/12/19]
然而,傳統設計思路與抽稅制存在著天然沖突:廠商壟斷式直銷且玩家間缺乏經濟協作,缺乏邊際成本設計且永久性耐用品快速冗余,無法提高游戲經濟活性和整體稅收。
如前所述,我們雖然沒有萬全之解,但對于那些認可抽稅制游戲框架的團隊,我們再提供十條思路:

目前絕大多數游戲面臨著馬太效應強,內容重復性高且深度不足,學習和參與門檻高等瓶頸,但抽稅制商業模式需要選擇能對廣泛玩家長期保持吸引力的玩法,并堅持長線運營。
動態 | 蘋果商店將Coinbase和Blockfolio分類為財務應用程序:據bitcoinexchangeguide報道,Apple在其App商店中將Coinbase和Blockfolio兩款加密類應用程序歸類財務App,由于沒有可用的加密貨幣和區塊鏈類別,Coinbase和Blockfolio可能在提交應用時選擇了“財務”類別。[2018/10/30]
目前絕大多數游戲循環都服務于個人游戲進程,玩家自給自足,更易造成底層資源膨脹。
我們更認可從底層切割游戲循環和游戲進程,創造剛需場景和經濟關系;并在頂層添加元進程,以承接和消化個人進程產出。
主流游戲慣常采用數值型設計,將數值成長作為核心樂趣來源,然而極易造成定價體系一元化和資源冗余,降低經濟活性。
我們更傾向于用功能型設計取代數值型設計,橫向擴寬功能,由此創造出成本低/可組合性強/體驗差異大的功能型組件,在增加經濟活性的同時增進可玩性體驗。

傳統游戲收費方式粗放,或誘導玩家無限為數值和效率付費。但在Web3抽稅制游戲中,應按照玩家游戲強度和生產時間進行階梯式定價,以確保休閑玩家低門檻進入,重度玩家為強度付費,而生產型玩家成本最高且復雜,以減少尋租行為導致的資源貶值。

對于游戲中的耐用品,我們傾向于將其巧妙地轉化為消耗品,或在老化后讓其手感和體驗差異化,并利用分層機制長期維持廣泛的市場需求,讓耐用品價值最終沉淀而非冗余。
傳統游戲封閉式經濟中,游戲二級市場被官方限制或僅有拍賣行,市場設計較為簡單直接。
但我們傾向于將上下鏈過程游戲化,例如資產在鏈上市場交易時會隨機發生變異,回到游戲后通過「清洗」服務費代替版稅,玩家也可參與到相關道具和服務的提供環節。
經濟管制應考慮保持匯率穩定及資本自由流通,放棄貨幣政策獨立性。
因為游戲作為娛樂其成本應相對低廉,且寬松的資本管制和穩定的貨幣匯率更符合玩家的興趣偏好。

應該允許游戲內國營機構與民營產業鏈結合,減少游戲廠商直銷及產業壟斷,逐步放開民營權利以活躍市場經濟,將價值載體用游戲化的方式納入游戲中并形成具有真實價值的產業鏈還給玩家。
通過多元混合幣制模糊和復雜化資源產出成本,加大非線性和強制性消耗,既允許暫時的超額利潤空間存在,又要不斷調試全盤游戲概率、鑄造/拆解方程、及平衡性消滅長期的「全局最優解」。
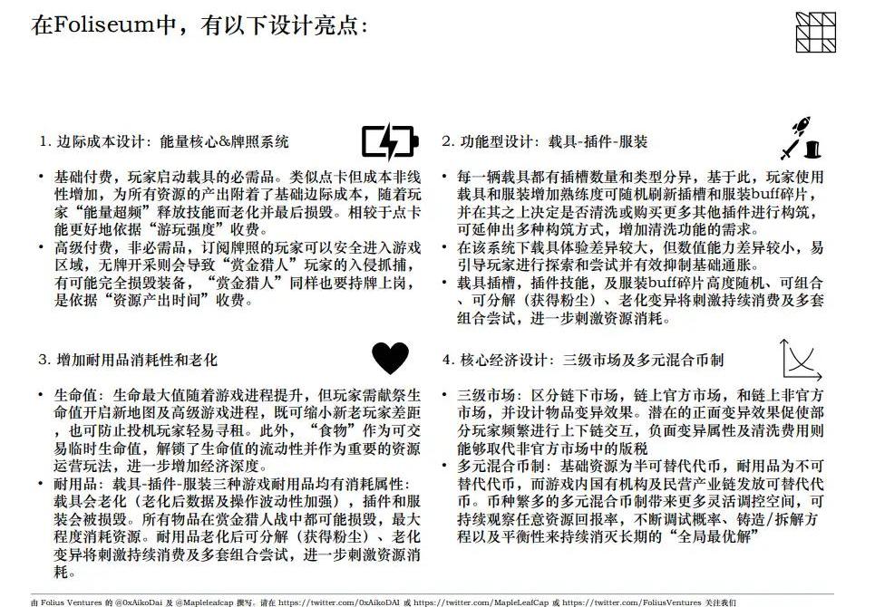
為了深度剖析抽稅制web3游戲的資產設計并踐行上述理論,我們將搭建一個Folius出品的虛擬Web3游戲框架——讓我們稱它為Foliseum吧!靈感來源于雨中冒險/死亡細胞/以撒的結合等優秀的roguelike游戲和射擊游戲如無主之地。

更多設計細節請移步?Notion
當然,我們還有諸多尚未完成的設計,也期待與各位設計師和創業者深度討論。歡迎您在開源文檔中留下閱讀批注,或在問卷中豐富Foliseum的設計思路。


撰寫過程中我們深切意識到游戲設計細節繁復,實屬不易,謹以此篇向迷霧中不斷拓展疆界的Web3游戲創作者們致敬。
最后,感謝@MapleLeafCap的耐心指導與提攜,感謝所有游戲行業前輩為此篇提出的寶貴意見。如果您有不同的意見或更好的想法,亦或想加入到Web3游戲的經濟設計中來,歡迎隨時與我們聯系!
作者:alertcat.eth,鏈捕手無常損失是DeFi流動性提供者(LiquidityProvider)不可避免的風險之一.
1900/1/1 0:00:00美國商品期貨交易委員會(CFTC)周一公布了委員會成員名單,宣布前白宮官員CaroleHouse擔任新主席,區塊鏈分析公司TRMLabs的AriRedboard擔任其技術咨詢委員會副主席.
1900/1/1 0:00:00聯邦檢察官在致法院的一封信中表示,SBF將于今年秋天將面臨審判,根據擬議的保釋條件安排,他將僅限于使用白名單中的網絡工具和網站,以及限制監控軟件的使用.
1900/1/1 0:00:00作者:BigDemoDayRoadshow活動現場照片MetaTdex資本運營部副總裁IwanYoung3月4日,MetaTdex受邀參加了香港Roadshow活動.
1900/1/1 0:00:00據彭博社援引法庭文件稱,加密金融服務商BabelFinance正進行針對7.66億美元債權人債務進行重組.
1900/1/1 0:00:00原文標題:FundamentalValueinCryptoPartIII:dAppEcosystems作者:Grayscale 編譯:達瓴智庫 加密應用層是創新的溫床,前沿的金融理念.
1900/1/1 0:00:00