BTC/HKD-0.66%
ETH/HKD-2.51%
LTC/HKD-3.71%
ADA/HKD-5.18%
SOL/HKD-3.07%
XRP/HKD-3.98%撰文:月之暗面,PANews
在L2技術動態呈現“短期OP,長期ZK”之后,Vitalik的心思開始向賬戶抽象技術傾斜,在本次以太坊波哥大開發者大會上,他也為支持賬戶抽象技術的錢包Soulwallet點贊,引得關注。
賬戶抽象可從源頭減少交易的數據,再結合Rollup方案,可作為一體化的“數據瘦身”方案,大幅減少GasFee的消耗和使用,一個易用且便宜的以太坊網絡將出現在世間。
10月3日,Vitalik補充EIP-4337賬戶抽象提案內容,增加了BLS簽名算法的數據聚合部分,可以讓構建者和批驗證者聚合簽名,以減少所廣播至主網的數據。
并且,StarkNet也在新版本更新中提出有關賬戶抽象的詳細設計。而困擾賬戶抽象的DoS危機,也隨著更多的Zk系Rollup投入使用得到解決,ZK方案的安全性并未得到如同數據壓縮特性相同的重視,這是以往長期被忽視的特點,有望在賬戶抽象路線之爭上得到全方位展示。
由此,基本上拉開了ZK+AA的鏈上數據解決方案序幕,一個迥異于任何現存公鏈的分層解決方案雛形就此誕生,這將會為以太坊帶來深遠的影響。
Optimism 推出可定制 PFP 系列 “ Optimist NFT ”:12月16日消息,Optimism 宣布推出 Optimist NFT 系列,Optimist NFT 目前處于測試階段,首先面向在第二輪追溯性公共產品募資(RetroPGF 2)中投票的用戶開放鑄造資格,將于 2023 年年初開始每月邀請數百個活躍地址進行鑄造。[2022/12/16 21:48:35]
思路轉變:非共識層賬戶抽象

在本次的更新中,是通過EIP提案的方式來設計賬戶抽象模型,而在最初的設想中,本來是希望改變以太坊本身的賬戶地址設計,一統EOA賬戶和智能合約地址,這也是最初的以太坊賬戶地址設計方案。
在4337之前的提案中,如EIP-86/208、EIP-859以及EIP-2938等提案,這些提案有一些共同特點,基本上都是在基于以太坊主網進行改造,在以太坊L2方案未廣泛得到采用的環境下,貿然對主網進行“傷筋動骨”般的操作風險過大,實際上將賬戶抽象的優先級置于L2之后。
動態 | TrustVerse推出防丟失服務“ NOVA”:Trustverse是以區塊鏈技術為基礎的資產管理服務和金融解決方案。 TrustVerse已經擁有五項技術專利,并與三星區塊鏈(Samsung Blockchain)、韓國交易所旗下IT戰略機構KOSCOM以及微軟公司建立合作。作為第一家注冊為三星區塊鏈合作伙伴的區塊鏈金融科技公司,TrustVerse最近推出了防丟失服務“ NOVA”,針對用戶的私鑰恢復和預防丟失服務, Trustverse所有的DApps應用服務都需要使用TRV token進行支付費用,并使用支付的token來維持Trustverse生態系統的發展。[2019/12/10]
這在工程上并不是最優解,但是秉持“又不是不能用”的原則,賬戶抽象真正落到實處需要等待L2解決方案,尤其是ZK路線的實用化。
本質上,賬戶抽象想要實現的功能,目前都可以通過EOA賬戶+智能合約的方式實現,并非影響到以太坊主網,社區只想要一種“改進”,而非推倒重來。
最終,ERC-4337得到了較為普遍的認同,不再對將作為共識層的L1主網進行改動,而是在其上賦能智能合約,以一種漸進的方式實現賬戶抽象。
聲音 | Joseph Young:UPbit并未使用“ hack”一詞,存在內幕操作的可能:分析師Joseph Young 在推特表示:UPbit并未使用“ hack”一詞來描述造成5130萬美元的損失。在這一點上,考慮內幕(操縱)的可能性。實際上,我并不認為UPbit事件會降低比特幣的價格,因為它不是真的。UPbit正在彌補所有損失。如果是相關的,那就是“黑客”在賣,這在事件發生后是很難這么快做到的。[2019/11/27]
智能合約:ERC-4337標準一統天下
如前文所述,以太坊上存在EOA外部賬戶地址與智能合約地址這兩種地址類型,其中EOA控制著“人類”與以太坊的交互,比如說需要私鑰、助記詞、ETH等前提條件;而智能合約地址是預先寫好的函數,在特定條件下執行特定任務。
兩者互相配合,打造出最為豐富的以太坊生態,而助記詞、錢包、私鑰、智能合約等概念也深入人心,但其實這并非以太坊的最優解,維護兩套地址類型會降低主網運行效率,比如需要額外開銷去判斷一個地址究竟屬于何種地址類型,更不要說復雜的操作會需要昂貴的GasFee。
動態 | 名為“ Masad Clipper and Stealer”的惡意軟件正在攻擊加密貨幣錢包:目前一款名為“ Masad Clipper and Stealer”的惡意軟件正在攻擊加密貨幣錢包。它通過Web瀏覽器查找信用卡、密碼等敏感信息,并尋找與特定加密貨幣錢包的配置匹配的數據,如果檢測到匹配項,該惡意軟件則會將該錢包替換為攻擊者的錢包。(Forbes)[2019/9/28]
因此,從2015年開始便不斷在尋求將二者合并,目前的4337提案是最為接近成功的一種方案設計,本質上而言,是用智能合約方案,或者賦予賬戶抽象更為高階的“智能”來一統兩者,而非在共識層層面修改主網,以在安全和效率之間求取平衡。

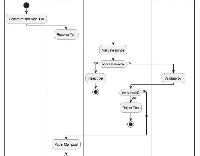
用戶被期望發送稱為用戶操作的鏈外信息,這些操作被區塊構建者收集并批量打包成一個批交易。構建者負責過濾這些操作,以確保他們只接受支付費用的操作。并有一個單獨的Mempool用于用戶操作,連接到這個Mempool的節點進行ERC-4337特定的驗證,以確保用戶操作在轉發之前保證支付費用。
動態 | “ Bitcoin”全球熱度前五:尼日利亞、南非、圣赫勒拿、奧地利、瑞士:根據谷歌數據顯示,全球“ Bitcoin”熱度最高的5個國家/地區為:尼日利亞、南非、圣赫勒拿、奧地利、瑞士。全球“ Blockchain”熱度最高的5個國家/地區為:貝寧、格魯吉亞、圣赫勒拿、加納、中國。[2019/4/23]
這樣做的好處有如下幾點:
?更為智能。智能合約的邏輯特性將為更復雜的操作提供可能性;
?更加安全。錢包可內置多簽功能以及社交恢復功能,擺脫助記詞。
?更加靈活。比如可以實現他人贊助交易,避免自身無ETH可支付Gas的窘境。
本質上,ERC-4337設計的賬戶抽象是將智能合約“下放”到普通賬戶上,將一些復雜的邏輯功能化,用戶在前端只感受到更為便捷,而無需深刻了解內在邏輯。
但是,智能合約的邏輯復雜性也會帶來額外的賬戶開銷,因此才需要技術上持續優化,并配合Rollup方案達到整體提速降費的效果,兩者一起構成后PoS時代的主力改進方向,優先度僅次于終極解決方案DankSharding。
天生一對:賬戶抽象和Rollup的契合點
在賬戶抽象投入使用之前,先總結下當下賬戶抽象和Rollup的特點,尋找到二者可以結合的契合之處:
賬戶抽象:保密、智能、通用,但是GasFee貴,貴是因為步驟多導致的數據多,剛好Zk-Rollup擅長減少數據;
功能豐富:錢包多簽確保安全、權限分割便于治理,但是導致的邏輯也會更為復雜,安全漏洞會相應擴大;
還未爆發:Rollup還在前ZK時代,目前的賬戶抽象解決方案是以大規模L2實用化為設想前提,仍是一個預研的技術;
未來一致:L2逐步成型后,共識層將不再改動,智能合約會有更多用武之地,賬戶抽象的安全性也可得到保障。
賬戶抽象雖然可以提高地址的智能性,但是在目前并不適合直接推向用戶,其高度的復雜性會直接推高GasFee以及降低安全性,以他人贊助交易為例,一旦機制出問題,會直接導致主網的運行危機。
而推高GasFee在提案中也有詳細說明,這也是Vitalik本次補充ERC-4337的直接動因,理論上而言,一個賬戶抽象地址每一步都需要計算,無人工干預下需要更多計算資源來保證安全,交易需要包含以下一次性設置合約地址和設置代理地址成本。
傳統的EOA外部賬戶地址則無需如此”復雜“的交易邏輯,其本身已經經由人工驗證和以太坊主網設置完畢,可直接投入使用,賬戶交易GasFee約是賬戶抽象的1/2。
因此在更為廉價的解決方案投入使用之前,賬戶抽象的復雜性反而會拖累以太坊的運行速度,而這正是ZK-Rollup的機會,其更擅長以壓縮后的數據呈現全局驗證結果。
本次Vitalik更新的提案內容,其實是打通賬戶抽象和Rollup的數據接口,讓L2解決方案也可以處理賬戶抽象產生的數據,其改進點在于,將只能分步驟實現的功能打包成批交易,高度接近于Rollup的思路,而依舊通過SNARK技術來確保交易的有效性。
可以設想一下,Rollup和賬戶抽象結合后,以太坊將呈現出數據通用,驗證便捷,高度安全的特性,而無需對共識層進行改進的特性,會依賴于更為精細化的解決方案。
類似于多種Rollup解決方案,賬戶抽象也有機會產生生態爆發的可能,比如說目前EVM生態最大的智能合約多簽錢包Gnosis-Safe,其技術護城河便不復存在,新一輪的敘事模型會促進更新的解決方案的出現。

而在Layer2解決方案中,StarkNet也在嘗試結合賬戶抽象功能,從設計之初就將其納入其中,包括通過EntryPoint合約規范的賬戶抽象模塊,包括驗證和執行分離、添加Nonce字段以在協議級別強制執行事務唯一性等。
并且,StarkNet會構造L2和L1直接的通信件,以更好的協調兩者之間的狀態通傳機制,在壓縮數據成本的前提下,賬戶抽象的優勢才可能被發揮出來,更加智能和便宜。
結語
從2015年第一份實際上的賬戶抽象方案提出至今,已經過去7年有余,而在ZK-Rollup緩步推進的大背景下,真正實現賬戶抽象功能仍舊需要很長時間,但是正如同PoW到PoS的轉型依然實現,以太坊正在按照自己的既定路線去發展。賬戶抽象作為和PoS、Layer2、DankSharding等長期謀劃的重大基礎性功能,將會在PoS和Zk-rollup版Layer2實現后得到更廣泛的使用。
而隨著越來越多的Rollup兼容賬戶抽象方案,我們也許在不遠的未來就可以丟掉助記詞,真正實現Web2級別的使用體驗,和Web3的安全、隱私體驗。
整理:ChainCatcher全球最大的加密借貸平臺Genesis于11月16日暫停了其貸款部門的提款。在其電話會議和Genesis之后的解釋中,表明了三箭資本和FTX是兩個相當大的影響因素.
1900/1/1 0:00:00作者:iZUMiResearch來源:ForesightNews?2022.11.08又會是一個載入Crypto史冊的一天.
1900/1/1 0:00:00原文標題:《WhathappenedatAlamedaResearch》撰文:milkyeggs編譯:Katie辜,Odaily星球日報《紐約時報》昨日發表了一篇關于SBF的“洗白”文章.
1900/1/1 0:00:00撰文:BlockBeatszk-Rollup一直被視為解決以太坊擴容問題的終極方案,但受限于zk技術的開發難度,導致目前市場上zk-Rollup產品一直沒能推出通用且EVM兼容的擴展方案.
1900/1/1 0:00:00ChianCatcher消息,推特用戶表示,灰度母公司DigitalCurrencyGroup疑似近日刪除其團隊介紹頁面。該頁面原本顯示其團隊、董事會成員、董事會顧問的姓名、職位和圖片等信息.
1900/1/1 0:00:00整理:念青,ChainCatcher“過去24小時都發生了哪些重要事件”?1、香港發表虛擬資產政策宣言,正研究數字港元等試驗計劃?香港特區政府發表有關虛擬資產在港發展的政策宣言.
1900/1/1 0:00:00