BTC/HKD-0.89%
ETH/HKD-1.01%
LTC/HKD+0.22%
ADA/HKD-0.63%
SOL/HKD-1.84%
XRP/HKD-1.08% 
30個獲勝項目主要分布在DeFi、基礎設施和元宇宙或游戲類別中,其中用機器學習自動審計智能合約、用MEV領跑者攔截惡意交易、通過NFT識別KYC用戶、可將小額代幣兌換為ETH以及針對NFT資產的借貸協議等的創新項目受到大量關注。為期10天的ETHDenver2022正式落幕。在這里,多名黑客松參與者組成的超170個團隊角逐30強,以獲得總計100萬美元的賞金和獎金、200萬美元的投資資本以及額外100萬枚SPORK零知識二次方獎金池。在30個獲勝項目中,有5個屬于基礎設施類,包括可用機器學習自動審計智能合約的DeusExSecuritas、用MEV領跑者攔截惡意交易的DeathStar、鏈上數據快照生成工具Blocksnap以及能夠識別KYC用戶的IdentDeFi等。6個屬于DeFi類,包括抗MEV的UniswapV2分叉項目SlowSwap、可將小額代幣兌換為ETH的DustSweeper等。在該領域中,有兩個為針對NFT資產的DeFi項目,分別為由NFT抵押品支持的借貸協議Bunker.finance和針對NFT的衍生品協議MimicryProtocol。4個屬于證明類項目,證明類型包括地理位置證明、NFT持有證明以及身份證明。另外獲勝項目中還有5個游戲和原宇宙項目以及4個DAO或社區項目。從構建網絡來看,近20來個項目將在多鏈構建,絕大部分項目會構建于以太坊或Polygon上,少數幾個項目位于波卡、幣安智能鏈、Harmony、Algorand、GnosisChain、Metis、Arbitrum上。基礎設施
DeusExSecuritas:用機器學習自動審計智能合約
演示鏈接DeusExSecuritas可以使用機器學習自動審計智能合約,NLP模型可以根據漏洞對Solidity腳本進行分類,甚至可以指出哪些行的代碼易受攻擊。DeathStar:用MEV領跑者攔截惡意交易
80000 ETH從未知錢包轉移到Kraken:金色財經報道,數據顯示,北京時間06:33, 80000 ETH (價值約140,736,770美元) 從未知錢包轉移到Kraken。[2023/6/12 21:30:53]
演示鏈接DeathStar通過在以太坊鏈上檢測到惡意交易后立即攔截,從而保護用戶錢包免受黑客攻擊和詐騙。DeathStar的具體解決方案為,用戶將多個地址列入白名單,當這些地址之一正在轉移代幣至其他非白名單地址時,DeathStar的MEV領跑者就會立即以兩倍Gas費發送一個交易,把用戶的所有資產轉移到備用地址。Cannon:管理協議部署
官網Cannon是一個受Docker和Terraform啟發的Hardhat插件,允許配置協議的腳本、keepers和鏈上依賴項,以便用戶在多個本地或鏈上自動部署。Cannon帶有一個內置的去中心化包管理器,允許輕松涵蓋現有的開發或測試協議。該項目的三名成員均為Synthetix的核心貢獻者。

Blocksnap:鏈上數據快照生成工具
鏈接Blocksnap是一個可以輕松捕獲鏈上數據快照的工具,僅適用于EVM兼容鏈,目前支持以太坊、Polygon、Arbitrum和Optimism。IdentDeFi:識別KYC用戶
演示鏈接IdentDeFi利用ZK證明來保持用戶匿名性和識別合規用戶,專注于開放、安全、保護隱私的合規性檢查。運行流程上,用戶進行一次KYC,并在驗證后鑄造一個不可轉讓的NFT,然后協議可以檢查用戶是否持有該KYCNFT,從而幫助協議篩選符合資格的用戶來使用其平臺。DeFi
SlowSwap:抗MEV的UniswapV2分叉項目
演示鏈接SlowSwap是一個具有可驗證延遲函數的AMM協議,也是UniswapV2的分叉項目,可防止最大可提取價值和三明治攻擊問題,將構建在以太坊上,目前已上線Ropsten測試網。
持有超10枚ETH的地址數量達16個月以來高點:5月21日消息,Glassnode數據顯示,持有超過10枚ETH的地址數量達到16個月的高點289,931。[2022/5/22 3:33:09]

DustSweeper:可將小額代幣兌換為ETH
演示鏈接DustSweeper允許用戶將多種小額代幣兌換為ETH,從而節省交易手續費,會構建在以太坊和Polygon上。具體流程為,用戶批準錢包里的一系列小額代幣,然后TakerBot會以折扣價把這些代幣換成ETH交給用戶。DustSweeper目前還在測試階段,尚未部署到主網。DustSweeper正在Mirror上眾籌,目前已籌集到115ETH,遠超原定目標50ETH。眾籌出資者將在DAO啟動時會獲得DustSweeper代幣DUST總供應量的34%。

Bunker.finance:由NFT抵押品支持的借貸協議
演示網站Bunker.finance是一個由NFT抵押品支持的去中心化借貸協議,將構建于以太坊上,使用Compound的池機制來促進即時借貸,無需借款人和貸方等待與交易對手匹配。Bunker.finance還與Yearnv3的USDC和WETH機槍池集成,將此用來賺取當前未提供給借款人的資金利息。Bunker.finance計劃與Rarible的NFT索引器服務集成,以顯示用戶可存入的NFT。在Rarible支持CryptoPunks后,CryptoPunksNFT將是Bunker.finance支持的第一種抵押品。MimicryProtocol:針對NFT的衍生品協議
Tether CTO:希望看到更多交易所支持閃電網絡:Tether CTO Paolo Ardoino發推稱,希望看到更多的交易所支持閃電網絡。支持閃電網絡比許多其他區塊鏈集成更容易、更安全和穩定。
對此,比特幣交易所CoinCorner聯合創始人Danny Scott回復稱,其網關已經支持,交易所/錢包也即將支持;希望能看到更多交易所支持。[2020/8/9]
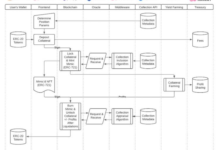
官網MimicryProtocol希望通過分叉Synthetix為用戶提供一個基于Polygon、針對NFT的DeFi衍生品協議,利用Chainlink預言機來映射NFT價格,倉位用ERC-721代幣Mimics來表示。具體來說,用戶可以存入MIME抵押品來鑄造Mimics,Mimics記錄存入的抵押品類型、數量、標的交易NFT的種類、正反向、開倉時間、質押率等數據。

ExchangeIt:去中心化自由交易市場
鏈接ExchangeIt是一個基于Polygon、由智能合約強制執行和激勵的去中心化自由交易市場,供用戶上架物品和報價,物品價格由GPS支持的ChainlinkEA完成,爭議和不良行為者由DAO治理決定。當前,ExchangeIt已上線PolygonMumbai測試網。具體交易流程方面,賣家在上架物品提交物品名稱、位置、描述、聯系方式、價格、最小托管數量和一個包含6位數的代碼,然后買方提交報價,并且需要發送超過規定最小托管數量的MATIC,賣家只能接受一個報價并托管這些MATIC,在賣家接受報價后合約鎖定。買賣雙方見面交換貨物并通過代碼來解鎖合約。另外,成功交易后的買賣雙方都會得到代幣獎勵。

分析師:數個指標表明,BTC/ETH的漲勢已經過熱:加密貨幣分析師Joseph Young在推特上表示,有幾個可行的指標表明,BTC/ETH的漲勢已經過熱,最突出的一個指標是永久掉期的資金費率。但交易所余額處于1年多低點卻描繪了另外一幅不同的圖景。
此前消息,加密研究公司Arcane Research在推特上表示,Glassnode數據顯示,主要交易所的比特幣存款自4月份以來大幅下降,目前處于2019年5月以來的低水平。這表明,更多的用戶更喜歡將比特幣存放在私人錢包中,這可能會降低未來幾個月的出售壓力。[2020/7/29]
SkewYou:收益套利
演示鏈接在基于Arbitrum的SkewYou中,用戶將資金存入一個金庫,該金庫將自動把這些資金分配到收益最高的套利頭寸。V1版本將利用Balancer上的TracerPerpetualPool代幣和GMX上的永續期貨。不過,上線后,資金風險還需用戶自行甄別。NFT
Supercool:NFT創建工具和代幣化社交參與引擎
官網Supercool是一個無代碼NFT創建工具和代幣化社交參與引擎。用戶可以在Supercool中鏈上繪圖或像素藝術,也可以從模版開始繪制,完成后可鑄造和在推特上分享。當前,Supercool已基于Polygon發布應用。

此外,Supercool還會通過其參與度引擎提取用戶在推特上的參與度數據,例如轉推、點贊和評論,然后將其社交代幣SupercoolSocialToken按比例分配給用戶。游戲&元宇宙
Arena-Verse:運動員虛擬世界
演示鏈接Arena-Verse希望為田徑運動員構建一個虛擬世界。在這個元宇宙中,為運動員創建競技場和設施,以及創造保險和金融產品,并使用Web3工具進行治理。Arena-Verse將使得運動員獲得公平回報和經濟利益。
數據:ETH非零地址數量再創歷史新高:GlassNode數據顯示,ETH非零地址數量剛達到40460000的歷史新高(ATH),上一次ATH出現在5月29日,達到40392286。[2020/5/31]

ZK-Battleship:原型戰艦游戲
鏈接這是一款基于zkSNARK證明和驗證的原型戰艦游戲,目前還在開發當中,將構建在Polygon和GnosisChain上。MoonScape:角色扮演類網頁游戲
演示鏈接MoonScape是一個基于虛幻引擎的多人動作角色扮演類網頁游戲,會構建在Polygon和以太坊上。MoonScape通過Web3功能增強了虛幻引擎,例如基于錢包的登錄和用戶管理,以及通過游戲內事件和動作觸發的程序化NFT鑄造和交易。Funbug??:P2E引擎
演示鏈接Funbug??是一個基于以太坊的開放P2E引擎。INDAO:星際收益博弈游戲
演示鏈接INDAO將構建于Metis上,是一款星際收益博弈游戲。證明
ZKmaps:位置證明協議
演示網站ZKmaps是一個位置證明協議,希望利用ZKproof來保護用戶的位置信息,將構建在以太坊和Polygon上。具體來說,ZKmaps將使用戶能夠證明他們在邊界區域地理防護內的位置,而無需使用ZKsnarks披露確切位置。具體用例包括可以幫助POAPDAO驗證程序資金的分散程度、證明某一位置是否處于一個州或城市內、網約車、基于位置的NFT鑄造等活動。注:地理防護是軟件程序中的一種功能,運用全球定位系統或射頻識別規定地理邊界。zkProofofBuffiness:NFT持有證明協議
演示網站zkPoB是一種移動兼容工具,任何人都可以證明他們持有的Bufficorn或任何NFT,而無需透露具體NFT編號或他們正在驗證的地址。Fracture|Constitute:身份證明協議
演示鏈接Fracture|Constitute將構建于Algorand上,可以通過可信的社會共識恢復文件。Fracture|Constitute希望為流離失所的難民提供一種選擇,以恢復他們的身份或他們可能希望從本國獲得的任何數據,而不必在旅途中攜帶這些數據。22222.World:通過NFT所有權成為VIP會員
演示鏈接22222.World能夠使用戶通過NFT所有權成為VIP會員,允許用戶輕松驗證NFT,另外,通過Tableland集成,小型組織可以輕松地以去中心化的方式跟蹤出勤率,與myColorado的API連接允許小型組織將科羅拉多ID驗證添加到其考勤跟蹤系統。錢包
Kiyomi:多鏈移動錢包
演示鏈接Kiyomi是一個基于Moonbeam和Moonriver的多鏈移動錢包,供用戶展示和使用NFT,在此基礎上,Kiyomi提出了迷你應用的概念,用戶可以根據其持有的代幣解鎖應用的功能和體驗,如解鎖特定NFT系列的迷你游戲等。

DAO&社區
AcademyONE:教育激勵平臺
演示鏈接AcademyONE是一個教育平臺,允許項目去外包和激勵創建高質量的學習內容,當前已上線以太坊Rinkeby測試網。DoOrDon't:評估DAO信任分數
演示鏈接DoOrDon't允許用戶通過評估一個DAO的透明度和去中心化程度來決定是否加入該DAO,評估因素包括社區活躍程度、治理、代幣分配模型、金庫等。DoOrDon't前端將提供數據可視化和信任評分指標,使訪問者能夠決定是否加入DAO。

Intuition:去中心化身份點對點系統
演示網站Intuition是一個基于以太坊的以經濟、聲譽或時間為抵押的去中心化身份點對點系統,類似于點評網站Yelp的去中心化版本、LinkedIn上的技能認可Endorsement功能、或者社交媒體中的點贊功能,不同的是,Intuition中用戶可以獲得對應比例的報酬。用例包括抵抗女巫攻擊、信用評分、招聘、點評、數據集質量保證以及反饋等。BackgroundNetwork:Discord聊天機器人和協助協議
演示鏈接BackgroundNetwork將構建一個網頁版的幫助中心,類似于問答網站StackOverflow。該項目認為,Discord中的支持頻道一團糟糕,用戶很難從中獲取到有用回答。BackgroundNetwork上,用戶可以用其錢包登錄并創建個人資料來提問和回答問題,無需登錄即可閱讀內容。然后BackgroundNetwork可以通過他們的Discord幫助頻道中的Q+A預先填充頁面。其他
LOUDVΞRSΞ
網站鏈接LOUDVERSE是一個為音樂、詩歌和戲劇等難以量化的公共產品提供資金的雙向市場,將構建于以太坊和Harmony。與Gitcoin不同的是,LOUDVERSE將采用雙限制二次方資金,具體考量可用資金池限制以及每項提案最低可行的資金限制。其中,資金池限制是提供的匹配資助資金總額,每項提案最低可行的資金限制是由公共產品項目方制定的制約因素,代表完成項目所需的最低資金,如果該最低所需資金低于理想的資金總額,該項目就不會通過,以免浪費資金。具體的運作機制如下:

ProofofMeditation:冥想激勵應用
演示鏈接ProofofMeditation是一款激勵用戶冥想并給予獎勵的應用。該項目認為,花時間去禪修和冥想與完成工作一樣有價值,應該為自己的努力得到回報。具體運作流程為,用戶可以在每個月的第一天決定是否加入為期21天的冥想周期,可以選擇每天冥想10分鐘,然后質押代幣去下注自己的目標,每漏掉一次,用戶質押代幣的一部分就會鎖定到該冥想周期池中。21天后,每位參與者都會收到打卡天數對應的質押代幣,池子中的代幣會在打卡21天的用戶之間分配。kudos:升級其食物系統
演示鏈接該項目提供一個由農田、農民、農貿市場、物流和配送供應商等組成的食品系統網絡,將對農民和食品系統支持者給予獎勵和激勵,目前已上線Harmony測試網。ColoradoAware
演示鏈接ColoradoAware希望科羅拉多州盡快過渡到可再生能源階段,會逐漸將用戶轉移到分布式能源管理和優化的區塊鏈環境中。另外,未來可能還會推出代幣化保護激勵措施和點對點能源交易。原地址
本文梳理自加密KOLzachxbt在個人社交媒體平臺上的觀點,律動BlockBeats對其整理翻譯如下:最近我對Treasure團隊成員JC進行了調查.
1900/1/1 0:00:00全球領先的加密貨幣交易所FTX今日宣布成立「FTXEurope」,標志著FTX步入全球擴張的下一階段,將其業務擴展至歐洲和中東.
1900/1/1 0:00:00我從來沒有寫過一篇關于“OptimisticRollupsvs.ZK-Rollups”的文章。它們都很棒.
1900/1/1 0:00:00YatSiu已經筋疲力盡了。這位49歲的奧地利出生的香港高管最近每晚睡眠時間不超過幾個小時,但當被問及他的區塊鏈游戲業務AnimocaBrands時,他忍不住跳了起來.
1900/1/1 0:00:00北京時間3月9日19時,白宮官網正式發布公告表示,拜登總統將在今天簽署關于確保數字資產負責任創新的行政命令,并表示這是有史以來第一個整體政府方法,以應對風險和利用數字資產及其基礎技術的潛在利益.
1900/1/1 0:00:00原文作者:老雅痞本文來自老雅痞,Odaily星球日報經授權轉載發布。2021年,NFT收藏品爆發為一個數十億美元的資產類別。然而,這種成功帶來了一些問題.
1900/1/1 0:00:00