BTC/HKD-1.23%
ETH/HKD-2.46%
LTC/HKD-2.71%
ADA/HKD-4.07%
SOL/HKD-2.51%
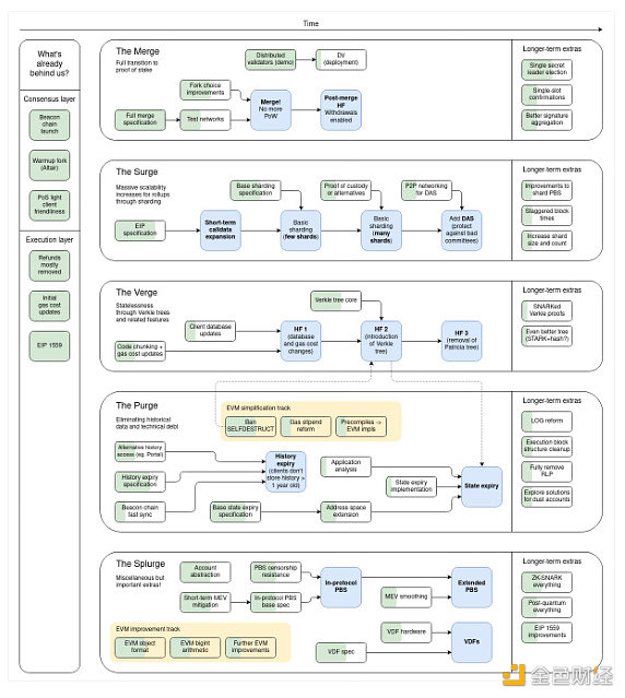
XRP/HKD-2.28%在最新一期的?Bankless?播客中,以太坊聯合創始人?Vitalik Buterin(后文簡稱 V 神) 再次受邀參加,他介紹了一個由 5 個主要步驟組成的以太坊路線圖,而這對以太坊后續的生存和繁榮將起到至關重要的作用。
為了實現最終的去中心化和充分優化可擴展性, Buterin 表示,以太坊必須打造 "更敏捷、更輕量級" 區塊鏈數據,以便它能容納更多的用戶。

V神:比特幣不會削弱國家資金:8月10日,比特幣咨詢公司Bitcoin Advisory創始人Pierre Rochard發推稱,比特幣將停止戰爭。對此,V神剛剛評論道:“為什么你認為比特幣會有這樣的影響?有趣的是,在過去的幾個星期里,我與支持和反對比特幣的人爭論,他們認為比特幣會徹底削弱國家的資金,但我都不同意:我只是不認為它會有那樣的效果。”[2020/8/16]
V神通過推特分享的路線圖
聲音 | V神:發鏈很難發幣更難,公鏈在保護隱私上的最大阻礙是可擴展性:在萬向區塊鏈實驗室主辦的第五屆區塊鏈全球峰會上,在被問及如何看待諸如Facebook等大型公司,而非初創項目建立區塊鏈基礎設施之時,V神表示:“發行新的區塊鏈很難,發行新的貨幣更難,兩者加上來是難上加難,哪個更成功,我不知道。”V神表示用私鏈來保護隱私是不靠譜的;聯盟鏈的數據只是跟附近公司分享,雖然也有一定的保密性;但公鏈是最好的方式,不過公鏈現在最大的阻礙是可擴展性。長期來看,隨著公鏈的擴展性提升,公鏈的價值也就越高。[2019/9/18]
第一步被稱為 "合并(The Merge)",它是一個從 PoW 到 PoS 的全面過渡,將在2022年上半年完成。當被問及他認為何時能全面合并時,V神回答說:"也許會在六個月也完成。"
V神:如果沒有1500個ETH可以加入Casper:以太坊創始人V神昨天在多倫多以太坊大會上發表演講,他在會上提到,“如果你沒有1500個ETH,那么你可以通過工作權益證明參與到Casper中,在Staking Pool方面,不同點將在區塊大小、存提條件、可靠性等方面存在差異。”[2018/5/6]
第二步被稱為 "激增(The Surge)",旨在大幅提高以太坊的可擴展性、帶寬和整體容量,特別是在 zk-rollup 上。
第三部被稱為“The Verge”,它將允許更多用戶運行節點。V 神解釋道,這本質上是使整個網絡參與過程盡可能的民主化,讓每一個人都能訪問和使用。
雖然以太坊在 2021 年有了長足的進展,這其中就包括倫敦硬分叉和引入燃燒機制的 EIP-1559 ,但高gas費仍然是一個迫在眉睫問題。
根據 V 神的描述,在上述兩個步驟的幫助下,以太坊的 gas 費用可以大幅降低。"如果鏈上可以處理更多的交易,那么就意味著有更多的空間,不必再進行所謂的 gas 戰 ,最終每個用戶的交易費用就會大幅下降"。
當被要求評論以太坊在過去 6 年中取得的進展時。V神答道,“目前(進度)僅僅是 50 %,合并徹底完成之后,我可以說進度能達到60%。但一旦有了完整的分片系統,這個進度就能達到 80 % 了。”

V神還補充說,他估計還需要 6 年時間才能完全實現路線圖上所描述的所有內容。
激增之后是 "Verge"(Verkle Trees),它允許更多用戶運行節點。V 神說,這本質上是 "將盡可能多的參與者民主化,讓任何想要驗證鏈的有效性的人和每個人都能訪問"。
此前,在2021年12月初,V神還發表了一篇名為 "Endgame "的文章,其中他描述了以太坊可能采用的3種以 Rollup 為核心的潛在解決方案。在文章中,他認為所有的區塊鏈最終會合并到一起,成為一個巨大的區塊鏈。文章還介紹了一種工具,允許以去中心化和抗審查的方式進行區塊驗證。
一、Web3對用戶的意義Web3是一個定義廣泛的術語,主流定義之一是在Web2的基礎上利用區塊鏈技術實現去中心化以使得用戶對自己的數據擁有所有權和自主權.
1900/1/1 0:00:00美國創業孵化器Y Combinator總裁Sam Altman曾發推預測,2020s進行的投資平均回報將比2010s的投資回報差很多,但Web3可能仍然可以獲得類似2010s的回報率.
1900/1/1 0:00:00站在2022年新的起點上,元宇宙的火熱勢頭依舊不減。隨著區塊鏈等技術不斷取得新進展、新成果,我們有必要對當前元宇宙行業進行更加細致入微的研究和考察.
1900/1/1 0:00:0010日晚上,微博藝術、微博美學聯合元気星空metachi、元筑科技MetaEstate聯合打造的數字美術館開展,同時活動邀請了米巧銘、顏程、杜秋銳等多位現當代藝術家展示他們的藝術作品.
1900/1/1 0:00:00以太坊作為加密應用的主要承載平臺,在2021年有不錯的表現,但由于新應用層出不窮,以太坊不堪重負。如果以太坊的分片網絡遲遲不能上線,以太坊的市場份額就會慢慢失去.
1900/1/1 0:00:00美國明尼蘇達州第六區代表Tom Emmer針對美國中央銀行數字貨幣(CBDC)提出了一項法案,指出禁止美國聯邦儲備委員會(FederalReserve)發行數字資產.
1900/1/1 0:00:00