BTC/HKD+1.13%
ETH/HKD+1.2%
LTC/HKD+1.82%
ADA/HKD+1.56%
SOL/HKD+0.34%
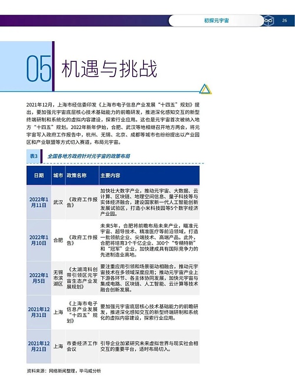
XRP/HKD+0.59%2021年可以被稱為“元宇宙”元年。繼2021年3月沙盒游戲平臺Roblox將“元宇宙”概念放入招股書中,被稱為“元宇宙”第一股后,Facebook更名為Meta, 引發全球范圍內資本市場和業界的廣泛討論,形成元宇宙現象。邁入2022年,元宇宙仍然熱度不減。2021年底上海市正式將元宇宙納入電子信息產業發展“十四五”規劃,新年伊始各地陸續召開的地方兩會中“元宇宙”也成了熱詞。作為尚未落地的概念性新興事物,“元宇宙”充滿了未知。什么是元宇宙?元宇宙的技術生態有何構成?未來元宇宙中的工作和生活是什么樣?將為相關產業帶來哪些變革?元宇宙落地面臨的挑戰是什么?帶著對這些問題的探索,這份 《初探元宇宙》報告,在全景呈現元宇宙生態圖譜的基礎上,從元宇宙的起源定義、基礎硬件和核心技術、十大應用場景展望、以及機遇與挑戰等四個維度進行了解析,以期多方位為各界前瞻這一新興技術,在互聯網3.0的浪潮中奪得先機。
卡塔爾航空公司的元宇宙平臺 QVerse 將整合 NFT 和購票功能:6月15日消息,卡塔爾航空公司的元宇宙平臺 QVerse 將整合 NFT 和購票功能,為客戶提供其產品和服務的獨特沉浸式體驗。
據悉,QVerse 平臺于 4 月首次推出,使用 Epic Game 的虛幻引擎創建。客戶可以虛擬參觀哈馬德國際機場 (HIA) 的航空公司高級值機區,以及航空公司飛機的機艙內部。未來 QVerse 可能會從 Decentraland 或 Sandbox 等其他元宇宙平臺訪問,并且可以使用 Oculus Quest VR 平臺進行探索。 (coingeek)[2022/6/15 4:27:27]
   
網龍網絡依托“網龍元宇宙平臺”推行 “無需入司辦公模式”:金色財經報道,網龍網絡正式對外宣布公司推行“無需入司辦公模式”。網龍CEO熊立表示,網龍的“無需入司辦公模式”依托于成熟的事務工具平臺以及網龍元宇宙平臺。事務工具平臺將實現事務的自主認領、流轉、生產、交付、驗收、結算等全流程管理,而網龍元宇宙將很大程度上促進員工在工作時的交流,例如,員工可以組織更加沉浸式的元宇宙會議。熊立進一步強調到,相比起“3+2”模式,這些變化將帶來更多與眾不同的體驗。(證券日報)[2022/3/28 14:21:42]
   
   
Bored Ape Yacht Club將推支持元宇宙的3D猿猴NFT:8月30日消息,據推特消費者產品營銷負責人Justin Taylor透露,Bored Ape Yacht Club將推出3D猿猴NFT,每個Mutant Ape 和 Bored Ape 都會獲得一個完全渲染和裝配好的 3D 模型,此類3D模型可以在元宇宙中使用(目前尚不清楚是否支持制作自己的內容)。此外,Justin Taylor還展示了一個Bored Ape Yacht Club正在進行的3D猿猴NFT原型。[2021/8/30 22:46:25]
   
   
元宇宙價值指數今日為633.17點:金色財經報道,據同伴客數據顯示,8月24日元宇宙價值指數為633.17點,較前日下跌30.2點,跌幅為4.55%。
構成元宇宙價值指數成分的上市企業或NFT平臺皆為目前在虛擬經濟領域表現出巨大市場價值和未來潛力的頭部機構,該指數能夠有效反映元宇宙虛擬經濟整體價值的發展趨勢。
注:2021年3月10日主要成份股roblox上市并產生第一個收盤價,故選取3/11日為本指數首次推出的基準日,初始值為100。[2021/8/24 22:33:52]
   
   
   
   
   
   
   
   
   
   
   
   
   
   
   
   
   
   
   
   
   
   
   
金色早8點
鏈捕手
Bress
PANews
財經法學
成都鏈安
Odaily星球日報
區塊律動BlockBeats
最近由于SudoAMM創新,BendDAO大規模清算,讓NFT市場又有了一點活力。趁這個機會,我來聊聊PFP真正的敘事,算是我PFP系列三部曲最后一篇文章.
1900/1/1 0:00:00來源 | SolaNews前不久,美國財政部外國資產控制辦公室(OFAC)宣布制裁混幣協議 Tornado Cash.
1900/1/1 0:00:00眾所周知,美國財政部近日制裁了Tornado Cash及其相關地址,Aave等一些DeFi項目也阻止相關地址訪問.
1900/1/1 0:00:00撰文:Jen Wieczner 編譯:Amber 這艘船很漂亮:大約 500 噸,由玻璃和鋼鐵建成的 171 英寸的船體像圣托里尼島一樣潔白無瑕,船上還有一個帶有玻璃底的游泳池.
1900/1/1 0:00:00Wom音樂8月23日晚9:30首發,8位新興創作人作品陸續售罄。8月24日,汪峰首張Web3數字音樂專輯《也許我可以無視死亡》與“WF The One”虛擬形象卡在Wom音樂.
1900/1/1 0:00:001.DeFi代幣總市值:444.27億美元 DeFi總市值 數據來源:coingecko2.過去24小時去中心化交易所的交易量34.
1900/1/1 0:00:00