BTC/HKD-0.02%
ETH/HKD-0.81%
LTC/HKD-1.75%
ADA/HKD-0.49%
SOL/HKD+0.19%
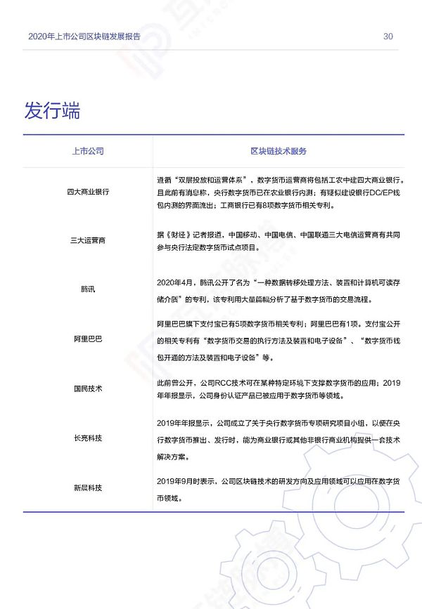
XRP/HKD-1.25%5月25日,互鏈脈搏研究院發布了中國首份上市公司+區塊鏈的研究報告:《上市公司2019-2020區塊鏈發展報告》。
報告詳細梳理了中國247家上市公司在區塊鏈的具體業務,其中A股上市公司233家,占A股總市值比例已經高達十分之一。
247家公司中,原業務分類軟件服務、電子信息、銀行、文化傳媒四個領域數量最多,占比分別為30%、8%、7%和 5%;
它們分布在54個大中城市,其中北京、深圳、杭州、上海數量最多,四城區塊鏈上市公司數量多達152家,合計占比超六成;
247家涉鏈上市公司中,142家上市公司圍繞區塊鏈應用層展開,占比57.49%。其他有從事“區塊鏈技術開發及服務”、“產業配套服務”以及“研究”等;
在142家從事區塊鏈應用以及45家從事區塊鏈研究的上市公司中,明確應用方向的共計177家。48家上市公司從事區塊鏈+金融的應用,占參與區塊鏈應用公司的27%。參與領域比較多的還有社會公共服務20家,占比12%;參與傳媒18家,占比10%;參與政務17家,占比10%。
AbbeyCross完成247萬美元種子輪融資,Third Prime領投:8月15日消息,據 Einnews 報道,貨幣基礎設施 B2B 交易和合規市場 AbbeyCross 完成 247 萬美元種子輪融資,專注于加密市場的 Third Prime 領投,Communitas Capital 和 11 個戰略天使投資人參投。
AbbeyCross 主要與全球銀行、貨幣供應商和其他金融服務提供商合作,旨在消除貨幣市場低效問題,并為分散的新興市場貨幣支付行業帶來了更深層次的貨幣流動性、價格透明度和市場數據。[2022/8/16 12:27:15]
雖然247家上市公司涉鏈,但有營收能力的仍然寥寥。可喜的是,根據2019年年報披露的信息,數量已經增多。

數據:當前DeFi協議總鎖倉量為2472.1億美元:11月20日消息,據Defi Llama數據顯示,目前DeFi協議總鎖倉量2472.1億美元,24小時減少4.32%。鎖倉資產排名前五分別為Curve(203.2億美元)、Maker DAO(175.8億美元)、Convex Finance(155.7億美元)、AAVE(149.8億美元)、WBTC(138.2億美元)。[2021/11/20 7:00:42]



11月11日將解鎖 2470.22萬枚DOT,為本月解鎖峰值:據KingData數據監控,近期DOT價格達到了歷史新高,過去7天漲超20%。波卡近期日活及每日新增地址數均十分活躍,11月4日單日交易數達到了近三個月以來的次高。但需注意11月11日將解鎖 2470.22萬枚DOT,為本月解鎖峰值。[2021/11/5 6:33:30]




BTC出現近7247枚大額轉賬:金色財經報道,Whale Alert數據顯示,北京時間12月1日01:50,7,246.974枚BTC從多個未知地址轉入17HSm5開頭未知錢包地址,價值約1.4億美元,交易哈希為:fe5601e70aa5b8cb63a5a7f8d514630c9cca3e854b470fc587f7023e68abeafd。[2020/12/1 22:38:49]



最近30分鐘合約市場爆倉3247萬美元,BTC爆倉2469萬美元:據合約帝行情統計報告顯示:最近30分鐘合約市場全網總計爆倉3247美元,其中BTC爆倉2469萬美元,ETH爆倉533萬美元,BCH爆倉63.86萬美元。[2020/10/12]


























由金色財經 · 直播 主辦的《 幣圈 “后浪” 仙女直播周》 ,第一期第二位“后浪”仙女Kucoin 高級合伙人 Alicia.
1900/1/1 0:00:00傳統藝術往往曲高和寡,創作者期待用作品與觀眾對話,結果大多是雞同鴨講,只能直呼這屆觀眾帶不動。隨著數字藝術的興起,不少藝術家邀請觀眾加入創作,以改善作品與受眾的交互關系,但在這種被動的交互中,觀.
1900/1/1 0:00:00金色財經 區塊鏈5月4日訊 “澳本聰”克雷格·賴特(Craig Wright)涉嫌比特幣數十億美元的訴訟結果即將水落石出.
1900/1/1 0:00:00金色財經訊,The TIE數據顯示,比特幣減半一周后,比特幣30天平均情緒評分(正面評論數量與負面評論數量之比)達到2017年以來的最高記錄.
1900/1/1 0:00:00金色財經近期推出金色硬核(Hardcore)欄目,為讀者提供熱門項目介紹或者深度解讀。按:離比特幣減半只有3天,5月8日早間比特幣突破10000美元大關.
1900/1/1 0:00:00金色財經行情播報丨BTC窄幅震蕩 主流幣種全部上漲:據火幣行情顯示,BTC于凌晨3時許震蕩上行,最高漲至6731USDT后回落至6500USDT上方,目前振幅較淺.
1900/1/1 0:00:00