 BTC/HKD-0.72%
BTC/HKD-0.72% ETH/HKD-0.31%
ETH/HKD-0.31% LTC/HKD-0.78%
LTC/HKD-0.78% ADA/HKD-1.41%
ADA/HKD-1.41% SOL/HKD-1.34%
SOL/HKD-1.34% XRP/HKD-0.28%
XRP/HKD-0.28%   
作者:DanielLi
出品:CoinVoice
近期以太坊聯合創始人VitalikButerin在ETHSeoul演講時預測,ZK-Rollups將在以太坊擴容戰爭中擊敗OptimisticRollups,成為未來以太坊主要的Layer2解決方案。一時間關于Layer2的相關話題迅速沖上行業熱搜,那么什么是Layer2?ETH2.0和Layer2是什么關系?Layer2的未來如何發展?讓我們通過下文來一探究竟。
   
Layer1——Layer2
要了解Layer2是什么?首先要從以太坊擴容說起,以太坊的擁堵無需贅述,大家深有感觸,擴容作為提升以太坊性能的解決方案,在過去的兩年,始終是廣大用戶和極客們關注的熱點。目前流行的解決方案有兩種,一種是在以太坊主鏈(Layer1)基礎上進行擴容,稱之為Layer1擴容。而另一種方案就是在主鏈旁邊建造新鏈來實現擴容,稱之為Layer2擴容,而ZK-Rollups就是其中的佼佼者。
不論是Layer1擴容還是Layer2擴容,其主要目的都是增加以太坊的可擴展性,以緩解網絡擁堵,降低高額Gas費,并提高網絡效率。為了方便大家理解兩種方案,我們來舉一個例子說明。
EthereumFair 社區提意見將 ETH 與 Doge 賬本合并進行 Dogecoin 分叉:據EthereumFair推特消息,ETHF社區用戶提議將當前ETHF的賬本與Dogecoin的賬本合并成為一條鏈,并且ETHF改名為DogeW,DogeW將成為以太坊用戶于Dogecoin用戶的合體,并且ETHF數量將于一個特定數量的DogeW進行互換,這也是當前行業未有的創新,不過是否技術能否實現以及其中有多少問題還有待考察。[2023/2/5 11:48:23]
如果把當下的以太坊主鏈Layer1比作一棟房子,那么搭載在主鏈上運行的DApp、DeFi以及智能合約可以看成是住進房子里的人,隨著入住人數的不斷增加,這棟老房子(Layer1)越來越難以承接更多的人來入住。目前的兩種解決方案,方案一:Layer1擴容就相當于在老房子的基礎上進行擴建,增加房間數量,依此來容納更多的人入住;方案二:Layer2是保持原有的老房子不變,在老房子旁邊建造新的房子,然后將一部分人轉移到新房子里來,從而到達擴容的效果。
   
Layer2是相對于Layer1而存在的,在解決擴容方案的時候,最開始想到的是對公鏈本身擴容,即Layer1的擴容,比如早期的比特幣大區塊思路以及以太坊的ETH2.0都是屬于Layer1擴容。而Layer2是一系列鏈下擴展性解決方案的總稱,Layer2平臺和協議以減少基礎層負擔的方式來處理數據,通過將主鏈的部分數據處理轉移到Layer2上,從而增強整個區塊鏈網絡的可擴展性。Layer1和Layer2在以太坊擴容上都有各自的優勢,并且發揮著重要的作用。
美聯儲2月加息25BP的概率為76%:1月9日消息,據CME“美聯儲觀察”:美聯儲2月加息25個基點至4.50%-4.75%區間的概率為76.6%,加息50個基點的概率為23.4%;到3月累計加息25個基點的概率為12.2%,累計加息50個基點的概率為68.2%,累計加息75個基點的概率為19.7%。[2023/1/9 11:01:49]
Layer2的分類
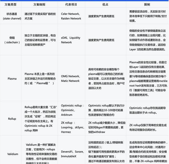
目前以太坊Layer2有幾種解決方案,分別是:狀態通道、側鏈、Plasma、Rollups、Validium和混合方案等。
   
在Layer2的眾多方案中,最被大眾所看好的,無疑是Rollup,Rollup是將大量交易“匯總”成一個大批次,然后為該批次生成“證明”。然后將這個證明發布在主網上。Rollup在Layer1之外執行交易,但在Layer1上發布交易數據。由于交易數據包含在Layer1的區塊中,Rollup相當于繼承了以太坊的安全性。
按照壓縮數據的有效性的不同方案,Rollup又可分為OptimisticRollup和ZKRollup。目前市場上普遍是觀點是短期中期看好OptimisticRollup,長期看好ZKRollup。
OptimisticRollup
OptimisticRollup相對于ZKRollup方案短期內更容易落地,其重要的原因之一是其具有更強的可移植性,也正是憑借其超強的可移植性,OptimisticRollup被DeFi的龍頭Uniswap看重,UniswapV3部署到了Optimism中,這對整個DeFi項目采用Layer2方案具有決定性的意義,使得OptimisticRollup在短期和中期都會是Layer2最重要的落地方案之一。
比特幣閃電網絡容量過去30天下降至約5058枚 BTC:金色財經報道,1ML數據顯示,當前比特幣閃電網絡容量為5057.82枚 BTC,過去30天下降1.26%。
此外,當前閃電網絡節點為15,961個,過去30天下跌2.98%,通道數量為76,150個,過去30天下降2.6%。[2022/12/4 21:21:24]
OptimisticRollup優勢很明顯,但是同樣也有一個致命的缺點,就是它需要解決欺詐證明的問題,這導致它的提款周期長達一周。用戶從Layer2交易所里面將其資金提取到Layer1,需要等待一個星期,這個時間對于大多數用戶來說都是難以忍受的。但這個缺點并非無解,一些項目如OptimismDAIBridge可以協助OptimisticRollup縮短這一時間。
ZKRollup
ZKRollup基于零知識證明的二層擴容方案,ZKRollup數據可用性可以讓任何人都能根據鏈上存儲的交易數據,還原出賬戶的全局狀態,從而消除由于數據可用性帶來的安全風險。相對于OptimisticRollup提款周期長的問題,ZKRollup通過數學可靠性證明避免了這一問題,并且在技術的安全性上基本接近Layer1,同時存入和提取也可以根據用戶的需要即時進行,這個是ZKRollup最大的優勢。
與OptimisticRollup一樣ZKRollup同樣有自身的短板,那就是目前的ZKRollup還無法完全兼容EVM,因為ZKRollup需要對二層上的交易生成零知識證明,再傳回一層進行驗證,整個交易過程均需要符合零知識證明的規范。而在EVM設計之初,零知識證明還尚未普及,并沒有考慮過要支持零知識證明。
Bitfinex宣布援助薩爾瓦多:10月20日消息,在颶風朱莉婭造成破壞后,Bitfinex宣布通過食品分發和緊急援助為薩爾瓦多提供支持。[2022/10/20 16:32:41]
但是這一問題正在被解決,Scroll、zkSync和Polygon等Layer2項目已宣布有意部署ZK-EVM計算環境,允許ZK-Rollups獨立運行各種形式的通用智能合約。一旦ZKRollup實現對EVM的完全兼容,它將會有機會獲得越來越多的DeFi的青睞,而隨著更多的DeFi項目采用ZKRollup的技術。慢慢會形成一種態勢,最后實現二層的ZKRollup互通,這也是ZKRollup能夠被V神等一眾行業大佬所看重的原因。
Layer2當下的困境
雖然Layer2是擴展以太坊非常需要且合乎邏輯的解決方案,但其帶有自身的局限和潛在問題,可能會阻礙平臺實現其對世界超級計算機的真正愿景。
可組合性被限制
Layer2擁有眾多的方案,雖然目的都是為了解決ETH擴容性問題,但是不同的方案采用的原理和方向是不一樣的,這就導致了一個很大的問題,如果不同的項目采用了不同的Layer2方案,這就會導致他們之間無法實現有效的價值互通和協議流通。這將會使搭載在Layer2的DApp和DeFi應用成為孤島。在Layer1中,單筆交易可以與多個DeFi協議交互組合,打造全新的金融產品,而在Layer2可組合性將會被極大限制,因為在Layer2上該交易只能與存在于其自身鏈上的DeFi協議進行交互,這也導致了不同Layer2鏈上的DApp碎片化。
彭博社:新澤西州稅務機關計劃追蹤加密交易數據,以征收銷售稅:7月8日消息,新澤西州稅務機關計劃成立一個工作組,研究如何識別使用加密貨幣進行的交易,以計算應稅銷售收入。此外還將與美國國稅局和各州交流有關數字資產稅收的信息。(彭博社)[2022/7/8 1:59:53]
流動性被分割
Layer2鏈上DApp碎片化的另一個原因:它們相關的流動性也被分割了。流動性在任何金融市場中都極其重要,尤其是在區塊鏈行業,流動性更是必備的條件,沒有了流動性一些搭載在Layer2鏈上的DApp以及DeFi就失去了價值。而在Layer2中我們看到現有的流動性被分配到以太坊Layer1和不同的擴展方案的Layer2中,這樣導致流動性被分割在多層鏈中,不同鏈因采用了不同的擴展方案,導致彼此之間無法流動,這極大的限制了Layer2的流動性。
ETH2.0和Layer2關系
早期Layer2存在是為了解決ETH擴容性問題和高Gas費問題,目前看來Layer2發展也實現了這一點,在ETH2.0尚未成熟之前,Polkadot、BSC等公鏈也是來勢洶洶,隨時在撼動以太坊的地位,Layer2方案為以太坊解決了龐大的應用體系面臨的問題。讓ETH保住了公鏈之王的位置。
相輔相成,二者不可分離
ETH2.0的擴容離不開Layer2,同樣Layer2也不能脫離ETH2.0單獨存在,因為Layer2是基于Layer1的基礎上搭建的,而非憑空而生,沒有Layer1就不會有Layer2的存在,并且Layer1作為主鏈其去中心化和安全性也是Layer2所需要的。目前運行于Layer2上的DApp和DeFi一些重要的信息依然需要通過Layer1來進行驗證,所以不僅是ETH2.0需要Layer2來實現擴容,Layer2也同樣離不開ETH2.0,二者的關系是相輔相成,不可分離。
   
相互競爭、互相成就彼此
合并后的ETH2.0將會實現主鏈Layer1的自身擴容,運算速度將會得到改善,同時PoS模式取代PoW模式,高昂的Gas費用,也有望得到降低。未來的Layer1將有能力搭載更多、更復雜的DApp和DeFi。這與同樣運算速度快,費率低的Layer2產生了競爭,在演化的過程中,Layer1和Layer2會形成DeFi的分層,造成一定的割裂,但最終來說,Layer1和Layer2會達成均衡的態勢。Layer2因其更低Gas費用和更快速度,作為DeFi搭載的主要區域,而Layer1依然很重要,它承載著Layer2的安全,將會用來作為重要數據的結算層。到那時ETH2.0與Layer2的關系將不再是從屬關系,而是相互競爭,互相成就彼此。
合并后的ETH2.0是否會拋棄Layer2?
ETH2.0合并在即,有部分人擔心當合并完成后的ETH2.0,主鏈Layer1的擴容性問題和高Gas費問題將得到極大的緩解,到那時是否還需要Layer2進行擴容,Layer2是否會被拋棄,這樣的擔憂其實大可不必。
首先ETH2.0合并并不是一撮而就的,從ETH2.0實現的時間表來看,它是分階段實施,并且每一步從方案探討到最終落地實施,都是一個漫長的過程,因為基于去中心化原理在ETH上實施某一方案,都必須要絕大部分社區人員同意才可以。早前ETH2.0合并的前幾個階段也是因為部分社區人員不同意,導致方案不斷被推遲。而且即便是方案真正實施了,最終PoS模式取代PoW模式也將是一個緩慢的過程。所以未來相當長的一段時間ETH2.0仍然需要Layer2。
再就是即便是ETH2.0合并后,主鏈Layer1的運行速度大大增加了,但又有誰會拒絕讓速度更快呢?正如Trusttoken的產品經理HaroldHyatt解釋的那樣:“基于以太坊的Layer2將會與以太坊一起擴展,因此如果以太坊擴展,Layer2也會擴展。如果Optimism比以太坊主網快10倍,那么以太坊在分片后是10倍,Optimism是100倍。”Bifrost的戰略主管ThibaultPerréard更是直接肯定Layer2未來的必要性:“釋放以太坊未來潛力并真正實現DeFi愿景的真正催化劑并不是PoS,而是Layer2。”所以現在的ETH2.0需要Layer2,未來也依然需要。
Layer2將形成獨立的生態系統
Layer2的提出是為了解決ETH可擴展性和擴容問題,雖然ETH2.0即將完成合并,但ETH2.0沒有提供以太坊無限的可擴展性,即便ETH2.0自己會擴容,也需要Layer2,所以在未來較長的一段時間里,Layer2的發展方向依然會是朝向如何更好的提高以太坊網絡的可擴展性和擴容性方向發展。
Layer2的未來發展不會只局限于以太坊,未來隨著越來越多的DeFi項目搭載在Layer2鏈上,大家會發現在Layer2上交易費用更便宜,交易速度更快。這會極大提升DeFi的用戶量和交易量,尤其是DEX,隨著交易量和用戶量的提升,也會提升對流動性提供者的吸引力,這導致用戶和流動性提供者進一步向Layer2遷移。慢慢的形成一種態勢,最終有可能會形成Layer2自己的生態系統,到那時Layer2將會成為僅次于比特幣、以太坊、去中心化穩定幣的第四賽道。
總結
未來ETH2.0和Layer2是相輔相成,互相成就彼此的關系,隨著Layer2之間更多的橋梁建立,Layer2自身的互動性和流動性的問題將會得到解決,相信未來的Layer2將會承載更多和更復雜的DeFi和DApp應用,區塊鏈技術的落地和普及將會更快更好的融入到人們的日常生活中。
Tags:ETH以太坊OptimismETH錢包地址ETH挖礦app下載Etherael指什么寓意以太坊幣是什么幣Optimism幣是什么幣
度過2018年的漫漫熊市,時間來到2019年,摩根大通、Facebook紛紛發行各自的穩定幣,金融巨頭和互聯網巨頭不約而同地開始涉足區塊鏈,IEO的一炮而紅帶動了平臺幣的大幅上漲.
1900/1/1 0:00:00Santiment最近的一條推文顯示了加密市場轉機所需要的條件。最近的FTX垮臺可能會給加密行業帶來持久的沖擊波.
1900/1/1 0:00:00以太坊價格預測,因為ETH在7天內飆升10%——這是下一步的發展方向下一個100倍加密貨幣?2022年新預售 以太坊七日上漲10% 根據CoinMarketCap數據.
1900/1/1 0:00:002022年對比特幣(BTC)和整個加密貨幣市場來說是糟糕的一年。但是,盡管市場經歷了種種慘淡的經歷,但比特幣似乎有望在明年成交量土重來.
1900/1/1 0:00:00簡單來說 Coinbase股票比其ATH下跌了88.6%。加密貨幣和礦業股周一暴跌。機構投資者正在涌入空頭基金。 美國最大、最賺錢的加密貨幣交易所Coinbase的股價暴跌.
1900/1/1 0:00:00近年來,加密貨幣的興起導致在該領域運營的企業數量激增。在如此激烈的競爭中,加密企業很難脫穎而出并受到關注。這就是加密廣告網絡的用武之地.
1900/1/1 0:00:00