BTC/HKD-2.12%
ETH/HKD-2.98%
LTC/HKD-3.08%
ADA/HKD-3.79%
SOL/HKD-2.98%
XRP/HKD-1.73%讓一個人成長的壓根兒不是牛氣沖天的利好,而是跌入低谷時,卻依然拾起勇氣,冷靜地認清新事物的真相。
——張放
有時候必須得感謝熊市,一方面通過盤整,擠出價格泡沫,另一方面也給市場以真相,讓更多的價值項目浮出水面。
當下區塊鏈之所以被古典投資人和企業家詬病,就是因為沒有出現一個killerapp,再往下說就是公鏈不成熟,還沒有哪條公鏈通過競賽而成為普通認可的基礎設施。
難以規模化、無法高效開發、難以掌握就像一個魔咒,困頓著公鏈玩家。尤其是10tps的平均吞吐量,限制了玩家的想象力。

圍繞擴容而掀起的新共識機制、閃電網絡、側鏈和分片技術,成為了公鏈創業者的主要話題。
以長期深陷擴容性困境的以太坊為例,原定在1月14-18日期間啟動君士但丁堡版本升級,正式開啟以太坊的PoS共識算法階段。但最終因安全漏洞和礦工問題再度推遲,可見以太坊轉型PoS共識算法的艱難。
而就在以太坊不惜一切代價轉向PoS共識算法的同時,PoS共識算法之父SunnyKing已帶著基于下一代PoS共識算法的數據庫公鏈VSYSTEMS回歸,并公開了項目2019-2020的五大重要更新規劃,這些更新每個都劍指了千億美金的巨大市場。
其中包括下一代更聰明的智能合約、對可記名資產的支持、企業級區塊鏈應用的支持、全功能數據庫、區塊鏈云開發平臺等。
詳情可見:
https://www.jinse.com/bitcoin/276042.html
最新消息,VSYSTEMS即將登陸全球第一流交易所Bitfinex和Kucoin,其數字貨幣代碼為VSYS。
項目類型:區塊鏈數據庫和應用平臺
在VSYSTEMS公鏈超級節點挖礦全攻略一文發布后,文章下面的留言區里,很多朋友提到希望放哥仔細分析一下VSYSTEMS的深層投資價值。
的確,在SunnyKing的光環之下,VSYSTEMS似乎是行業都在關注,大家也聽說很多,但了解并不通透的公鏈項目。
放哥今天就從一個崇尚價值投資的角度,結合最新上所消息,對VSYSTEMS進行一次整體的梳理,試著去系統的探究一下項目本身的價值和投資機會。
含金量:國際一線交易所背書
Bitfinex成立于2012年,是世界最大最先進的加密貨幣交易平臺,絕對的一線,其比特幣交易量世界第一,其他主流數字貨幣交易量也排名前列,沒有國內出海交易所那種給上幣費就能上的歪風邪氣。
頭部交易所的品牌效應之下,Bitfinex選擇項目考慮的不會是某幣能馬上帶來多少流量,賺多少手續費,而是有嚴格的上幣標準。
雖然門檻比較高,但把這個行業在熊市也能生存下來的、有長遠發展的、能成為獨角獸的項目篩選了出來。
報告:全球市值前100的上市公司中有40家向區塊鏈領域公司投資共計約60億美元:金色財經報道,區塊鏈市場情報機構Blockdata發布的對全球市值前100上市公司的區塊鏈投資活動的研究報告顯示,在2021年9月至2022年6月期間,有40家公司投資了區塊鏈/加密領域的公司,共計約60億美元。
共有61家區塊鏈/加密公司在71輪投資中獲得了投資。這些區塊鏈公司活躍在20多個行業和65個用例中:19家公司提供某種形式的不可替代代幣(NFT)解決方案和服務;11個組織提供游戲服務。七家公司提供區塊鏈服務。五家公司專注于基礎設施。四家公司專注于區塊鏈開發平臺、dApp、智能合約、資產管理/代幣化和擴展解決方案。[2022/8/17 12:29:47]
正因如此,再加之交易所的流量賦能,一般上bitfinex,就意味著項目含金量,例如:我們熟悉的XRP、CTXC上線bitfinex一周,日均漲幅達分別達17.74%和19.15%,以及NAS、ADA、AE所帶來的百倍收益。
還有今年4月大熊市以來,Bitfinex新增為數不多的,包括:ALON、CFI、REQ等明星項目在內的12個大幣,現合計代幣市值已超十億美元。

所以,回過頭來看VSYS幣,上線Bitfinex標志著項目經過了詳細的盡調,全球主流數字加密代幣社區對VSYSTEMS項目本身的認可,也標志著來自交易所層面對VSYSTEMS項目方的認可。
要知道,在現在這種大熊市能夠搞定Bitfinex,說明VSYSTEMS團隊在圈內的影響力自然不凡。
有PoS共識機制、點點幣、質數幣之父SunnyKing作為總設計師鼎力領銜,還有諸多成員擁有硅谷獨角獸企業工作經歷、深厚的學術研究背景、多年傳統金融從業經驗等,是全球為數不多的,真正擁有強大國際化背景及多年區塊鏈深耕經驗的團隊之一。
除此之外,Bitfinex對VSYSTEMS的高調背書,也與項目深厚的技術背景、廣泛的社區影響力,以及業界對項目發展前景的高度看好密不可分。

一句話總結:現在VSYS幣基本上還是發行價,于幣市寒冬上Bitfinex,從一個側面證明項目的進展情況和發展潛力得到了認可,并且當前沒有空氣項目的營銷噪音,對于投資者和項目方來說,無疑都是一個重磅利好。
另外,對于這次VSYS幣兩所聯發之一的KuCoin,國內用戶可能稍微陌生。
KuCoin成立于2017年7月,目前有超過500萬注冊用戶,是全球數字貨幣價值投資者最喜歡的交易所,紅極一時的數字貨幣全球第一網紅IanBalina也是Kucoin全球代言人。
歷史上有近10個初期上架KuCoin的數字貨幣實現了百倍幣和數百倍幣的記錄,而首發Kucoin的數字貨幣有近20個在全球發展為一線項目,并登陸了Coinbase交易所。
以太坊市值升至全球資產第45位,超越賽默飛等公司:Asset Dash數據顯示,以太坊市值排名升至全球資產第45位,目前約為1977.12億美元,已超越Thermo Fisher Scientific、輝瑞等知名公司,逼近思科。[2021/2/6 19:03:08]
KuCoin支持近400種交易對,全球交易所排名TOP50,是國內少有的,同時拿到IDG資本和經緯創投的交易所項目。曾經拿到IDG資本投資的項目有Coinbase、Ripple和比特大陸,而經緯創投則是基本不投幣圈項目。
登陸Bitfinex交易所和KuCoin交易所后,SunnyKing的VSYSTEMS公鏈將得到全球真正關注區塊鏈項目技術價值的投資者的關注,這將超大程度擴展VSYSTEMS公鏈的全球社區,在全球專業投資者人群打出品牌,全面加速VSYSTEMS公鏈全球交易所發展進度。
項目情況和最新進展
目前的行業中的多數底層公鏈離真正的大規模商業應用還有很大的差距。
主要表現在區塊網絡轉賬速度慢、費用高、系統并發處理能力差,穩定性差、數據存儲和安全缺陷等。
這是目前底層公鏈需要解決的問題,這些問題解決不了,商業化應用只是一句空話。
對應以上問題,2016年,PoS共識機制之父SunnyKing組建了一個由全球最頂尖數據庫科學家和加密領域數學家組成的隊伍,開始了名為VSYSTEMS的項目。
VSYSTEMS項目希望從共識算法創新和分布式數據庫云平臺的角度解決當前區塊鏈行業發展的核心問題之一:可擴展性規模化,成為一個真正能支持大量商業級應用的公鏈。
關于項目的最新進展,放哥順手打開了VSYSTEMS的github,看了看目前的代碼開發情況:

從網站上可以看到,VSYSTEMS的github代碼庫目前共有34名開發人員參與,代碼庫已經被更新了5522次。
同時,項目方啟動了一個名為“部落聯盟”鑄幣合作伙伴的擴展計劃,并歡迎數字貨幣錢包、交易所、媒體社區等數字貨幣中間服務商加入。
這些合作伙伴將會成為VSYSTEMS未來生態的重要組成部分,一起構建一個數字經濟時代。
總之,從種種情況來看,VSYSTEMS目前的進展算是非常順暢。
同時,VSYSTEMS團隊還在近期公開了2019年的五大重要更新,這些更新每個都劍指了千億美金的巨大市場。

我們從路線圖中可以看到SunnyKing過去兩年對區塊鏈技術演進的哲學高度思考,分別是:
基于SPoS算法的智能合約,這是一個極其安全和穩定的下一代智能合約,且擴展支持了類似NFT的可記名資產等全新的商業應用級別功能,是一個真正Smart智能的智能合約。
北京市委書記蔡奇:努力建設全球區塊鏈科技創新和產業發展高地:1月16日消息,1月15日下午,北京市委理論學習中心組學習(擴大)會舉辦構建新發展格局講座。北京市委書記蔡奇指出,要充分認識發展區塊鏈技術的戰略意義,抓住區塊鏈技術發展機遇,有序推動區塊鏈技術與產業創新發展、與經濟社會融合發展,搶占未來發展制高點,贏得戰略主動權。要把區塊鏈技術作為率先建成國際科技創新中心、推動關鍵核心技術自主創新的突破口,實施區塊鏈創新發展行動計劃,努力建設全球區塊鏈科技創新和產業發展高地。(財聯社)[2021/1/16 16:19:08]
區塊鏈全功能數據庫,云開發平臺和模組化設計平臺,這兩項更新團隊已經在開發進展之中。
對保護隱私的去中心化應用的全面支撐,這將讓VSYSTEMS平臺支持眾多企業級區塊鏈應用的要求,這是一個極其廣大的藍海市場。
以及對去中心化移動互聯網的支持,VSYSTEMS所擁有的超壓縮技術,可將巨大的賬本數據壓縮為手機方便儲存的文件大小,隨身攜帶絕對安全,這將給移動互聯網服務的區塊鏈化帶來很大的想象空間。
正如在2013年發布PoS和點點幣,從而改變了數字貨幣的歷史進程,市場也期待SunnyKing的五大核心功能更新,帶來一個極高可擴展性,且極低成本的區塊鏈開發和維護平臺。
其實,從VSYSTEMS的構架和當前主網運營的狀況,就可以看出團隊致力于開辟公鏈5.0時代的決心和魄力。
每一步穩扎穩打,舍得為了技術愿景投入資源,所承諾的技術里程碑更是從未跳票。
未來將至,在此之前,放哥先帶大家回顧一下VSYSTEMS發布以來對《白皮書》承諾和規劃的踐行,以及其創新優勢所帶來的變革勢能。
項目優勢和四大創新
自2018年初,項目發布以來,VSYSTEMS相繼完成了主網上線、獨立區塊鏈冷/熱錢包上線、開啟15個超級節點冷鑄幣等重要舉措。
在國內項目大多還在炒概念炒空氣的背景下,通過VSYSTEMS瀏覽器我們可以看到:
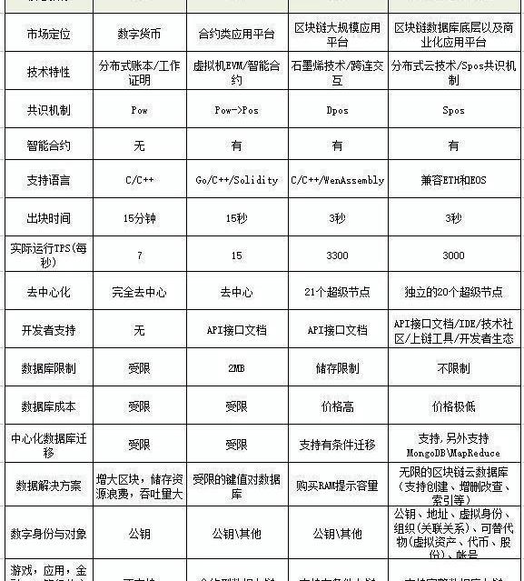
15個超級節點全部運行快速且穩定,如SPoS機制設定,每4秒產1個區塊,出塊成功率高達99%以上,平均延遲低于毫秒。
這一切均因為基于SPoS從數學底層重構了共識機制,讓區塊產生和驗證更加簡單可靠,進而讓VEE擁有高并發、高確認速度,以及安全性的特點,秒殺當前弊病重重的2.0公鏈和主網上線后極度不穩定的3.0公鏈。
創新點一
共識機制SPoS
為什么大家都很期待VSYSTEMS的運行?與超級節點PoS機制帶來的革命性經濟模型有關。
VSYSTEMS采用了SPoS共識機制來解決區塊鏈規模化的問題。
SPoS是PoS之父SunnyKing深思兩年基于PoS創新的又一革命性算法,這一新共識機制基于超級節點構建,在主鏈擴展后可以支持數千TPS,是一個高性能、穩定且安全的區塊鏈底層,下一代區塊鏈自我治理結構。
創新點二
全球首個通用型區塊鏈數據庫
行情 | 全球加密貨幣總市值穩定在1100億美元上方:根據AICoin數據顯示,目前全球加密貨幣市值約為1137.26億美元。加密貨幣市場中占比排名第一的是比特幣,市值約合592億美元,當前市值占比為52.05%;瑞波幣排名第二,市值為117億美元,市值占比為10.29%;以太坊排名第三,總市值為109億美元,市值占比為9.56%。[2019/1/29]
VSYSTEMS的最大亮點是全球首個通用型區塊鏈數據庫,采用面向對象的方式存儲,它擁有支撐高并發、高效索引等區塊鏈數據使用場景的能力,可以支撐未來大規模面向社會的去中心化工業級應用。
如果沒有這樣的通用型區塊鏈數據庫,去中心化應用開發人員將需要花很長時間自己寫一整套復雜的區塊鏈數據庫來支撐開發,且很難保證安全性,這將讓金融、游戲、聊天、電商等很多日常生活中使用廣泛的去中心化應用無從開發。
創新點三
云開發平臺和模塊化設計
VSYSTEMS平臺從底層構思即以易用性和開發者友好性為核心思想,通過模塊化開發功能和云平臺工具讓企業開發者可以專注于區塊鏈運營業務,而不是深入研究編碼的困難問題。
什么是模塊化?就像我們小時候拼積木一樣。我們想拼一個房子出來,我們不是一下子從低到頂逐漸的拼出來。而是我們把一個橫條,豎條,圓圈等拼湊在一起,形成一個窗戶,一面墻,房頂等等部件。

這些部件就如同是一個個模塊一樣。具備一定的功能,可以單獨分開使用。不同的框架和庫的模塊,有很多功能類似,可以理解為你的積木是塑料的,他的是木頭的,只要接口Api可以對的上,那么也可以通用。
在區塊鏈開發者角度,整體開發效率大大提升,并且保證了穩定性。比如開發者可以專注在區塊鏈如何應用在自身業務邏輯之上,而從模塊化功能選擇最適合自己的共識機制和網絡模式即可。
創新點四
VSYS幣的經濟模型
VSYS幣是VSYSTEMS區塊鏈的數字貨幣,具有以下特點:
基于SPoS,VSYS幣的經濟模型幾乎不消耗能源,規模化能力超強;
每年幾乎穩定的5.5%的VSYS幣由超級節點鑄幣獎勵產生,經濟膨脹更加可預期,更穩定;
VSYS幣創新的采用了交易費用銷毀的機制,當系統總交易成本接近經濟膨脹率時,整個經濟體系將趨于平衡。這樣的經濟體系更加繁榮和穩定。
通過以上分析,我們不難得出結論,從共識機制和架構設計的角度VSYSTEMS非常有潛力成為能夠支撐大量商業級應用的超級底層公鏈。
實力:技術社區發布聯合評測黃皮書
日前,從第三方角度,由技術社區發布的聯合評測黃皮書:讓《VSYSTEMS區塊鏈技術黃皮書》行業和投資者客觀真實地了解了VSYSTEMS的全貌。
多名區塊鏈領域技術從業者,從專業角度通過對比的方式,針對VSYSTEMS和其幾個主流的底層鏈技術分析,從四個緯度進行了:功能性對比、性能與安全性對比、可靠性/易用性/擴展性、商業/經濟/社會對比。
聲音 | 愛丁堡大學梁希:區塊鏈模式對如今全球氣候治理環境是很好的匹配:據新華社消息,昨日,首屆“清華金融科技峰會暨博士生論壇”在清華大學召開。愛丁堡大學能源金融副教授、商業與氣候變化中心主任梁希提出,區塊鏈在氣候投融資的應用需要做一些更多細致的研究工作,包括如何讓決策者和企業理解政府的作用如何轉變,如何建立健全監管框架。 梁希還就如何通過區塊鏈來在氣候變化方面應用提出了:第一,區塊鏈是應對氣候變化的潛在機制,有利于數據采集和監測;第二,碳減排邊際成本會逐漸上升,同時人類又有限的排放預算,如果大家關注數字貨幣的話會知道他們的價格非常取決于供應量在碳減排這個領域,二氧化碳排放的供應量會越來越緊張,而且要降低排放度,成本會越來越高;第三,區塊鏈模式在目前從全球自下而上的氣候治理環境上是很好的匹配。第四,需要考慮有效的區塊鏈解決方案還有確保技術的可持續性;第五,區塊鏈應用要探索政府的角色。[2018/12/17]

從對比中,VSYSTEMS的技術實力已然可管中窺豹,而其中的關鍵就在于VSYSTEMS基于POS改造升級了出SPOS。
黃皮書總結了部分SPOS機制:
1、SPOS超級節點按固定順序出塊;
2、以15個超級節點開啟主網,隨著網絡增長,超級節點數增長到30-60;
3、塊與塊之間間隔是固定的,這樣帶來了更佳穩定的延遲;
4、60個鑄幣槽,分別代表了一分鐘的60秒;
5、搶奪/釋放的機制,也給鑄幣權的競爭更佳公平;
6、鑄幣平均算法MAB,可以支撐幣權更好的流動性,不讓幣往一個地方跑,保持去中心化,保護網絡安全;
此SPOS機制來帶的好處:
1、SPOS底層構建起來,是為高性能區塊鏈所設計的底層結構;
2、固定的塊間隔設計,帶來的是兼具高吞吐量和更佳穩定的區塊鏈網絡;
3、冷鑄幣的設計,保證了區塊鏈更佳安全的性能;
4、經濟系統的設計,鼓勵生態系統持續投入升級超級節點,這樣保證了系統的運行效果將不斷提升;

正如黃皮書所總結,因SPoS的底層簡化思想,VSYSTEMS的擴展難度和成本均有非常大的橫向對比優勢。
眾所周知,以太坊以及目前大部分的區塊鏈應用最讓人詬病的一點就是“慢”和“擁堵”,特別是在交易量堆積的時候,大家還記得SNT眾籌的時候嗎,直接就把以太坊的網絡堵得癱瘓了。
傳統金融行業中的VISA和支付寶在實際應用中,都已經能夠支持每秒數萬筆的交易。
而目前比特幣實際應用中僅能支持大約每秒7次的轉賬,以太坊也僅能支持每秒數十次轉賬。
如何在安全的前提下實現高速處理是區塊鏈底層公鏈突破的重點。

采用了SPOS機制的VSYSTEMS,其超級節點在初期為15個,隨著網絡擴展,將增多到30個,最終變為60個。
隨著VSYSTEMS生態的不斷完善,VSYSTEMS的主鏈擴展完成后,可以支持數千TPS,相對傳統公鏈更有利于初期的參與者獲得更多的收益,同時還可以大幅提升底層公鏈的交易速度和公鏈的可拓展性。
具體而言,VSYSTEMS以分層、模塊化的思路重新設計了系統,適配去中心化網絡應用的開發。
一方面,如果個別環節出錯,可以單獨解決,不影響全網;另一方面,性能將得到大幅提升。
比特幣區塊鏈的TPS在個位數量級,以太坊在十位數,VisaNet的TPS平均是2000,最大為56000。
而VSYSTEMS對標VisaNet,在初始版本中將TPS提升至四位數。
同時,在區塊鏈的架構設計上,VSYSTEMS完善了不同鏈之間的通訊機制,支持跨鏈交易,底層將承載至少千條主鏈和側鏈。
其他技術團隊可以通過VSYSTEMS提供的API更靈活和便捷地開發應用,提升私有鏈性能。
VSYSTEMS的投資機會分析
更快更強更安全的底層基礎鏈是今天區塊鏈世界的剛需。如果VSYSTEMS能承載起這樣的歷史使命,它完全有資格改變整個區塊鏈世界的格局。
相對的,其估值也遠非是普通應用級項目所能比擬的。
1、團隊層面
說到VSYSTEMS團隊,我們最大期待當然源自SunnyKing。
作為加密數字貨幣領域元老級開發者,同中本聰一樣,SunnyKing是這個行業里“隱藏在面具之后”另一位重磅神秘人物。
2012年,SunnyKing首次提出了PoS概念,并發布點點幣,成為第一個通過PoS機制來實現區塊鏈共識算法的加密數字貨幣,該幣曾躋身全球十大市值之列。
VSYSTEMS核心團隊由SunnyKing領導,匯聚了全球最頂尖數據庫科學家和加密領域數學家,是一只加密社區的超級極客團隊,從2012年開始經歷了多輪風雨磨煉,創造了多個推動區塊鏈行業進步的創新。

目前區塊鏈行業有兩大陣營,PoW和PoS,兩大陣營的王者就是中本聰和SunnyKing。而同時V神,BM和SunnyKing還被譽為區塊鏈最有創造力的三大高手。V神曾大贊SunnyKing是市場上唯一一個最具原創精神的區塊鏈開發者。
歷史上,SunnyKing的PeerCoin最高紀錄曾全球市值第三,而這次VSYSTEMS能否助力SunnyKing復制PeerCoin的成功,沖擊全球市值前三,值得期待。
2、將鑄幣權還給持幣者,將引發洶涌的持幣熱潮
“將鑄幣權還給持幣者”,是VSYSTEMS公鏈的一大愿景。
在VSYSTEMS公鏈,超級節點的角色是礦池,而人人都可以用自己所持VSYS幣來鑄幣,獲得更多收益。此處可理解為,買VSYS幣即買礦機。這一創新,打破了目前區塊鏈世界公鏈超級節點被大戶控制的中心化局面,真正將數字世界的發展還給了社區的每一個持幣者,這一的生態更為健康,持幣者將更多,共識更強。
SPoS共識機制的核心,就是基于冷鑄造技術,將超級節點做為鑄幣經濟中的鑄幣池,通過獲得持幣者的幣租賃權來進行鑄幣產生區塊獲取獎勵。
基于此,未來任何可能存放VSYS幣的中間服務提供商,如數字貨幣錢包、交易所、媒體社區,均可以在不對賬戶上的VSYS幣做任何操作的前提下,遠程租賃VSYS幣到超級節點進行鑄幣,獲取系統激勵收益。
你可以將SPoS超級節點理解為一個全新的商業機會,一個像礦池一樣的存在,系統規則讓參與鑄幣的持幣者也可以與超級節點一起獲得豐厚收益,這是其他共識機制無法比擬的。
當前VSYSTEMS超級節點的收益,形成了造富效應,自然使得大量資金涌入其中,而隨著“部落聯盟”鑄幣合作伙伴的擴展計劃的推進,主鏈上超級節點生態合作伙伴必然會繼續壯大,導致生態體系內的價值憑證VSYS幣的需求量上漲,進而拉升幣價。
3、開發者對資源的消耗導致VSYS幣需求量上漲
VSYSTEMS在開發進度方面無疑是值得肯定的,同時,根據項目白皮書發布的路線圖,區塊鏈數據庫平臺、云開發和模組化平臺、兼顧隱私保護的智能合約等都在穩步推進。
一句話總結,VSYSTEMS的性能和創新優勢利于大規模DAPP的開發和落地。
而使用者越多,對資源消耗的越大,相對的項目方需要的VSYS幣必須越多,所以項目方就會更有意愿購買VSYS幣,刺激需求量。

試想一下,在VSYSTEMS上誕生了一批擁有大量用戶的超級應用,到那時,你手里的VSYS幣會價值幾何?而這種模式也正是曾經以太坊價格暴漲的真正原因。
可以說沒有強大的應用和眾多項目的支撐,就不會有以太坊如今的價格。
同樣的道理,基于VSYSTEMS公有鏈去開發項目的團隊需要持有或租用VSYS幣,才能分配到網絡資源。所以,未來基于VSYSTEMS架構開發新項目的團隊必然會選擇募集VSYS幣。
因此,VSYS幣既成為“媒介”工具,又成為開發團隊的必備。作為公有鏈的VSYSTEMS吸引的團隊越多,其價格會攀升得越高。
值得一提的是,在VSYSTEMS公鏈的2019-2020路線圖中,數據庫和應用平臺以及側鏈系統將很快被推出,其生態系統的發展預期十分強烈,借助SunnyKing在開發社區的號召力,相信VSYS幣在生態擴展時的用途將爆炸式地增長。
4、從投資的角度,VSYS幣有著明確的稀缺性
VSYS幣的價格是基于市場供需關系所產生的,主鏈交易量大了,VSYS幣的使用需求就大,同時,加之其創新采用的交易費用銷毀的機制,代幣的流通量會越來越少,進而導致市場總量低于需求量,從投資的角度有著明確的稀缺性。
看到這里,大家有沒有覺VSYS幣的投資邏輯,與中國的房產非常相似呢?它們都是既有使用價值也有投資價值,兩者共同影響價格的走勢,且投資需求占主導。
VSYS幣現階段已經表現出了不錯的投資價值,未來有可能更高,幣價上漲的勢能明顯,而能不能成為熊市中走出來的,下一個全球TOP10市值的幣,關鍵就是其自身生態體系的建立速度。
5、價格低點
現在談到EOS,大家的一個印象就是過度資本化,更多公鏈項目則是代碼都沒有寫完,就先趁風口融資……
而VSYSTEMS卻是在主鏈上線、超級節點啟動之后,再布局二級市場,目光也僅停留在國際一線交易所上。
VSYSTEMS公鏈估值僅1億美金左右,這與市場上動則5億美金,10億美金,100億美金的公鏈來比來說,產品、技術、社區未來發展預期價值差距不多,但價格近百倍地被嚴重低估。
總而言之,VSYS幣現階段處于價格低點,值得注意,難以想象VSYSTEMS未來接入更多優質資源后,幣價會水漲船高到什么程度,說不定就會成為現象級的項目發展模式。
放哥有話說
在低迷的行情里,與其浮躁的盲目投機或是把時間花在看大佬們互撕上,還不如靜下心來,了解區塊鏈領域的一些技術趨勢,布局未來。
實際上,熊市是積蓄能量和練就內功的絕佳時期,對于區塊鏈而言,就是在公鏈技術緩步精進的同時,一點點的去勾勒區塊鏈世界的模樣,直到它成為大家想要的樣子。
在這個大的背景之下,作為投資者的我們,選對風口和賽道是非常關鍵的。
如果在你的投資布局中,有一部分是準備配比給一些長期潛力領域的,VSYSTEMS應該在其中。
近未來,越來越多基于VSYSTEMS的垂直領域落地項目和DAPP將源源不斷地涌現,建議花一些精力來進行關注,把握住入場時機。2014年那波熊市中誕生的以太坊,就是這么一路走過來的千倍幣。
再次出山的區塊鏈教父級人物SunnyKing近期帶領團隊在香港發布了他的第三個區塊鏈項目——VirtualEconomyEra的2019年Roadmap路線圖.
1900/1/1 0:00:00幣圈的人向來有錢低調,但因為一頓午飯出圈,走到公眾視野中的幣圈創業者,孫宇晨是頭一個。都說這位90后的年輕人學到了馬云的精髓,善于利用輿論來打造自己,這話說的不全對.
1900/1/1 0:00:00行業動態 NEWS ﹀﹀﹀01星云鏈聯合創始人王冠宣布不再出任星云團隊任何內部職位星云鏈聯合創始人王冠在Nebulas.io發表聲明稱,將不再出任星云團隊任何內部職位,同時.
1900/1/1 0:00:00近日隨著美國監管部門對泰達公司的靴子落地,因未見監管落地即利好,市場依然平靜如初,比特幣等主流幣也未有任何反應,但當大家都忙著賺錢,做事的時候,市場再次被小人得逞.
1900/1/1 0:00:00最近幾天,美國國家專利商標局公布了一份機密文件,這份文件的名字叫《區塊鏈數字貨幣的系統和方法》,在文件中,我們清晰的看見,商超巨頭“沃爾瑪”正在計劃發行數字貨幣,并且已經獲得專利證明.
1900/1/1 0:00:00摘要:比特幣暴跌2000點,市場一片血紅,機會來了嗎? 比特幣現價:8514點,下方小支撐8000點,下方強支撐7700點,上方小壓力8800點,上方強壓力9200點,短期震蕩修復.
1900/1/1 0:00:00