BTC/HKD-3.45%
ETH/HKD-3.61%
LTC/HKD-1.54%
ADA/HKD-3.36%
SOL/HKD-4.75%
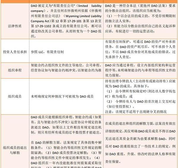
XRP/HKD-1.68%2023年2月,猶他州發布了最新DAO監管法案,與2021懷俄明州DAO法案相比,新法在法人資格和有限責任方面更進一步,主要看點如下:
猶他州DAO法案亮點概覽
1.?法案賦予了DAO一種獨有的、新型的法律認可形式。猶他州決定不采取懷俄明州“舊瓶裝新酒”的監管思路套用有限責任公司模式對DAO進行監管,而是將DAO和LLC做明確區分,以具有開創性的立法思路為DAO單獨創造了一種新型法人實體;
2.?法案明確DAO組織為有限責任制,解決了在2022年美國商品期貨交易委員會訴bZxDAO案中關于DAO成員是否需以個人資產對外承擔無限連帶責任的爭議;
3.?建立了DAO的稅收制度;
4.明確DAO參與者沒有隱含的信托責任,除非已明確聲明這些義務適用于參與者;
孫宇晨:FTX官方確認債權人實際債務后DebtDAO將向所有FUD持有者發放空投:金色財經報道,波場TRON創始人、火必Huobi全球顧問委員會成員孫宇晨在社交媒體發文表示,FUD 為FTX 債權人提供了新的流動性水平,使他們能夠在公開市場上交易其 FTX 債務,更好地控制自己的資產,并開辟了新的投資機會。通過DebtDAO提供的合約確認,該債務規模約為數千萬美元。FUD早鳥發行階段將以折扣價出售 FTX 債券,1 FUD = 1 美元,FUD初始發行量和流動性為2000萬,公平價格為 0 < 1FUD ≤ 5USDT。
在FTX恢復數據庫或FTX官方確認債權人的實際債務后,DebtDAO將根據債務的實際數額進行二次公募并向所有FUD持有者發放空投,屆時公平價格為0 < 1 FUD ≤ 1 美元。根據DebtDAO的規則,二次公募前持有1 FUD的用戶,將額外獲得 2 FUD 空投,空投后DebtDAO將對持有FUD的用戶進行1:1的債務回購。[2023/2/5 11:48:20]
5.保護DAO參與者的匿名性;
Yearn.Finance為即將推出的WBTC Vault提交MakerDAO改進提案:Yearn.Finance團隊提交了一份MakerDAO改進提案,建議將WBTC Vault添加至白名單以訪問即將來自Maker的預言機定價,這表明其離發布不會太遠。此外,9月18日,Yearn.Finance推出了新的“SyntheticRebaseDollar”,其中包括“基于credit的rebase指數”。該指數旨在追蹤已鑄造穩定幣錨定基礎資產的價值,并根據價格波動自動增加或減少已鑄造穩定幣的總數。該團隊表示,他們“還不確定”將使用該協議做什么,并希望發布該指數,以便其他人利用該技術進行構建和改進。(Cointelegraph)[2020/9/18]
6.納入“技術把關”措施以確保DAO實質上是一個DAO。

MakerDao穩定幣Dai總量突破4億枚:根據DaiStats數據顯示,MakerDao穩定幣Dai總量突破4億枚。其中87.86%的Dai通過抵押ETH生成,13.55%的Dai通過抵押USDC生成,10.85%的Dai通過抵押WBTC生成。目前,MakerDAO中鎖定了超過253萬枚以太坊和7234枚比特幣(WBTC)。[2020/8/10]
一、
?猶他州DAO法案概述
關于什么是DAO颯姐團隊已經進行過系統的介紹,感興趣的伙伴們可以參考:《原創|DAO,會是未來的新型“公司”嗎?》今天我們就不再贅述。DAO作為一種近些年來剛剛出現的新型商業實體,在人員組成、運營管理、收益分配和稅收等多種層面上與現有的商業架構存在明顯的區別,因此一直以來對DAO的法律性質和監管措施都存在爭議,各國雖然已經有了許多DAO的實案例,但這些DAO在監管措施和法律性質上依然處于“舊瓶裝新酒”的狀態。這一現狀的產生,主要是因為懷俄明州在2021年發布的DAO法案中開了一個先例:將DAO與現實世界中較為相似,且已經發展成熟的LLC進行類比監管,甚至允許懷俄明州的DAO與LLC進行相互轉換。換言之,在這種監管思路下,DAO即是LLC,LLC即是DAO。
MakerDAO關閉單抵押DAI系統:金色財經報道,隨著協議完全過渡到新的多抵押DAI(MCD或Dai)系統,MakerDAO社區已經關閉了單抵押DAI(Sai)系統。Sai僅由ETH抵押支持,而MCD則由幾種資產支持,目前包括ETH、BAT和USDC。該更新為用戶提供了更多抵押品選擇權,并引入了Dai儲蓄率。[2020/5/13]
說實話,面對新科技,類比舊事物進行監管是最為常見的策略,但實質上也是立法機關、監管機構一種不得已的妥協:類比監管雖然可解燃眉之急,卻漠視了新興事物自身的獨特性,不利于長遠發展。
因此,經過慎重考慮和激烈的討論,猶他州在虛擬資產監管領域邁出了一大步,以實際的立法行動表達了擁抱虛擬資產的誠心:猶他州去中心化自治組織”法案簡稱“猶他州DAO法案”。這部法案的諸多內容很大程度上參考了加密社區COALA所提出的DAO示范法模板,因此,猶他州法案在關于DAO的法人資格和承擔有限責任上做出了一些非常具有“創新性”的規定。
MakerDAO社區討論增加LINK作為抵押物 以減少DAI流動性和溢價問題:MakerDAO社區正考慮新增支持Chainlink代幣LINK作為抵押物,以進一步解決穩定幣DAI的流動性和溢價問題。提案發起者表示,考慮到代幣市值和流動性,LINK是一個值得探討的新增抵押物,但為了更好保護MKR持有者,可以通過設置更謹慎的風險參數減少LINK帶來的風險,比如低債務上限、相對更高的穩定費率和清算比例。另外該提案還對其他方案進行討論,比如降低目前ETH抵押DAI的清算比例。[2020/4/20]

二、
?懷俄明州VS猶他州,DAO監管有何異同?
懷俄明和猶他州,對于大部分不熟悉美國的伙伴們來說,存在感非常低,既沒有叫得出口的大城市也沒有享譽全球的好大學,甚至連知名的土特產都數不出來幾個。除了知名度外,懷俄明和猶他州還有非常多類似的地方:同樣的風景秀麗、礦產資源豐富,但經濟發展卻相對落后;同樣以農業和礦產加工業為主要支柱產業;同樣的土地遼闊卻人煙稀少;同樣對虛擬資產行業持積極歡迎的態度......
而在DAO監管上,懷俄明和猶他州也是前后腳出臺了相關法案,關于懷俄明的答案颯姐團隊已經介紹過今天,我們在對比的基礎上,為大家講一講猶他州的創新。

總的來說,懷俄明州的DAO法案規定較為粗糙,且沒有針對DAO的諸多技術特征做出規定,而是簡單的以LLC作為參考進行類比監管;而猶他州的DAO法案則更為詳細,不僅嘗試性的對虛擬資產征稅這一老大難問題給出了自己的解答,甚至還對硬分叉等技術做出了規定。但是,懷俄明雖然偷懶,但其DAO法案卻比較接地氣且與現有的商業制度匹配度高,猶他州DAO法案充滿著理想主義,但實際執行效果如何,颯姐團隊卻難以預測。

三、
猶他州DAO法案,妥協還是寬容?
颯姐團隊認為,雖然猶他州的DAO法案為虛擬資產行業的從業者們提供了一個更新更具前瞻性的監管框架,但是同樣也存在不少現實問題有待解決。
首先就是法案的可執行性。過于新穎的法人格創新和有限責任制規定在美國當前的公司法制度體系下不一定具有足夠的規范供給,執法機關也不一定具備法案所要求的監管能力。通俗講,就是猶他州DAO法案的高尚理想難以在現實世界中找到落地的支點,這是因為過于前沿的制度創新與美國現有的商業規則不匹配,從而可能破壞了一個已經形成且相對穩定的規則體系。目前這種矛盾已經逐漸產生,一方面,猶他州DAO法案關于稅收的規定與以往慣例不同且與聯邦稅收制度存在一定的出入,如何解決稅收矛盾并創建一種適用于虛擬資產和DAO組織的計稅和征稅規則是未來需要考慮的重點;另一方面,猶他州作為一個以傳統畜牧業和制造業為支柱行業的州,本身對于金融、商業監管就缺乏經驗,相關執法機關缺乏法案所要求的相關監管執法能力。
其次,猶他州在參考懷俄明州DAO法案和COALA模范法后出臺的法案過于倉促,缺乏相關規范的實踐。該法案雖然在具體規定中凸顯了區塊鏈技術的特性,且對硬分叉、區塊鏈升級等方面做出了看似具有可操作性的規定,但實際是否可行還有待后續考察。當前世界各國、各地區選擇暫緩對NFT、DAO等新興事物進行立法,并不是因為缺乏相關立法經驗或技術,而是因為這些新興事物依然處于快速發展期,過于倉促的立法很可能會不當的限制了新技術的發展。因此,與其說猶他州的DAO法案是在現有制度下對加密行業的一種“寬容”,不如說是該州急迫想要通過加密行業實現振興和發展的一種“妥協”。

四、
寫在最后
如果一個理想化的法案不僅不能解決現實中的問題,甚至還會對金融安全和社會穩定產生消極影響,那不如回到舊瓶裝新酒的時代。但是,我們同樣非常肯定猶他州在DAO法案中對虛擬資產行業展示的善意和包容,以及讓DAO的歸DAO、LLC的歸LLC這一制度上的創新。但是,人類的商業制度和爭議解決機制已經歷了千百年的演變,形成了一套既定的規則體系,短期內想要做出改變是一件非常困難的事,在此期間,虛擬資產從業者們保持足夠的耐心和信心才是關鍵。
昨天,美股爆了一個意料之外的大雷!實力強大、歷來運營良好的硅谷銀行(SiliconValleyBank,SVB),周四股價暴跌超過60%.
1900/1/1 0:00:00來源:EmpowerLabs 撰文:王超 美國時間3月1日下午,美國猶他州立法機構在激烈的討論之后以微弱優勢通過了H.B.357法案-《去中心化自治組織修正案》.
1900/1/1 0:00:00圖片來源:由MazeAI生成2023年值得關注的5大技術熱點 以太坊的主要技術升級 Staking相關的技術和產品服務模塊化區塊鏈的優化和「L3」等應用專有Rollup等生態發展ZK跨鏈橋等非擴.
1900/1/1 0:00:003月10日消息,Discord宣布推出三種新的AI實驗,包括AI聊天機器人Clyde、AutoModAI和ConversationSummaries,并啟動AI孵化器.
1900/1/1 0:00:00過去24小時,市場出現了不少新的熱門幣種和話題,或許它們就是下一個市場焦點 總結來說 1.熱門幣種方面: RIO:一個數字和現實世界資產的Web3生態系統,測試網已經上線.
1900/1/1 0:00:00作者:DanielLi,CoinVoice在過去的一周內,頻發的銀行暴雷事件,讓我們再次感受了資本的風險和破壞力,在人們正在擔憂雷曼兄弟破產危機會再次重演時,美聯儲和財政部的緊急入場救市.
1900/1/1 0:00:00