BTC/HKD-3.08%
ETH/HKD-3.35%
LTC/HKD-0.85%
ADA/HKD-2.21%
SOL/HKD-1.71%
XRP/HKD+0.22%原文標題:《UnderstandingTheMerge,Surge,Verge,Purge,AndSplurge》
原文作者:AlecChen,VoltCapital
原文編譯:Kxp,BlockBeats

引言
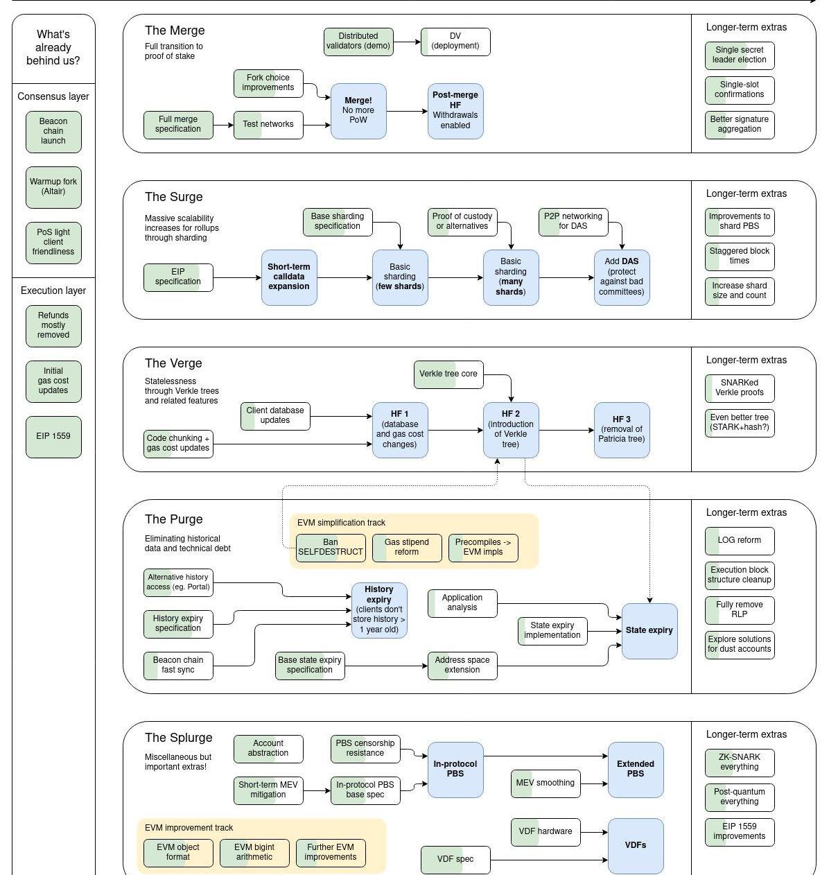
「合并」,即Ethereum向權益證明網絡轉換,計劃將在今年9月底前在主網完成。本次升級旨在系統性提升區塊鏈的可訪問性,并將Ethereum從Bitcoin式的工作證明共識機制過渡到權益證明系統。Ethereum從執行分片轉向以Rollup為中心的路線圖是為迎接下一個10億用戶而擴展區塊鏈的關鍵一步。正如我們之前的文章《模塊化區塊鏈之探索》中所指出的那樣,模塊化架構中的數據可用性和分片可以讓區塊鏈在不犧牲去中心化的情況下擴展吞吐量。同時,文章就數據可用性、Rollup和故障/有效性證明進行了深入探討,為進一步了解合并的背景與目標打下了基礎。本文將對合并的技術細節、Ethereum的新路線圖,以及這一變化對用戶和開發者的意義進行深入分析。

來源:@ptrwtts
以Rollup為中心的路線圖
Gate.io芝麻開門創始人韓林跨海連線頂尖量化團隊,深度解讀頂級資金安全解決方案:11月7日,Gate.io芝麻開門聯合TokenInsight舉辦的“揚帆三亞,量化未來”為主題的首屆海島穿越賽,順利閉幕。據官方消息,Gate.io芝麻開門創始人韓林跨海連線,與現場二十余家頂尖量化團隊分享了資金安全的頂級解決方案,并深入解讀Gate.io在產品規劃、技術優勢及品牌理念上的獨到之處。[2020/11/7 11:56:09]
最初,Ethereum2.0的計劃是想通過將主網劃分為64個分片,每個分片都有獨立的礦工/驗證者來實現可擴展性。然后,用戶將根據擁堵情況、利用率和吞吐量,將交易發送到特定的分片。由于Rollup的不斷發展,加上執行分片的復雜性,原來以執行分片為中心的可擴展性路線圖就不再適用了,于是人們便開始采用數據分片。在Ethereum團隊看來,Rollup將成為Ethereum擴展的關鍵要素,他們計劃讓升級后的Ethereum成為一個強大的結算和數據可用性層,并讓Rollup從中獲得安全性。

來源:ETH2Book
信標鏈(TheBeaconChain)
與普遍觀點不同的是,合并的目的其實不是為了降低交易成本,而是要將Ethereum轉變為一個用于Rollup的基礎設施層,而建設信標鏈則是實現這一目標的首個關鍵步驟。Ethereum將從之前的「工作證明」系統轉變為「權益證明」系統,而在這個系統中,質押者要想生產區塊必須提供抵押品,以此來杜絕任何不誠實的行為。在共識系統轉移到權益證明上之后,驗證委員會將作為原語被引入,從而加強了網絡共識,為形成高效的協議內數據可用性層做了鋪墊。信標鏈負責協調質押者,并不像今天的Ethereum那樣處理或執行交易。更具體地說,合并其實是將Ethereum的舊執行層與信標鏈提供的新共識引擎合并,將利用工作證明體系下礦工的現有算法轉換成股權證明體系下驗證者的協調網絡。同時,這一轉變也為分片奠定了基礎:以前,在工作證明體系下,礦工的工作并無記錄,所以她們可以任意停止工作并離開網絡;而在權益證明體系下,信標鏈會將所有受批準的區塊生產者都登記在冊,并且可以協調、并行化驗證者的投票。
動態 | BafeEx解讀:歐洲央行對歐元穩定幣態度較為樂觀:1月3日,歐洲央行市場基礎設施和支付總監Ulrich Bindseil發布了央行歐元穩定幣CBDC工作總結。BafeEx交易所分析師Zoy表示,從文章來看,歐洲央行對歐元穩定幣CBDC持較為樂觀的態度,注意不是極度樂觀。歐洲央行主要擔心:1.金融脫媒(Disintermediation),儲戶和機構通過這種方式藏匿和轉移歐元資產,規避歐洲央行監管;2.無法應對危機時期的銀行的系統性建導(Facilitation)問題,即CBDC相對來說更難被央行調控。BafeEx分析師Zoy強調,CBDC的雙層利率系統也許可以應對上述兩個問題,CBDC得以順利發行的可能性在逐漸提高。[2020/1/4]

來源:ETH2Book
驗證者委員會的形成是信標鏈的一項重要創新,它們由信標鏈隨機分配,負責對區塊進行投票并形成共識。委員會的綜合投票被稱為見證消息,方便人們通過檢查委員會的投票來輕松驗證信標鏈的狀態,與由單一驗證者進行的驗證相比,這種做法最大限度地減少了區塊大小和數據增長。同時,見證消息也加強了共識,因為在這種模式下,創建分叉將需要大量驗證者的參與。此外,驗證者將被定期更換,以防部分心懷不軌的驗證者串通起來發動攻擊。

動態 | 加密資產機構加大對軟件開發商投入,以通過算法解讀市場情緒:據cointelegraph消息,隨著近期比特幣波動性的加劇,加密資產管理公司和對沖基金正在加大對軟件開發商的投入,以通過算法研究解讀市場情緒。幫助他們解釋和利用市場情緒信號,獲得更高的收益。[2019/7/17]
來源:Flashbots
共識與MEV(TheSplurge)
合并后,Ethereum將對共識層進行提議者-構建者分離。Vitalik認為,所有區塊鏈最終都應該能進行中心化的區塊生產和去中心化的區塊驗證。由于分片后的Ethereum區塊數據非常密集,出于對數據可用性的高要求,區塊生產就必須是中心化的。同時,我們也必須設置去中心化的驗證者集,用于驗證區塊并執行數據可用性抽樣。
構建者角色用用戶交易構建Ethereum執行有效載荷區塊,并將其與競標一起提交給提議者接受。一旦提議者接受了有效載荷,他們就會在區塊上簽字,并通過網絡傳播它。由于發送給提議者的有效載荷被剝離了交易內容,這種結構消除了驗證者在前面追趕的可能性。在一個有效的市場中,區塊空間市場的引入也激勵建設者參與MEV競價,從而讓去中心化的驗證者獲得大部分的MEV獎勵。與模擬Ethereum相比,這種設置可以有效防止礦工破壞共識的穩定性,并減少有害MEV的產生。

動態 | 比特幣COT持倉周報解讀:Asset Manager賬戶空頭持倉為0 短期維持看多判斷:美國商品期貨委員(CFTC)今日發布了截止5月7日的交易員持倉報告(COT),報告顯示,芝加哥期貨交易所(Cboe)比特幣期貨持倉量共2607手,環比減少103手。杠桿基金多單226手,空單887手,凈空頭數量為661手。芝加哥商品交易所(CME)比特幣期貨持倉量為4388手,環比增加75手,杠桿基金多頭合約為1941手,空頭合約為2692手,凈空頭合約為751手。上周Ass..[2019/5/11]
Source
Danksharding(TheSurge)
雖然提議者與構建者分離的設計最初是為了抵消MEV的有害外部性和中心化力量,但Ethereum核心團隊意識到它也可以服務于數據分片。
Danksharding以核心貢獻者DankradFeist的名字命名,其主要創新是一個合并的收費市場,取代了原來數量固定、具有不同區塊和提議者的分片,特定時間內的所有交易和數據將由提議者挑選。該提議者背后其實是一個隨機生成的驗證者委員會,負責對區塊鏈數據的可用性進行抽樣。這樣一來,輕客戶端的數據可用性就可以用去中心化的方式加以維護,而受制于合并后區塊內的大量數據,這在單點驗證中根本無法實現。由于共識節點也在執行數據可用性抽樣,因此該模型能夠將結算層、共識層和數據可用性層統一起來。
統一結算和數據可用層為利用有效性證明的Rollup打開了新的大門:ZKRollup現在能夠與Ethereum上的執行層進行同步調用。這增強了新的L2原語,如分布式流動性和分形擴展,為在ZKRollup上構建下一代創新型Dapp奠定了基礎。
楊東教授解讀:央行開展對虛擬貨幣的清理整頓,切實保護金融消費者始終是基礎:楊東教授發文稱,當前虛擬貨幣交易存在一定風險與亂象,而投資者是風險的主要承擔者,因為區塊鏈技術應用于金融業態在包裝和銷售小額化金融資產的同時,也將金融風險擴散到了廣大小微投融資者之間。但值得注意的是,投資者是區塊鏈應用于金融業態的重要基礎,金融科技必然回歸到投資者保護。[2018/3/31]
Proto-danksharding
雖然danksharding有利于Ethereum以后的發展,但它在合并后并不會立刻發揮其全部作用。Proto-danksharding是danksharding的原始版本,計劃將在danksharding全面實施之前發布。該提案創建了一個叫做攜帶Blob交易的原語。顧名思義,這類交易是指攜帶叫做Blob的數據有效載荷的交易。Blob將作為分片后Ethereum的數據標準:它們與KZG多項式承諾捆綁在一起,并且由于與EVM執行解耦,Blob也是一種比調用數據更高效的格式。目前來看,Rollup依舊在使用調用數據將交易數據調回至Ethereum,產生著高昂的Gas成本。在分片化的未來,Rollup將使用Blob來為用戶節省與EVM執行相關的Gas費用。與此同時,proto-danksharding的目標就是為開發者提供這種前沿的數據格式,同時通過為他們即將被分片的數據引入單獨的格式和收費市場,從而臨時性地降低其Rollup的數據成本。盡管proto-danksharding本身并沒有真正實現分片,但卻為分片后的數據格式提供了標準,而這也是構建高效的原生數據可用性層的第一步。
歷史與狀態(TheVerge&ThePurge)
同時,我們也需要考慮Ethereum的狀態及其存儲。由于驗證者必須在消費類硬件產品上完成他們的任務,不斷增加的狀態就可能會影響去中心化。Proto-dankshardingBlob與EVM執行層相分離,并在大約一個月后被刪除。此外,EIP-4444可以讓客戶端在大約一年后停止在點對點層提供歷史數據。無論如何,我們必須在協議層執行某種類型的強制性歷史失效,因為分片后每年會增加約40TB的歷史Blob數據。區塊鏈狀態需要存儲在RAM或SSD上,然而,歷史存儲,也就是Ethereum已經達成共識的數據,可以存儲在廉價的HDD上。由于歷史存儲在誠實的少數信任模型上運行,我們完全不需要在執行實時共識的節點上存儲歷史數據。Danksharding規范可以確保驗證者存儲并保證他們幾個月內達成共識的數據可用性。之后,這些經過刪減的歷史數據將由第三方存儲起來,如特定應用協議、BitTorrent、Portal網絡、區塊探索者、個人愛好者或索引協議。

來源:Consensys
在路線圖上,無狀態Ethereum是另一個目標。區塊生產者將使用見證信息witness,這是由執行區塊中交易所需的相關數據組成的證明。然后,客戶端可以利用這個證明來驗證執行區塊所產生的狀態根,它們只需要執行受影響狀態的一部分,而不是全部狀態。在這一設計中,該證明的規模和可用性是兩大核心問題:第一個問題可以通過將Ethereum的狀態數據結構從protocol-levelspecification)來解決。根據Vitalik的說法,在擴展Ethereum的過程當中,我們需要在保留去中心化驗證的同時,仰仗于擁有專業硬件的中心化區塊生產者。
總結
Danksharding繼承了Ethereum的安全性,也對Rollup提出了更高的要求。在將數據可用性與共識和結算層緊密結合來以后,我們就可以升級底層基礎設施,讓Rollup可以利用原生數據可用性解決方案,并取消有效性和自愿性的安全假設。這為EnshrinedRollup的建設打下了基礎,從而在未來消除治理和智能合約中的風險。與此同時,利用SNARKs在協議內進行同步調用的EnshrinedRollup也成為了未來區塊鏈擴展的一項關鍵設計。協議內Rollup的優勢在于:它將消除智能合約Rollup如今每日固定且按區塊數量計量的Gas成本;并且,由于計算與共識脫鉤,驗證者就不再需要重新執行交易以驗證區塊;另外,狀態差異可以通過有效性證明得到保證,無狀態客戶端不再需要下載見證證明。有了這些優勢,結算延遲將得到改善,同步性和驗證者帶寬將提升,而且跨鏈橋的安全性也將更有保證。Ethereum基金會目前正在努力將這種設計落實到Ethereum的路線圖中,計劃將EVM升級為與SNARK兼容的EnshrinedRollup。
在之前的文章當中,我們討論了模塊化鏈下架構的好處,以及第三方協議正在開發的數據可用性、結算和執行的解決方案。Ethereum路線圖的主要目標是最大限度地減少信任假設,并通過原生解決方案提供協議內的可擴展性。Ethereum的基礎層承載了整個去中心化應用的生態系統,有望從根本上改變我們對數字時代的身份、存儲、搜索、聲譽和隱私的思考方式。在我們將Ethereum升級為基礎層的同時,也優化了這一應用層,從而讓用戶和開發者可以在一個安全、強大的全球基礎設施中擴展更多用例。對于Ethereum來說,它的愿景是為整個世界打造數字化的未來。同時,它將繼續堅守可信中立性原則,不斷發展Ethereum的網絡效應、去中心化和安全性,從而鞏固其在未來去中心化網絡中的地位。這樣看來,此次合并便是Ethereum為實現這一愿景所邁出的第一步。

Tags:THEETHREUETHEThe Sandloteth交易所app下載Magic Ethereum Moneytogetherbnb喝醉之后能干嘛
介紹 經過多年尋求監管合規,來自Facebook/Meta的加密貨幣支付項目Diem于2022年突然結束。其資產被拋售,包括底層區塊鏈網絡.
1900/1/1 0:00:00上周,是以太坊經典很長時間以來又一次出現在新聞中。盡管保持著30億美元的市值,但大多數人已經認為這個代幣沒什么希望。在經歷了數月的停滯后,上周晚些時候,ETC價格上漲了約30%.
1900/1/1 0:00:00撰文:JeffJohnRoberts,Fortune編譯:Katie辜,Odaily星球日報已經是億萬富翁的企業家SamBankman-Fried有了一個全新的身份:加密領域的白衣騎士.
1900/1/1 0:00:00原文作者:0x137,BlockBeats就在以太坊測試網宣布合并成功這一喜大普奔消息的同時,加密世界也迎來了另一個歷史轉折點:因USDC發行方Circle凍結部分地址的資金訪問權.
1900/1/1 0:00:00本文來自Chainalysis繼本周Nomad跨鏈橋被攻擊后,Chainalysis估計,今年到目前為止已有20億美元的加密貨幣從跨鏈橋被黑客竊取,涉及13次攻擊.
1900/1/1 0:00:00原文作者:iambabywhale.eth2021年,以太坊經歷了兩輪比較重要的硬分叉升級。首先是在區塊高度12,244,000的柏林硬分叉,升級內容包括了對合約的各種優化,涵蓋Gas效率、對以.
1900/1/1 0:00:00