BTC/HKD-4.15%
ETH/HKD-5.53%
LTC/HKD-3.35%
ADA/HKD-3.47%
SOL/HKD-5.88%
XRP/HKD-2.81%web3到底是什么?它的實現有需要什么底層基礎?這篇文章為我們系統解答了有關web3的一切。
當元宇宙的概念在越炒越熱的同時,另一個代表互聯網未來的名詞web3.0也被頻繁提及。
至于web3到底是什么?它的實現有需要什么底層基礎?來自阿法兔的這篇文章為我們系統解答了有關web3的一切。
文章約一萬字左右,閱讀時間需要35分鐘左右。
關于web3.0
web3.0的概念是什么?第一次由誰提出?
web3.0,又稱?web3?,是以太坊聯合創始人、Polkadot創建者GavinWood在2014年提出的。
Polkadot是協議的一種:是將多個專用區塊鏈連接到一個統一網絡中的下一代區塊鏈協議,協議就是基于共識的一組約定。如怎么樣建立連接、怎么樣互相識別等。
從概念理解上,web3?代表互聯網的下一個時代,互聯網形態向著更民主的范式轉變,web3?源于人們對當今互聯網價值的態度的轉變:互聯網巨頭控制著互聯網和所有人的數據,web3代表著,很多人出現了想創造一個真正「集體所有」互聯網的想法。
我們為什么要關注web3.0?
每次互聯網形態的改變,都會對世界產生很大的影響,上一次對社會產生重大影響的互聯網形態催生了一批改變人類生活和信息交互方式的企業。
從經濟上來說,互聯網web2的發展促進了經濟全球化和電子商務、互聯網科技的興起,這兩個趨勢深深地影響了世界。我們可以發現,標準普爾500指數科技板塊的價值翻了一番,現今科技板塊股票占整個標準普爾500指數的25%左右。
從社交上,與20年前相比,「社交」這個詞有了新的含義:那些趕著web2時代,尚且年輕的社交創業公司,Facebook、谷歌、Instagram和Twitter逐漸成為了巨頭。
從上,拿Facebook舉例,互聯網寡頭的存在煽動而非客觀的算法推薦已成為常態,甚至影響了美國大選。
互聯網格局的變化,新范式的興起,曾多次對世界產生影響,關注互聯網的未來是十分有必要的。
web3.0為什么會突然火起來?
2020年特別是今年,web3的概念和理論迅速得到普及,原因主要是是加密貨幣圈的活躍分子和國外知名風險投資的推動,我們后面會對部分創業進行梳理。

上圖為A16Z的CrptoPortofolio圖:來源?A16Z
從web1.0到web3.0
要進一步理解web3.0的含義,我們要先從web1.0開始說起

70年代,正值美蘇冷戰的高峰期。當時,美國有一臺中央計算機控制核武器。美國政府擔心,一次攻擊就可能使該計算機系統癱瘓,使得他們無法進行反擊。因此,美國政府建立了一個去中心化的系統,讓許多計算機分布在全國各地。如果發生攻擊,防御系統將繼續運行,確保兩國能夠相互毀滅。

某FTX債權人將超3萬美元的債權索賠代幣化,并抵押獲得7500美元貸款:6月25日消息,破產索賠鏈上流動性平臺Foundation于6月23日在推特上披露,鏈上標記為“wagmiclaims.eth”的地址已將其價值31307.81美元的FTX債權索賠在該平臺上代幣化,使其變成了代表索賠權的NFT。隨后其將該NFT作為抵押品,在NFT借貸DeFi協議Arcade xyz中獲得了7500美元貸款。[2023/6/25 21:58:34]
后來,1989年,TimBernersLee寫下了名為InformationManagement:AProposal的論文,將「網絡」描繪成一個通過超文本鏈接相互連接的信息系統網絡

TimBernersLee,2016年獲得圖靈獎,現在是麻省理工學院教授
然后就進入了?web1.0?時代
Mosaic和MicrosoftInternetExplorer的瀏覽器把web帶給了主流受眾,大家開始沖浪了,網頁設計較為原始,我們用撥號連接和電話線上網,通常下載一張照片就需要很長的時間。

web1.0的特點
開源:所有人都可以在web1基礎上自由構建,這就產生了在車庫里的谷歌,為今天這些互聯網巨頭的企業成果創造了可能。如果web是私有的,是不可能的。但是web1是只讀的。這意味著,每千名瀏覽web的用戶中,只有少數人具備發布內容的技術技能:只有古代的程序員,可以把網頁內容展示給大家,小白用戶可以看,但是很難發布內容。
web1.0的問題
web1建立在開放的、分散的和社區管理的協議之上。是一個只讀的網絡,用戶在web1時代,無法與頁面的內容進行交互。并且,隨著用戶數量的增加,web1問題越來越多。
web2.0是什么?
web2的誕生,主要是為了克服?web1限制,與?web1?相不比,web2主要優勢是用戶可以和網絡交互。web2開始,無論是小白用戶還是技術大神,大家都可以在網上發布內容。
于是乎社交網絡開始興起:社區和各種應用程序,包括社交網絡和論壇等逐步出現這些App鼓勵大家合作和信息交流,但是還是由互聯網巨頭進行集中式服務,谷歌、亞馬遜和Facebook幾乎完全控制了web2。
有趣的是,就像2021年,我們在這里熱火朝天地討論web3?一樣;十余年前的2009年,TimO'Reilly和JohnBattelle討論了web2五年來的發展。
當時具體背景是怎樣的呢?
2001年秋,互聯網泡沫的破滅,標志著一個轉折點:許多人認為互聯網的作用被過度夸大,但是技術革命的特征就是起初泡沫涌現,以及后面來的持續性顛覆。
顛覆和動蕩,通常標志著一項在上升曲線的技術已經準備登上歷史舞臺,在這期間,泡沫和沒有實力的將被洗出局,而真正的成功屬于有實力的存在。在混亂、顛覆和泡沫之間,人們開始理解兩者之間的區別。
web2的概念始于O'Reilly一次會議上的頭腦風暴:網絡先鋒和O'Reilly副總裁DaleDougherty指出,盡管互聯網泡沫破了,但是網絡不會「崩潰」,而會更加重要,很多優秀的新應用和網站一定會層出不窮。更重要的是,那些在互聯網泡沫破滅中幸存下來的公司,似乎都有一些共同點。互聯網絡公司的大規模倒閉是否標志著網絡的某種轉折點?「?web2」的提出也許是有意義的?web2大會就這樣誕生了。
Clairvoyant Labs發起將“哪些NFT項目能被列入Blend”的提案:5月9日消息,據推特用戶余燼監測,Clairvoyant Labs今日從OKX提出186萬枚BLUR(約合88萬美元)。之后,Clairvoyant Labs在Snapshot發起提案建議讓社區來決策哪些NFT項目能被列入Blend(Blur的NFT借貸協議)。
Clairvoyant Labs于4月22日從OKX提出170萬枚BLUR,當時單價0.59美元,5月2日全部轉入OKX(當時單價0.62美元)。[2023/5/9 14:51:56]
當然,哪怕是在web2提出之后,盡管在谷歌的引用次數超過950萬。但是人們對于web2?的含義仍然存在著巨大的分歧,有人說web2是毫無意義的營銷概念,而另一些人則接受它,認為它是全新的智慧。
web2.0的特點:作為平臺的網絡
像許多重要的概念一樣,web2沒有一個明確邊界,而是有一個有力核心,可以把web2想象成一套原則和實踐。
在2004年10月舉行的首屆web2會議上,列出了一套初步原則。第一條是「網絡作為平臺」。在當時,web1?時代的當紅炸子雞網景公司和微軟Battle后倒閉。更重要的是,最初的兩個web1?時代典范,DoubleClick和Akamai,其實都是將網絡作為平臺的先驅。
盡管大家往往不認為它是「網絡服務」,但事實上,廣告服務是第一個廣泛部署的網絡服務,也是第一個廣泛部署的「mashup」。具體地說,當時的每個廣告橫幅,都是作為兩個網站之間的無縫合作來提供的,向另一臺計算機上的讀者分發一個綜合頁面。Akamai也把網絡當作平臺,在堆棧的更深層次上,建立一個透明的緩存和內容分發網絡,緩解帶寬擁堵。
就是這些時代先驅者提供了先行的案例,后進者面對同一問題的解決方案才可以更進一步,對新平臺的性質有了更深的理解。DoubleClick和Akamai都是web2?的先驅,但我們也可以看到,通過接受更多的web2設計模式,有可能實現更多的可能性。
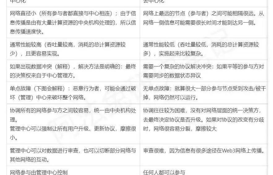
web1.0與web2.0相比的區別是什么?
我們用一個表格來表示:

隨著時代的發展,web2?也出現了一些問題,給人們討論并探索?web2創造了前提。
web2.0出現了哪些問題?
早期互聯網,帶有強烈的探索性質,曾經的技術先驅們對互聯網進行了探索、封存、和商品化。隨著時間的推移,盡管互聯網一直保持著所謂的「自由」,卻有了很多負面影響。
拿個場景來舉例:在我們的生活中,假如我們想要購買一張火車或飛機票時,我們所有的搜索都被記錄、出售,數據可能并被操縱,反過來對我們來施加影響。原本互聯網的特點是信息的民主化,然而今天,信息越來越不可靠,在某些情況下甚至是有害的。由機器人控制的虛假賬戶正在影響兒童。
由人工智能創造的仿真人臉,可以通過深度造假和身份盜竊帶來更多的社會問題。假新聞在2019年造成的經濟損失超過700億美元,未來只會越來越嚴重。虛假負面新聞故事的傳播速度是真實新聞故事的六倍,這種趨勢具有非常嚴重的負面影響。
這就給web3的產生,帶來了契機。
web3.0的到來
Reddit Collectible Avatar NFT市值突破1億美元:金色財經報道,Dune Analytics最新數據顯示,社交媒體Reddit于Polygon網絡發行的NFT系列Reddit Collectible Avatar市值已突破1億美元,截至目前為102,368,927美元。
此外,當前Reddit Collectible Avatar發行總量達到10,615,730個,Avatar NFT持有地址總量為7,180,994個。[2023/2/27 12:31:22]
正如web2的誕生一樣,web3?的到來,寄予著人們想要解決目前互聯網存在的問題的希望。web3也被稱為語義網,因為通過促進對用戶元數據的解釋,web3可以提供一個更加個性化的界面。承諾將隱私和數字身份還給用戶,同時由于NFTs和dApps,實現了新的互動水平。區塊鏈技術在web2?中匯集了web1和web2的精華。
什么是語義網?
簡單地說,語義網是一種智能網絡,它不但能夠理解詞語和概念,而且還能夠理解它們之間的邏輯關系,可以使交流變得更有效率和價值。
一個使用場景:語義網能夠根據語義進行判斷的智能網絡,實現人與電腦之間的無障礙溝通。它好比一個巨型的大腦,智能化程度極高,協調能力非常強大。
例如在瀏覽新聞時,語義網可以將每一篇新聞報道貼上標簽,分門別類的詳細描述哪句是作者、哪句是導語、哪句是標題;如果你在搜索引擎里輸入「老舍的作品」,你就可以輕松找到老舍的作品,而不是關于他的文章,語義網是更個性化的網絡,你可以給予其高度信任,讓它幫助你濾掉你所不喜歡的內容,使得網絡更像是你自己的網絡。
以太坊中的web3.0定義
為了讓大家更清晰地理解web3,我們用以太坊舉個例子。
按照以太坊的定義:web2指的是我們如今眾所周知的互聯網版本。具體指的是,通過個人數據和信息交換來提供服務互聯網公司。在以太坊的范疇內,web3指的是在區塊鏈上運行的去中心應用程序。所有用戶都可以參與構建/使用這些App,個人數據卻不需要被出賣。
web3.0的優勢
由于以太坊具備去中心化特性,許多web3工程師選擇了開發dapp,網絡上的所有人都有使用web3服務的權限。沒有任何阻止用戶使用web3的機制存在,支付主要通過以太坊內置的原生代幣。
由于以太坊具備圖靈完備性,在以太坊上,可以用代碼和編程實現所有需求。
什么是圖靈完備性?
圖靈完備性,簡單的說:如果是一種圖靈完備的語言,就沒有借口,說這個功能沒法完成,再舉個通俗例子,還是打比方吧,一輛車,只有發動機,沒有方向盤。所以只能直線行駛,不能轉彎,所以不是哪里都可以去。但是如果有了方向盤,就能去任何地方了。
圖靈完備在這里,主要就是指區塊鏈能否運行一段代碼,這段代碼用高級語言編寫,可以有條件判斷、甚至有循環的功能,就叫做「圖靈完備」。
web3.0與web2.0相比的區別?

web3.0?具體內涵和目前的創業項目
如圖所示,這些基礎設施層共同構建了一個平臺上的協議世界,下面就探討一下web3世界中每個模塊的具體情況,以及究竟有哪些公司在做這些事情:
Azuki發布PBT標準,支持將現實物品綁定到鏈上實現Scan to Own:10月18日消息,Azuki發布Physical Backed Token (PBT),一種開源的Token標準,支持將現實物品綁定到以太坊區塊鏈上。其特點是去中心化的身份驗證和跟蹤實體物品的所有權沿襲,流程完全在鏈上,不需要中心化服務器。
據悉,第一個PBT應用是BEAN芯片,這是一種物理加密芯片,可以自我生成非對稱密鑰對。
PBT使硬件能夠創造新的體驗,Azuki稱之模式為Scan to Own。即如果物理物品被出售或贈予一個新的所有者,那么后續所有者就可以“Scan to Own”同一物理物品,從而實現PBT從前一個所有者到新所有者的去中心化轉移。[2022/10/18 17:29:44]

身份
對于任何類去中心化通信、商業或協作,都需要可靠身份認證系統:最基本的方法是將身份與比特幣或以太坊等開放、安全的區塊鏈上的地址或公共/私人密鑰對聯系起來。這些地址可以選擇附加額外的信息,這就是我們說的NFT或代幣。
不過,會有兩個主要挑戰:
1.這些地址字符串很長
2.身份雖然安全,但存在于區塊鏈上,而區塊鏈上的數據傳輸成本極為高昂。
ENS和Handshake等項目,旨在通過自己的數據庫解決身份驗證的問題,將BTC或ETH地址與人類可讀的名字聯系起來,構建一個去中心化的DNS。同時,閃電網絡生態系統的開發者們,正在努力將身份與建立在比特幣等更安全的區塊鏈之上的第2層的節點聯系起來。在Sphinx這樣的項目里,終端用戶在不了解閃電網絡就可以做到這一點。
雖然目前還不清楚身份認證的具體方式,但一個可行方式是:進入各種網絡,將通過持有特定的數字無記名資產/NFT/私鑰作為中介,這種從互聯網巨頭認證到未來通過NFT作認證,將對未來用戶體驗產生各種有趣的影響。可以想象,例如,需要一個特定的圖片令牌,才能進入一個好玩的聊天室。
這種去中心化的身份服務的另一個可能的社會后果是:允許人類對「自我」的概念進行更多的實驗。要知道,人類目前對「我們是誰」的傳統映射依賴于姓氏和身份證,但這些都是在互聯網出現之前的相當隨意的標識,就像我們作為人是不斷變化的,現在我們的選擇性身份也可以是這樣的,許多人會選擇用不同的假名來進行不同的知識和經濟追求。
計算
通用計算或執行任意智能合約的能力也將被協議化。在Web3世界的計算機主要候選對象是以太坊,因為擁有大規模的開發者網絡效應。但是,關于其可擴展性的主要問題仍然存在,導致了一波第二層和新的競爭性智能合約平臺。而像Stacks這樣的平臺正在進行新的技術實驗,以錨定像比特幣這樣相對更安全的區塊鏈。
這種去中心化智能合約的使用案例:第一個主要的產品市場契合點是建立一個開放的的金融系統。或許下一波浪潮將圍繞著創建其他各種開放的、無許可的企業和人類組織,更常見的是被稱為DAO或分布式自治組織。這種DAO可能看起來像更開放的公司結構,有選舉產生的經理、董事會和報告。
另一個更激進的去中心化計算的方法來自于重建整個計算棧的項目:到目前為止,像Urbit這樣的項目:
1.個人服務器,可以在本地或云端托管;
報告:盡管加密貨幣低迷,Web3開發仍然強勁:金色財經報道,數據風險投資公司Telstra Ventures發布了一份新報告,這份題為“區塊鏈開源開發者對 Web3 社區的信號強度”的報告審查了以太坊、比特幣和 Solana 區塊鏈上的開發者活動。以太坊的貢獻者社區的復合年增長率接近 25%,Solana 的復合年增長率為 173%,比特幣的復合年增長率為 17%。Telstra Ventures 報告指出,風險投資者和企業投資者支持了三個區塊鏈中 10 個最活躍的項目中的 7 個。上個月,Crunchbase 的數據顯示,雖然風險投資對加密公司的投資同比下降了 26%,但小型交易的數量卻有所增加。(coindesk)[2022/8/3 2:56:47]
2.一個完全重寫的操作系統,旨在從根本上簡化目前的代碼臃腫,創始人極其有爭議:是個超級Nerd,以及似乎是從《Magic:TheGathering.》中借來的命名慣例,該項目已經引發了它的困惑和爭議,但社區的目標和決心是相當令人印象深刻的。
通信
web3原語之間會有相當多的重疊。例如,Urbit正試圖建立一個全新的計算機和網絡通信協議類型。其他項目只是專注于p2p通信方面,以促進消息和社交媒體等核心應用。
目前最知名的可能是Mastodon,它擁有超過200萬用戶,最近似乎吸引了一大片比特幣Twitter。Mastodon有一個用戶友好的界面,但并不像許多其他協議那樣是去中心化的。它使用一個聯合模型,不同的網絡參與者要么是服務器,要么是客戶端,但不能同時是。因此,服務器可以運行它喜歡的任何版本的Mastodon,但連接到該服務器的客戶仍然受控制它的人的支配。對于大多數用戶來說,手動遷移是不容易的。
另一個競爭模式是Scuttlebutt,使用了一個p2p流言協議,在這里,網絡中的每臺計算機既是客戶端又是服務器,因此可以將信息轉達給其他可信的節點,而不需要呼喚任何中心化實體。這種架構看起來非常棒,但可擴展性方面仍有問題,還處于早期。
同時,像Maskbook這樣的項目正采取特洛伊木馬方法:沒有從頭開始建立一個全新的社交網絡,而是讓用戶增強他們在現有社交網絡上的體驗。通過簡單地下載一個瀏覽器擴展,用戶可以有選擇地加密信息,并將帖子鏈接到其他web3應用程序,如Uniswap或SuperRare,以便在帖子中進行加密貨幣或NFT交易。
許多這種通信最終可能將在比特幣之上的閃電網絡上發生。
存儲
我們需要存儲web3所有數據,而Arweave、Filecoin/IPFS,Sia,Storj,四個項目都是專注這一塊的。Filecoin、Sia和Storj就像存儲行業的AirBnB,目標是建立網絡,激勵來自世界各地的硬盤所有者,讓他們在盡可能多的正常運行時間內使用其多余的存儲容量。他們使用類似于AWS、GCP或Azure等傳統云存儲供應商的限時支付模式。
他們最大的區別在于:
1.不容易被審查
2.成本較低
不過對長期的成本效益持懷疑態度。項目顯示,Filecoin目前提供的存儲選項比AWS便宜5倍以上。但是,隨著項目開始獲得更多的采用,我很難相信它不會成為一場競爭,像亞馬遜和谷歌這樣的公司擁有更大的戰利品來建立更多和更好的數據中心,甚至補貼他們的產品成本,不過時間最終會驗證這些事情。
Arweave走了一條完全不同的道路:它承諾是「永久存儲」,也就是一次付費,永久訪問。項目旨在通過「訪問證明」的新機制設計來實現這一目標,利用隨機X工作證明和存儲證明的元素,激勵網絡中的每個節點盡可能多地存儲整個集體數據庫。預付款項實際上是一種捐贈,可以無限地覆蓋存儲成本。Arweave已經與互聯網檔案館等組織合作,備份他們的所有數據,并且還在存儲其他區塊鏈的副本,如Solana。
如果永久存儲有效,那么你可以想象,對于那些想為他們的應用程序永久存儲指針和數據的開發者來說,價值非常高。
那么,考慮到上述元素的狀況,我們離建立一個真正的去中心化的互聯網還有多遠?在加密貨幣/價值方面,已經相對成熟。對于通信、身份、存儲和計算,我們似乎正在接近,但還沒有準備好被主流采用。
目前越來越多的狂熱者開始關注這些應用,風投和資本涌入,但是這里最大的風險仍然存在:目前正處于web3泡沫的開始,主要是為5-10年后的主流采用逐漸奠定基礎。由于現在互聯網的存在,所有的技術趨勢都在加速發展,所以也可能看到未來1-3年內出現BigPlayer。
web3.0的特性與局限性
有利于web3出現的前提條件是:這個更加「智能」的互聯網,用戶在其中可以進行更接近自然語言的搜索。
由于規則和網絡內容更具相關性,用戶搜索得到的信息將更加直接。
1.用戶歷史記錄記錄。例如,導航頻率、網絡訪問量、搜索類型、實施活動、在線購買情況等。
2.網站會分析數據和用戶行為。
3.網絡的個性化
4.web3技術的發展,包括語言、智能程序、人工智能輔助和語義學。例如人工智能:3.0技術中加入了計算處理的部分,可以從不同的知識源中推導出新知識。人工智能輸入概念和對象之間的規則和關系,并推導出新定理,知識庫得到增長;Com:該網站的目標很遠大,希望成為世界上最大的免費全球數據庫。
5.提供按需定制的網絡個性化服務
6.平臺和社交網絡之間具備互操作性
7.地理定位:可以知道用戶在哪里
8.智能搜索:搜索時將不再出現成千上萬的條目,網絡將了解每個人,根據他們的搜索需求直接顯示相關內容
目前,web3還是存在一定的局限性。
首先是可擴展性亟待提高。具體來說就是,由于web3是去中心化,在上面的交易會相對緩慢。特別是付款等狀態的改變,由于節點眾多,需要由礦工處理并在整個網絡中傳播。
第二是用戶體驗問題:目前我們與web3App互動,還需要更多的教育過程和世界,特別是新的采用需要額外的步驟,這可能是目前廣泛采用的障礙之一。
第三是web3的可訪問性尚且不足,由于目前缺乏web3和現代網絡瀏覽器的整合,大多數普通用戶無法訪問web3。
第四是成本問題:由于成本高昂,大多數成功的Dapp在區塊鏈上只放了很小的一部分代碼。

去中心化網絡和非去中心化網絡的區別
目前web3在哪個階段?還有哪些應用案例?
由于web3比DeFi的概念范疇更新,具體的例子相對較少。但是,打個比方,正如金融有各種應用,例如如貸款和借貸,互聯網也是由各種服務和組件所構成的。
互聯網架構&服務
互聯網的架構并不是大多數人所認為的那樣:咱們的互聯網要么工作,要么延遲,要么脫機掉線。但是像T-Mobile和AT&T這類的ISP由于壟斷,會承諾快速連接,然后收費。與此相反的是,像Andrena和Althea這樣公司通過創建社區網絡,繞過互聯網供應商,個人可以在這樣的社區網絡內進行經營活動并獲得報酬。
例如,業主可以投資一個Andrena熱點,然后,所有租戶都可以加入Andrena無線網絡,租戶根據數據和網絡使用情況向房東付費。其他區塊鏈網絡,如Handshake以及UnstoppableDomains等公司,旨在使現有的域名系統民主化,該系統將IP地址映射到等可讀的地址。DNS由ICANN等組織控制,并擁有單方面的控制權。
數據存儲、分發和貨幣化
對于我們這樣的個人來說,數據很難盈利。但是如果很多個體的數據集掌握在大的集團手上,就很容易盈利。2020年上半年,Robinhood通過銷售客戶訂單流數據獲得了近3億美元的收入。大家都明白這個概念,這就是為什么Snapchat年年虧損,但投資人明白該公司掌握數百萬Z世代的用戶,這些數據的潛在價值非常高。
OceanProtocol、Streamr和Numerai等組織正在構建協議,以實現開放的數據市場,任何人都可以分享他們的數據或將其貨幣化。數據是我們去討論如何在互聯網上存儲和轉移價值的基本組成部分。數據商品化尚未實現,因為數據是孤立的、敏感的或專有的。
web3協議為市場提供了一種手段,敏感數據可以被共享,專有數據可以被準確定價和出售。將數據轉化為有形數據資產將釋放價值,發展一個更強大的數據生態系統。
數據的另一個關鍵部分是跨服務器存儲,這主要是由少數大公司控制。像Sia、Arweave和Filecoin這樣的去中心化數據存儲和網絡托管服務正在支持創建新的去中心化應用。
App和其他互聯網基礎設施服務
我們使用了很多服務,你可能都沒有意識到。Wi-Fi、位置服務、藍牙連接、信息服務、視頻和音頻流等等。
這些應用被巨頭控制,更重要的是,這些應用程序利用的服務和基礎設施是集中的,或由少數大公司控制。新的協議和公司,如Helium、Foam、Livepeer、Orchid等等,都在建立分布式和社區運營的服務。
這些社區運營的服務成本更低,因為它們能夠省去了中間商步驟。傳統意義來說,YouTube等流媒體巨頭為內容創作者的所有視頻提供"免費"數據存儲。Youtube協助用戶進行視頻轉碼,以確保觀眾能以統一的格式觀看視頻。無縫地提供所有這些服務,會將內容制作者死死綁定在每個平臺。
web3場景下的協議,可以通過拆分一個公司向用戶提供的所有服務來弱化單一公司的權力。Audius、OurZora、Mirror都在創建平臺,用戶擁有他們生產的內容,并對這些平臺的治理有發言權。
在未來,內容創作者將能夠公開存儲他們的數據,與消費數據的地方分開。雖然這些服務在今天不太方便,但在未來,它們可能會被內置到我們日常使用的基礎平臺中。
業界對web3.0有何意見?
也有反對web3的聲音,例如康奈爾大學法律和科技教授JamesGrimmelmann表示:「web3是偽概念,這是一種已經宣布但無法交付的產品。?」
Grimmelmann認為:「web3是一個幻想中的未來互聯網,它只是彌補了人們不喜歡當前互聯網的所有特性,甚至有些矛盾。」如果部分發展web3的動力是抵制將個人數據交給科技巨頭,那么區塊鏈就無法成為解決方案,因為這將使更多數據公開。
監管情況
北京時間12月8日晚23時,美國眾議院金融服務委員會主席馬克辛·沃特斯主持了一場主題為「加密資產和金融的未來:了解美國金融創新的挑戰和好處」的聽證會。
眾議院成員尋求通過聽證會來對加密資產有更深入的了解,并就正確監管規則展開辯論。辯論議題主要聚焦于監管方式、穩定幣、投資者保護、web3、行業其他問題等。*由于原作者長期追蹤BIS和FSB,以及美國的加密資產監管,這部分本想做一個解讀,但是成文太長,下次可以單獨開一篇。
web3.0的未來是個開放協議的世界
目前對web3的一個設想是,以開源協議為基礎,而企業作為接口,提供便捷訪問和額外功能。web3是一個對所有用戶開放的互聯網,建立在開放協議和去中心化的區塊鏈網絡之上。用戶與協議對接的方式可能是通過混合應用,提供與底層技術互動的便利方式。
數據會被用于決策的推動,但不會被用來出賣和對付消費者。數據權利將得到保護,而不是某些企業為了尋求利潤,而不擇手段地利用數據。帶有激勵性的市場機制,將可以有助于確保信息可信性和可驗證性。
web3世界,更強調有主權的個人,而不是富裕精英和尋租者。系統和協議的重新架構將集中在去中心的民主化上。
web2.0向web3.0過渡的幾點思考
人們通常容易對互聯網寡頭、或任何為了自己的利益而操縱互聯網的人感到不滿和憤怒。雖然可以理解,但這并不一定是正確的態度。
早期,互聯網需要先驅和商業化企業付出努力,開發工具,讓互聯網可以使用,先驅企業和個人得到了應有的回報。只要互聯網的現有設計不發生變化,人們就會持續把數據、時間和金錢交給大型科技寡頭,以換取我們必須使用的互聯網產品。但是,想要解決這樣的情況,需要無數的嘗試、消費者行為的轉變和技術創新。
我們在接近一個越來越受技術控制的世界。關鍵是如何設計出有利于集體的、重新調整激勵機制的系統?從目前的互聯網到web3的過渡,將會是數十年的歷程,將從根本上改變人們與互聯網的互動方式。web3的到來似乎是不可避免的,而且將逐步推進。
想玩鏈游?當心踩雷。 “鏈游太火了,昔日加密貨幣領域的從業者,差不多有70%的人轉行到鏈游公會。”陳松對《鏈新》表示.
1900/1/1 0:00:00a16z合伙人ChrisDixon在推特上總結了目前NFT的七種類型,分別包括:1、藝術:這些可以是諸如Cryptopunks和「無聊猿」BAYC之類的收藏品.
1900/1/1 0:00:0011月23日,著名的區塊鏈研究員Hasu發表了以下聲明,在CryptoTwitter上引發了爭論。 自托管ETH的定義之一是將ETH存儲在自己的地址上,而不是信任第三方為我們提供保護.
1900/1/1 0:00:00新浪科技訊北京時間12月8日早間消息,6家加密貨幣公司的高管將在美國當地時間周三上午向美國國會作證,而這些高管提前表示,在對數字資產實施新規則時要謹慎行事.
1900/1/1 0:00:0012月11日消息,CyberCapital創始人兼CIOJustinBons發推稱,Solana昨天再次遭到DDoS攻擊,Solana為了速度犧牲了去中心化和安全性.
1900/1/1 0:00:00資產管理公司Bitwise發布了一份題為《去中心化金融:專業投資者入門》的報告。報告指出,盡管數字技術重塑了許多行業,但并未重塑金融.
1900/1/1 0:00:00