BTC/HKD-4.07%
ETH/HKD-2.89%
LTC/HKD-6.41%
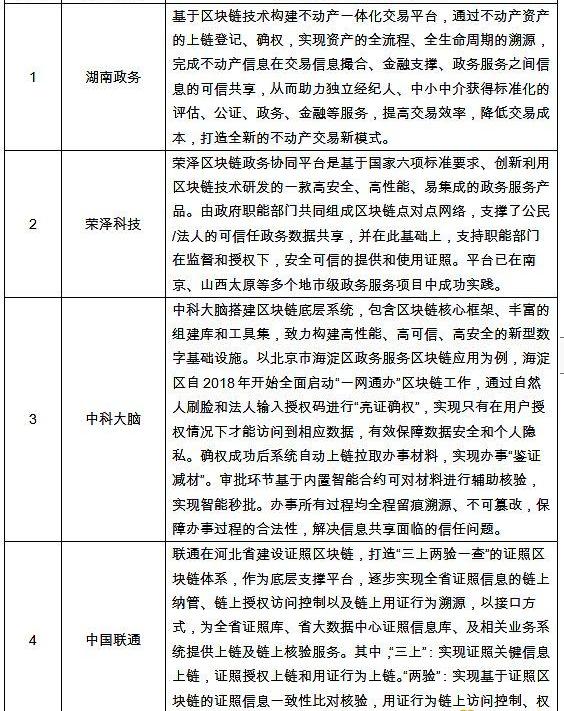
ADA/HKD-5.66%
SOL/HKD-8.14%
XRP/HKD-3.17%來源:清華大學社會治理與發展研究院;中關村大數據產業聯盟;2021年12月
目錄
導讀
第一章中國區塊鏈產業發展宏觀分析
一、國際熱點與趨勢
二、中國區塊鏈產業發展概況
三、中國區塊鏈產業發展宏觀分析
1.1總體發展態勢
1.2地域分布與資本規模
1.3產業生態布局
1.4基礎底層平臺分析
1.5區塊鏈專利情況
1.6區塊鏈相關的論文分析
1.7區塊鏈輿情分析
第二章中國區塊鏈產業生態地圖MAPS模型
一、中國區塊鏈產業生態地圖MAPS模型詳解
2.1MAPS模型迭代與調研綜述
2.2MAPS模型總體得分分析
2.3MAPS模型一級指標分析
二、基于MAPS模型的區塊鏈產業發展現狀分析總結
第三章?中國區塊鏈產業生態典型案例匯總
附錄:機構簡介
導讀
區塊鏈是技術整合創新、金融創新、組織方式創新、產業應用創新的多維度創新,以服務實體經濟、政務民生以及公共服務等領域為落腳點,以期實現整個地區和產業的資源整合與協同,服務于我國傳統產業的數字化轉型。
2021年3月,《中華人民共和國國民經濟和社會發展第十四個五年規劃和2035年遠景目標綱要》正式發布,“十四五”規劃綱要指出,要推動智能合約、共識算法、加密算法、分布式系統等區塊鏈技術創新,以聯盟鏈為重點發展區塊鏈服務平臺和金融科技、供應鏈管理、政務服務等領域應用方案,完善監管機制。區塊鏈作為數字經濟重點產業已經進入國家規劃布局,成為國家數字經濟的重點布局產業,持續加碼推進。在此之前,中共中央局在2019年10月24日就區塊鏈技術發展現狀和趨勢進行集體學習。中共中央總書記習近平強調,要把區塊鏈作為核心技術自主創新的重要突破口,明確主攻方向,加大投入力度,著力攻克一批關鍵核心技術,加快推動區塊鏈技術和產業創新發展。區塊鏈與云計算、大數據、物聯網、人工智能和5G等高新技術共同構成的現代科技集群,已經成為數字經濟發展的驅動性技術。產業區塊鏈的發展將成為檢驗中國數字經濟發展的重要指標。
從2017年開始,各地都相繼頒發了區塊鏈相關的扶持政策,各部委通過“揭榜掛帥”的形式鼓勵企業探索場景應用,加快推進技術在場景和業務中的融合發展。但需要注意的是,區塊鏈技術本身的發展邏輯與其他高新科技不同,其發展模式是建立在重塑產業生態的基礎上,在新的產業生態不斷鞏固和繁榮的基礎上,產業鏈上的各類企業才能發揮各自專業的價值,并從產業生態的發展逐漸捕獲商業價值。產業區塊鏈發展具有公共服務性和溢出價值,屬于新基建的范疇。
鑒于目前還缺乏權威、全面的數據庫和深度洞察行業發展動態和趨勢的報告,清華大學社會治理與發展研究院聯合中關村大數據產業聯盟等機構共同發布中國區塊鏈產業生態地圖,旨在分析產業發展形勢,輸出產業發展成果,推出行業典型案例,以便推進我國區塊鏈技術創新和產業發展,促進區塊鏈技術賦能實體經濟。
從宏觀層面,產業地圖將全面、客觀呈現我國區塊鏈產業宏觀發展態勢,為決策機構和產業界提供服務;從微觀層面,通過構建MAPS模型,量化分析區塊鏈企業發展現狀,為區塊鏈企業提供參考;產業地圖還將通過典型案例的方式,輸出行業發展典范和標桿。
第一章?中國區塊鏈產業發展宏觀分析
當前,數字經濟已經成為發展的重要引擎,是國家的一個核心競爭力的重要組成部分。而區塊鏈作為數字經濟的重要支撐,將發揮基礎性、戰略性和奠基性的作用,成為構建數字經濟發展的基礎設施。區塊鏈技術自2009年由中本聰發布的《Bitcoin-APeer-to-PeerElectronicCashSystem》以來,已經從泡沫期發展到“幻滅期”,目前已經進入緩慢爬坡期,區塊鏈與實體經濟的融合更加務實,在助力政府和企業數字化轉型方面正在發揮實質性的作用。
區塊鏈所蘊含的協同、透明、共享和跨邊界的理念,為構建產業生態提供了新范式,將有助于產業集群的形成和發展,服務于我國傳統產業的轉型升級和數字化轉型;區塊鏈所帶來的組織變革,更注重個體價值的挖掘和發揮,將助推分布式商業的發展,讓更多的中小企業分享數字時代發展的紅利;區塊鏈在社會治理中的應用,可以建立適應多元主體參與的社會治理框架,推動社會治理決策科學、服務精準和管理精細,推動“、法治、德治、自治、智治”協同發展,進而充分釋放治理效能。
在2021年頒布的“十四五”規劃綱要當中,將區塊鏈作為新興數字產業之一,明確提出要“推動智能合約、共識算法、加密算法、分布式系統等區塊鏈技術創新,以聯盟鏈為重點發展區塊鏈服務平臺和金融科技、供應鏈管理、政務服務等領域的應用方案,完善監管機制。”截止目前,全國有31個省份相繼出臺區塊鏈相關的產業規劃政策。在今年,工信部、中央網信辦聯合發布《關于加快推動區塊鏈技術應用和產業發展的指導意見》,對產業區塊鏈提出發展規劃要求,明確到2025年,區塊鏈產業綜合實力達到世界先進水平,產業初具規模。到2030年,區塊鏈產業綜合實力持續提升,產業規模進一步壯大。區塊鏈與互聯網、大數據、人工智能等新一代信息技術深度融合,在各領域實現普遍應用,培育形成若干具有國際領先水平的企業和產業集群,產業生態體系趨于完善。區塊鏈成為建設制造強國和網絡強國,發展數字經濟,實現國家治理體系和治理能力現代化的重要支撐。
未來,在構建國內外雙循環的新格局下,區塊鏈將在塑造價值鏈、打造創新鏈、優化產業鏈中發揮作用,輸出行業典范案例和標桿,彰顯中國創新與創造的智慧。
一、?國際熱點與趨勢
2021年,基于區塊鏈的新模式、新業態的不斷出現,新的產業在逐漸孕育中。在極具變革的時代,在區塊鏈為代表的數字技術的支撐下,新的產業形態雛形逐漸產生,新世界的輪廓正在逐漸清晰。
各國對加密資產的監管政策也不斷完善,主要國家都在考慮加強加密貨幣的監管。中國強化了對境外虛擬貨幣交易平臺和挖礦產業的監管,直接將其定義為非法。2021年1月28日起,《支付服務法案》在新加坡正式實施,香港并沒有專門針對加密資產及其相關業務進行立法,但是之前相關法律所做出的規定,例如反洗錢、反欺詐和反恐融資等。此外,監管機構陸續推出了一系列監管政策,以更好地保護投資者的利益。2020年9月24日,歐盟委員會發布了一份關于加密資產法規的提案,涉及到穩定幣會受到更為嚴格的監管,為歐盟內的加密資產市場提供了完整的法律框架。2020年5月1日起,日本《支付服務法案》修正案正式實施,美國參議院表示已就加密資產稅收修正案達成兩黨協議。隨著各國的虛擬貨幣監管政策繼續完善和補充,填補了加密資產的監管空白,對穩定幣、加密資產支付、加密資產交易等新生事物有了明確的監管要求。但世界上有少數幾個國家將加密資產合法化,主要包括德國、盧森堡、新加坡,今年烏克蘭議會通過一項加密貨幣合法化的法律,并將其進行監管,吉爾吉斯斯坦推出新的加密監管框架,將給予加密交易所合法地位。2021年9月7日,薩爾多瓦的比特幣法案正式生效,成為首個采用比特幣作為法定貨幣的國家,薩爾瓦多的原生錢包?Chivo將向注冊的薩爾瓦多公民免費提供30美元的比特幣,但因使用不便遭受到當地居民的抗議。
在區塊鏈技術的扶持上,各國在不斷的加大扶持力度,如歐盟正計劃投入1770億美元的資金來支持技術發展,主要在區塊鏈、數據基礎設施、5G和量子計算等領域提供直接投資。尼日利亞通信和數字經濟部將區塊鏈納入國家重點關注的新興技術范疇,積極促進區塊鏈在數字經濟領域的應用;同時,該國政府正探索建立以區塊鏈、人工智能、物聯網等新興技術為關鍵的創新中心,旨在促進創新驅動文化氛圍的形成。阿拉伯貨幣基金組織發布《阿拉伯國家采納DLT/區塊鏈技術戰略》指導框架,旨在推動阿拉伯國家的數字金融轉型。
Solana中國區負責人Chris:核心團隊主要目的是在不犧牲去中心化的前提下提高主網的性能:5月11日,在以《跨界腦暴:眺望Solana生態大宇宙》為主題的AMA中,Solana中國區負責人Chris表示,Solana 生態上原生項目類型豐富,主要可分為交易、合成資產、借貸、IDO平臺、資產管理、衍生品、基礎設施和工具以及NFT板塊,作為Solana核心團隊,主要目的是在不犧牲去中心化的前提下提高主網的性能,完善tooling,讓開發者能基于已有的模塊建造出更高級的應用。[2021/5/11 21:49:39]
市場上新的熱點不斷,元宇宙(Metaverse)、NFT等掀起新的熱潮。NFT目前主要應用于游戲、藝術品、收藏品、虛擬資產、身份特征、數字音樂、數字證書等領域,NFT的應用場景也在進一步拓寬。根據NFTGO網站數據,截止到2021年9月底,NFT行業整體市值達42.65億美元,累計歷史交易量達到了632.1億美元。NFT市場在2021年3月開始出現爆發式增長,現階段,國內眾多企業如騰訊、阿里、視覺中國等開始嘗試NFT等數字作品,國內NFT市場目前尚處于初級階段,NFT有助于版權保護但同時面臨著合規性、商業模式等問題的考驗。當前階段,國際區塊鏈及互聯網相關業內普遍共識是,NFT是元宇宙中生態系統的一部分,主流美國科技硬件及軟件公司都將未來的技術領域及應用場景立足與元宇宙概念進行了重新定義和展示,越來越多的傳統企業開始布局元宇宙業務,包括NVIDIA、Roblox、Facebook、今日頭條等。2021年10月28日,Facebook宣布公司名將更改為“Meta”,顯示其開拓元宇宙業務的決心。
同時我們在國際區塊鏈相關政策發展趨勢中發現,以央行數字貨幣為中心的數字時代大國合作與博弈逐漸拉開序幕。2021年1月,國際清算銀行發布了一份調查報告顯示,截至2020年末,全球65家央行積極從事CBDC工作的占比已達到86%,比四年前的水平增長了30%以上。不僅如此,各國央行對CBDC的研發也逐步邁向更高階段,約60%的央行正在進行概念驗證或實驗,這一占比在2019年末尚為42%,并且,14%的央行已經在推進試點工作了。2020年10月20日,全球第一個在其全境范圍內落地的CBDC——巴哈馬中央銀行發行的“沙元”正式推出。2021年3月31日,東加勒比中央銀行啟用其央行數字貨幣DCash,從而成為首個發行CBDC的貨幣聯盟中央銀行。
國際合作項目也在推進過程中,包括歐央行和日本央行的“星云項目”,國際清算銀行BIS創新中心、瑞士國家銀行和基礎設施提供商SIX的Helvetia項目。2021年2月24日,中國人民銀行數字貨幣研究所宣布與香港金融管理局、泰國中央銀行、阿拉伯聯合酋長國中央銀行聯合發起多邊央行數字貨幣橋研究項目,該項目將通過開發試驗原型,進一步研究分布式賬本技術,實現央行數字貨幣對的跨境交易全天候同步交收結算,便利跨境貿易場景下的本外幣兌換。2021年6月,新加坡金融管理局(MAS)宣布啟動零售中央銀行數字貨幣(CBDC)的全球競賽,參與合作的多個全球經濟組織包括國際貨幣基金組織(IMF)、世界銀行和經濟合作與發展組織(OECD)。此外,還涉及多個聯合國機構,包括聯合國資本發展基金、難民事務高級委員會和發展計劃。
2021年5月26日,在美國外交政策研究所發布報告《中國如何搶占區塊鏈和數字貨幣的先機》。報告建議美國應該采取的主要措施是兩條:第一,美國要努力將中國主導的技術類型進行邊緣化,向各個盟國、伙伴國施加壓力,要求它們拒絕采用中國的新一代互聯網技術,轉而采用其他類型的分布式區塊鏈網絡技術。第二,報告認為應該由美國國防部與財政部等部門合作,開發一個綜合平臺,對數字人民幣和BSN等進行監控、研究和模擬,要對數字人民幣及其它關鍵數字貨幣的使用模式、關鍵供應鏈、國際資本流動、定價和貨幣供應動態進行全面建模,提供預測分析。美國智庫卡內基國際和平基金會今年8月31日發布了題為《中國的數字人民幣——美元主導金融體系的替代選項》的報告,該報告引用了國際貨幣基金組織的數據,2020年第四季度,美元在各國央行的儲備貨幣中占了59%,是25年以來的低點。而中國在央行數字貨幣方面處于全球領先,顯示美國的金融霸權正在受到沖擊。
根據國際貨幣基金組織?(IMF)發布的一篇論文,該組織計劃“加強”對數字貨幣的監控。文章稱,IMF必須增加資源,以尋求“監控、建議和幫助管理這一影響深遠且復雜的數字貨幣轉型”。文章表示,快速的技術創新正在迎來一個公共和私人數字貨幣的新時代。支付將變得更容易、更快、更便宜、更容易獲得,并將迅速跨越國界。這些改進可以促進效率和包容性,為所有人帶來重大利益。然而,只有當IMF能夠“跟上政策挑戰的步伐”時,這種實施才會發生,這需要更深入地研究數字經濟的前景。IMF計劃與“符合其職責”的機構合作,如中央銀行、監管機構和世界銀行,同時擴大自己的數字貨幣研究。IMF還將針對CBDC、穩定幣、加密資產等,將研究這些資產如何代表財務獨立性、如何充當儲備貨幣,以及它們會如何取代當前的支付系統。
二、?中國區塊鏈產業發展概況
中國區塊鏈產業政策積極,政策引導性強,在基礎設施建設方面擁有可借鑒的經驗和執行力,中國擁有齊備、完整產業鏈,具有發展產業區塊鏈的豐富場景,具有大量的科技后備人才,在聯盟鏈發展方面具有巨大優勢。
2021年是區塊鏈產業發展的積極推進之年,產業區塊鏈從業者在積極推進應用場景的推廣并開始布局生態。區塊鏈被納入到“十四五”規劃綱要當中,各地政府有意扶持當地的區塊鏈平臺,政府側和產業側開始主動謀求與區塊鏈技術的融合,并開放相應的場景,服務于國計民生的項目不斷增多,價值互聯網的潛力正在被挖掘和釋放。
2021年是十四五規劃的開局之年,各個省市都出臺了自己的十四五規劃綱要。從2020年開始,各地的區塊鏈政策呈現出井噴之勢,目前發布的政策數量在600部以上。目前已有29個省市在十四五規劃中提及要大力發展區塊鏈技術。各地發展區塊鏈產業各有側重,因地制宜。其中,北京、廣東比較注重區塊鏈在政務領域的應用,浙江、四川提出建設區塊鏈基礎設施,海南、重慶重點強調區塊鏈在金融領域的應用,廣州市提出要創建國家區塊鏈發展先行示范區。此外,北上廣等20省市出臺區塊鏈專項的總體政策并配套實施細則,在實施細則中,主要包括:建成具體數量的區塊鏈公共創新服務平臺、區塊鏈產業發展集聚區、區塊鏈示范場景;培育一批區塊鏈相關企業并推動當地部分企業上鏈,推動政務數據共享;引進或培養大量區塊鏈技術人才;給予區塊鏈企業財政獎勵和補貼;成立專屬區塊鏈核心技術研究機構與實驗室、擁有區塊鏈核心專利;推出房租與稅收優惠政策等。這些政策與大數據、人工智能等的扶持政策基本一致,但少有適合區塊鏈產業發展規律的更為精準化的施政措施。
此外,在國家和地方的數字經濟規劃政策中,以及在商務部、交通部、能源部、工信部、教育部等部委發布的相關行業政策中,都涉及到用區塊鏈賦能產業,并強調區塊鏈與大數據、AI、云計算、物聯網等高新技術的交互聯動,此類政策目前處于規劃階段,地方政府開展“揭榜掛帥”等招標形式,希望開放場景來尋找產業與技術融合的路徑并打造示范基地。
2021年,北京、浙江、廣東、上海等多省市密集發布數字經濟綱領性文件和數據治理的政策,都涉及到區塊鏈等技術對于數據確權、流通、交易、安全等方面能力的保障作用,區塊鏈將成為數字經濟基礎設施中不可或缺的一環。區塊鏈在強化產業鏈協同、促進數據共享、降本增效等方面開始發揮作用,在社會治理和組織變革等方面應用的關注度不斷增強;區塊鏈技術發展快速演進,在隱私保護、跨鏈技術、數據的流通與共享等方面取得積極進展,助力數據要素市場的生成和發展。
表1-1區塊鏈扶持政策
中國工程院院士陳純:中國區塊鏈監管框架已基本成型:12 月 19 日,2020 CCF 區塊鏈技術大會暨首屆中國濟南區塊鏈產業發展高峰論壇在山東濟南舉行。
中國工程院院士陳純表示,總體來看,中國區塊鏈在技術研究、產業應用、監管服務三個方面,都取得了長足的發展。
在技術創新方面,中國科研機構和相關企業正集中力量開展,并在鏈上鏈下數據協同,以及軟硬一體化等方面實現了巨大突破。
在產業運用方面,中國政府、金融機構、科技企業紛紛加快區塊鏈應用投入,在服務實體經濟、服務政務、服務民生等領域已開展了積極探索,并涌現出一批示范性應用。
在監管方面,目前中國的區塊鏈監管框架已基本成型,其核心思路是實名制、備案制,基于中央網信辦,正在建設面向已備案區塊鏈。[2020/12/19 15:45:54]

我國法定數字貨幣試點有序推進,應用場景形態多樣,支持條碼支付、刷臉支付和碰一碰等多種方式,應用場景包含線下與線上。根據央行數字貨幣研究所所長穆長春在“香港金融科技周2021”活動的講話,截至2021年10月22日,已累計開設數字人民幣個人錢包1.4億個,企業錢包1000萬個,累計交易1.5億筆,交易額近620億人民幣。目前,共有155萬商戶可支持數字人民幣錢包,包括公用事業支付、餐飲服務、交通出行、購物和政務服務等方面。
目前,工、農、中、建、交、郵儲六家國有大行在數字人民幣業務開展過程中展現出匹配于自身特點的亮點,以農業銀行為例,數字人民幣App“子錢包”頁面已接入京東、B站、美團、滴滴、順豐、途牛等電商平臺入口。未來,數字人民幣落地場景可能會更加豐富。
監管對虛擬貨幣的整頓由來已久,尤其是2017年9月4日,國家七部委聯合發布《關于防范代幣發行融資風險的公告》,數字虛擬貨幣交易所相繼出海,但并不能徹底阻擊虛擬貨幣市場運行和未受監管資金的流出。根據2021年7月派盾科技發布的《數字貨幣反洗錢暨DeFi行業安全報告》顯示,2021年上半年,以虛擬貨幣形式從國內交易所流出至國外交易所未受監管出境的資金規模達到283億美元,是2020年全年流出的資金總量1.6倍。
2021年,在碳中和的背景下,挖礦等高耗能行業背離低碳目標,另一方面,伴隨資金的跨境流出,虛擬貨幣被頻繁用于洗錢、詐騙、賭博等非法交易之中,其資金路徑隱秘性更強而難以監管。國內對虛擬貨幣挖礦和交易行為的監管再次升級,2021年9月24日,人行、中央網信辦等十部委聯合發布《關于進一步防范和處置虛擬貨幣交易炒作風險的通知》,指出境外虛擬貨幣交易平臺通過互聯網向境內居民提供服務,同樣屬于非法金融活動,一律嚴格禁止,堅決依法取締,力度前所未有。
據不完全統計,自5月中旬以來,國務院金融委、國家發改委和央行等十部委,以及內蒙古、云南、安徽、江蘇等省份及相關機構,共發布了15條打擊虛擬貨幣挖礦和交易的監管政策。
表1-2?打擊虛擬貨幣挖礦和交易的監管政策

在上市公司層面,主要分為區塊鏈概念股和區塊鏈中概股,區塊鏈概念股主要指區塊鏈50,50只樣本股來自20個不同行業,以深交所上市公司中,業務領域涉及區塊鏈產業上中下游的公司為選樣空間,基本覆蓋了區塊鏈的主要應用領域,其中包括平安銀行、美的集團等股票。數據顯示,41家為民企,占比達82%。在地域方面,廣東、北京、江蘇、上海分別有17家、8家、7家和3家,分列前四位。
區塊鏈中概股是指在海外上市的區塊鏈企業,主要業務為銷售礦機、加密貨幣挖礦、開設交易所等,如嘉楠耕智、億邦國際、第九城市等。
根據零壹智庫發布的《中國A股區塊鏈上市公司全景報告》顯示,區塊鏈概念股的上市企業通過自主研發、合作研發、投資持股等方式開展區塊鏈業務,其中,以自主研發為主,占比超45%,此類上市企業集中分布于金融、軟件信息服務等細分行業。這些企業憑借自身多年的技術積累和產業服務經驗,通過設立區塊鏈事業部、建立相關研究院/實驗室或投入研究經費,持續開展區塊鏈技術底層平臺的研發和相關領域的應用實踐,并且已有部分相應技術研究應用成果落地。另有多家上市企業通過積極申請區塊鏈相關專利,尋求建立相關領域的先發優勢和技術壁壘。從區塊鏈技術及業務進展情況來看,據不完全統計,211家區塊鏈概念股中有157家已有區塊鏈相關成果產出,占比高達75%左右。這些成果主要包括:已成功搭建區塊鏈底層技術平臺、已落地或正在推進區塊鏈應用實踐、已為市場其他參與機構提供了區塊鏈技術服務或區塊鏈產業配套服務等。這些已產出技術成果的上市企業中,38%左右的企業當前的區塊鏈技術能力以服務內部業務需求或拓展業務條線為主,這類企業此前大都深耕某些細分領域,已具備足夠的場景整合和業務服務能力;27%左右的企業當前則以技術輸出為主,積極尋求與外部機構的合作,賦能產業場景。
三、?中國區塊鏈產業發展宏觀分析
1.1總體發展態勢
近年來,區塊鏈注冊企業數量持續攀升,從業熱情空前高漲。根據國家互聯網應急中心“區塊鏈之家”網站數據顯示,截至2021年9月底,全國區塊鏈相關注冊企業達到9.1萬余家,區塊鏈相關注冊企業涵蓋范圍包括工商注冊名稱或經營范圍中涉及區塊鏈、開展區塊鏈相關業務、開展區塊鏈相關崗位招聘等企業。
如圖1-1所示,近98%的區塊鏈企業成立于2014年之后,尤其是2016年以來,我國區塊鏈企業注冊數量快速增長。2017年注冊企業數量是2016年的3倍,2018年注冊企業數量是2017年的3倍,達到小高峰1.6萬家。進入2019年,區塊鏈行業趨于冷靜,企業注冊數量有所減少。2020年,區塊鏈從業熱情空前高漲,新成立區塊鏈企業數量大幅超越2018年的小高峰,達到2.4萬余家。2021年,區塊鏈行業迎來新的高潮,截止9月底新注冊區塊鏈企業數量已經與去年持平。
圖?1-12014年-2021年區塊鏈相關注冊企業數量及增長率

2016-2018:產業區塊鏈初始階段
2017年初至2018年中,一方面,區塊鏈技術在數字貨幣之外的多個領域驗證了應用的可行性,逐漸嘗試在實體經濟中落地,區塊鏈的價值在更大范圍獲得到認同;另一方面,期間虛擬數字貨幣價格暴漲,伴隨著虛擬數字貨幣市場的炒作,市場泡沫嚴重,在一定程度上催生出區塊鏈注冊企業數量經歷了爆炸式的增長。
2019:產業區塊鏈理性發展階段
進入2019年,虛擬數字貨幣市場泡沫破裂,市場行情跌入冰點。同時,區塊鏈技術在多領域的應用嘗試難以形成規模效應,產業生態建設困難重重,市場信心不足,注冊企業數量產生明顯下跌。
2020之后:產業區塊鏈發展新階段
2019年10月,中央局就區塊鏈技術發展現狀和趨勢進行集體學習。習近平總書記強調,我們要把區塊鏈作為核心技術自主創新的重要突破口,明確主攻方向,加大投入力度,著力攻克一批關鍵核心技術,加快推動區塊鏈技術和產業創新發展,區塊鏈上升為國家戰略。同時,全國多個省市出臺了鼓勵區塊鏈技術應用和產業生態發展的政策,2020年新注冊成立區塊鏈企業數量大幅超越2018年,達到歷史最高峰,我國區塊鏈產業發展進入新階段。2021年,區塊鏈被正式列入到“十四五”規劃綱要中,作為發展數字經濟的重要產業,并且工信部、中央網信辦聯合發布《關于加快推動區塊鏈技術應用和產業發展的指導意見》,對產業區塊鏈提出發展規劃要求,區塊鏈被提升到了新的發展高度。
聲音 | 中國區塊鏈應用研究中心鄧迪:區塊鏈對于保衛金融安全有天然優勢:金色財經報道,中國區塊鏈應用研究中心第二任理事長鄧迪表示,區塊鏈對于保衛金融安全有天然優勢,包括存證不可篡改、行為可以追溯、數據互聯互通,隱私安全保護。區塊鏈正在為數字經濟提供安全可靠的支撐。[2020/1/15]
1.2地域分布與資本規模
如圖1-2所示,區塊鏈企業已經擴散到全國各地,并形成了以北京、山東為主體的環渤海聚集區;以廣州為代表的珠三角聚集區;以浙江、江蘇為代表的長三角聚集區;以湖南、陜西為代表的中部聚集區;以及以四川、重慶為代表的川渝聚集區。海南得益于政府對區塊鏈的支持力度,受到區塊鏈企業和互聯網巨頭企業的青睞。

圖1-3?區塊鏈企業注冊地分布
如圖1-3所示,廣東省企業數量最多,達到3.4萬余家,占比超過40%,遠超其它地區,主要分布在廣州和深圳等地。其次是山東和江蘇,分別為7478家和6801家。
圖1-4?區塊鏈企業注冊規模分布

如圖1-4所示,從企業注冊資本來看,近半數企業注冊資本在100-1000萬元范圍。其次是注冊資本在千萬級企業,占比31%。10-100萬級別注冊資本企業數量也較為可觀,占比14%。注冊資金在1億元以上的企業占比為2%,盡管占比小,但是企業數量已經達到了1640家,不容小覷。
圖1-5?區塊鏈企業所屬行業分布

如圖1-5所示,按照企業工商登記的細分范圍,區塊鏈企業所屬范疇以軟件和信息技術服務業、研究和試驗發展以及商務服務業為主,分別占39%,27%和15%。其中,軟件和信息技術服務業數量達到1.4萬家,研究和試驗企業數量達到1萬家,兩者占到了總體數量的65%。
1.3產業生態布局
在已注冊的企業中,多數企業尚無區塊鏈項目運行,未正式開展業務。由于技術、資源整合能力等方面的限制,部分區塊鏈應用項目呈現上線快,消亡快的特點。區塊鏈之家網站數據顯示,目前已注冊成立的9.1萬余家企業中,已實際開展區塊鏈業務的僅為2000余家。
已開展業務的2000余家區塊鏈企業按地域進行統計分析,如圖1-6所示,主要分布在廣東、北京、上海、浙江等經濟和技術發達地區。其中,廣東企業數量最多,為527家。其次是北京和上海,分別為471家、236家。
圖1-6?開展業務的區塊鏈企業分布

按照區塊鏈之家網站劃分,把產業劃分為底層平臺、基礎設施、解決方案、應用以及行業服務五大類,具體分布如圖1-7所示。目前我國的區塊鏈應用以供應鏈金融、商品溯源、版權存證、司法存證等為主,主要發揮了區塊鏈提供的可信數據存證基礎功能,部分金融應用使用了價值傳遞功能。我國的區塊鏈組織形式以聯盟鏈和私有鏈為主,限制在一定的可控范圍內使用,區塊鏈網絡的加入帶有嚴格的權限控制,多數區塊鏈網絡由少數甚至單一主體控制和維護。因此區塊鏈系統以B端用戶參與和使用為主,C端用戶對區塊鏈應用的感知和參與感尚不明顯。
圖1-7區塊鏈產業生態情況

1.4基礎底層平臺分析
圖1-8區塊鏈基礎底層平臺應用情況

區塊鏈基礎底層平臺作為區塊鏈的操作系統,是區塊鏈核心技術創新和關鍵技術突破的最關鍵所在。基于區塊鏈之家網站數據對我國區塊鏈項目所采用的基礎底層平臺進行統計分析發現,多數項目仍以采用國外開源區塊鏈平臺為主,主要包括超級賬本、以太坊和EOS。超過三成的項目底層平臺采用超級賬本或基于開源代碼稍作適配。使用以太坊公有鏈平臺或將以太坊開源代碼在內部環境部署并支撐具體應用的情況也較為多見。
值得注意的是,國內自主知識產權的底層平臺也逐步完善生態布局,應用范圍逐漸擴大,典型代表包括BCOS、螞蟻鏈、趣鏈、壹賬鏈等。
由于我國底層平臺發展的時間稍晚,還處在生態建設的早期階段。以規則治理為特征的區塊鏈技術具有較強的擴張性和滲透性,是數字經濟發展的基礎,當前我國應當鼓勵開源和發展自主可控的底層平臺,堅持開放生態。
1.5區塊鏈專利情況
圖1-10區塊鏈企業專利分布

如圖1-10所示,目前部分在區塊鏈技術應用上已經形成了一定的技術儲備。監測數據顯示,9萬余家區塊鏈企業中,有1500余家企業在國內擁有區塊鏈相關專利。其中擁有超過100項區塊鏈專利的企業35家。一方面說明我國的區塊鏈產業已經形成了一定的理論創新和技術積累,也從側面說明我國區塊鏈基礎理論和技術創新需進一步加大投入。
根據區塊鏈之家收錄的國內區塊鏈相關專利,繪制出熱詞分布,如圖1-11所示,國內區塊鏈相關專利摘要中關注最多的是安全性方面,其次是智能合約、共識機制、密碼算法、跨鏈、存儲等方面。
圖1-11區塊鏈專利熱詞分布

圖1-12區塊鏈關鍵技術發展成熟度

課題組結合專利庫和專家意見,經過梳理專利詞條庫顯示,根據區塊鏈技術的關鍵性和重要度,區塊鏈關鍵技術主要包括共識機制、密碼算法及隱私保護、智能合約、跨鏈技術、擴容技術、存儲和網絡安全技術等。圍繞不同的關鍵性技術,有不同的解決思路,從而形成了技術方案群。目前,不同的技術解決方案仍舊處于快速發展中,技術的成熟度不盡相同。另外,圍繞不同核心技術,也出現了工具類產品,用于提升和完善技術的應用能力。如IDE工具和預言機等,主要是用于改善區塊鏈應用的增強工具。
1.6區塊鏈相關的論文分析
圖1-13?發表區塊鏈論文的國家和學者數量情況分析

從發表論文數量來看,如圖1-13所示,中美兩國是發表論文的主力,遠超其他國家,分別發表6656篇、5721篇。但是從論文的引用量來看,排名前三的為美國、加拿大和英國,我國論文引用量與論文發表總量并不匹配,顯示出輕質重量的趨勢,需引起關注。
動態 | 研究顯示:歐洲和中國區塊鏈專利審查的不同點聚焦于“有損公共利益”的方面:據IAM消息,近日,知識產權資產管理雜志(IAM)對歐洲和中國的區塊鏈專利情況作了對比研究。研究顯示,歐洲和中國區塊鏈專利的相同之處在于,專利的新穎性、創造性和充分性方面的要求大致相當。同時,與《歐洲專利法公約》一樣,中國專利法要求專利申請必須針對技術問題的技術解決方案,例如,針對區塊鏈系統的技術改進方面的專利申請。歐洲和中國區塊鏈專利審查的不同點聚焦于“有損公共利益”的方面。中國專利法規定不允許發明“損害公共利益”的專利。例如,比特幣等加密貨幣就被視為有損公共利益、潛在威脅國家金融和貨幣體系穩定的發明。[2019/5/10]
圖1-14?高校發布的區塊鏈論文數量

從高校體系來看,區塊鏈領域發表論文量最多的高校是加利福尼亞大學、滑鐵盧大學和上海交通大學,分別為308篇、176篇、128篇,國內發表比較靠前的高校為上海交通大學、中國科學院和清華大學。區塊鏈領域學者最多的高校分別為加利福尼亞大學、滑鐵盧大學和上海交通大學,分別有453位、313位和158位。國內學者較多的高校為清華大學、上海交通大學和中國科學院。
圖1-15?區塊鏈論文的關鍵詞分析

從區塊鏈相關的論文關鍵詞來看,主要是在P2P、Cryptography、DigitalSignature、HashFunction、PublicKeyCryptography、Security、QuantumCryptography等領域進行了研究和探討,圍繞相關的關鍵詞,不同的國家都有不同程度的參與。其中針對P2P、Cryptography、DigitalSignature的學者最多,分別為2959位、1700位和972位。
圖1-16?區塊鏈論文的研究關鍵詞

從區塊鏈的技術發展趨勢來看,密碼學始終是區塊鏈領域研究的重點,近年來,密碼學、散列函數、數字簽名和身份驗證、公鑰密碼等成為技術研究和發展的重點。
圖1-17?區塊鏈技術交叉研究分析

區塊鏈技術涵蓋了分布式計算、密碼學、系統安全、博弈論、程序語言等一系列計算機子領域,是計算機技術里的交叉學科。區塊鏈技術的突破,需要不同子領域的學者進行交叉研究與合作。從上圖可以看出,發表的區塊鏈論文多是交叉領域研究的成果,如密碼學和加密、公鑰密碼、數字簽名等不同領域交叉,產生了研究成果最多。
1.7區塊鏈輿情分析

根據清博輿情的數據庫信息顯示,以2021年8月1日到9月30日的時間段為例,統計了包括網頁、微信、微博等在內的5801家媒體信息,其發布的區塊鏈信息總量達到了1,785,262條,其中正面信息、中性信息和負面信息分別為約為7萬條、160萬條和10萬條,分別占比為4%,90%和6%,說明媒體對于區塊鏈的報道相對中立和客觀。其中,信息發布最多的地方為北京、廣東和上海,分別達到了24萬條、13萬條和6萬條。

從網民的情緒來看,其中,持有贊揚態度的比例最多,高達73.39%,持厭惡和憤怒情緒的占比分別為8.77%和7.91%,說明網名對區塊鏈的情緒波動相對比較穩定。從性別來看,網民男性占比為59.73,女性占比為40.27%。

從區塊鏈信息發布媒體來看,排名前六的媒體分別為IT社區、58本地版、東方財富、世鏈財經、搜狐網和金融界。從媒體發布的文章類型來看,占比前三的分別為財經類、社會類和科技類,分別占比為30.53%、26.5%和12.37%。
第二章?中國區塊鏈產業生態地圖MAPS模型
一、?中國區塊鏈產業生態地圖MAPS?模型詳解
中國區塊鏈產業生態地圖MAPS通過構建一套數據量化模型,包括商業模式成熟度、研發與創新能力、企業成長性、行業價值與社會貢獻四個維度,用以評估中國區塊鏈產業生態發展水平。在2021年3月發布的1.1版本的基礎上,再次對二級指標進行調優和數據迭代,形成MAPS模型的1.2版本。
圖2-1MAPS?模型1.2版本指標體系構成總覽

本輪共獲得68家企業的完整信息,通過分層完成?59家企業抽樣用于區塊鏈產業發展現狀分析。與該樣本量對應的統計分析條件為CL=95%,CI=12.75,佐證了該結果對區塊鏈產業總體發展情況的描述具備相對可信的參考價值。
2.1MAPS模型迭代與調研綜述
MAPS模型經過1.0版本和1.1版本的驗證,可以較全面的反映區塊鏈產業及企業的現狀,為行業發展起到了指導作用。為進一步提升模型的準確性和適應行業發展,課題組持續迭代了模型評分和指標更新,在1.1版本基礎上經過專家研討和企業實踐總結,增加了多個二級指標,并對二級指標的評分權重進行了調優,形成了MAPS模型1.2版本。
MAPS模型1.2版本一級指標維持了原有四個維度的評分結構,即商業模式成熟度、研發與創新能力、企業成長性、社會價值與行業貢獻的整體權重保持不變,主要調整體現在二級指標的增加和權重優化:在“商業模式成熟度”模塊,二級內容“硬件及基礎設施”項下新增“軟硬件一體機”指標,將二級內容“產品化進程”評分模式由單選調整為多選;在“研發與創新能力”模塊,主要增加的指標是“底層平臺自研”、“企業定向委培開放性”;在“社會價值與行業貢獻”模塊,增加了“進入信創目錄”指標,并整體調整了上述指標的權重分值。
需特別強調的是,近來國家在重點推進“信創”產業,據此課題組在“社會價值與行業貢獻”模塊將“進入信創目錄”作為重要考核指標來對調研企業進行評價,并相應降低了“網信備案”的分值權重,此調整會對本模塊的整體得分產生一定影響。
2.2MAPS模型總體得分分析
本輪調研結果表明區塊鏈產業延續穩定向上發展的勢頭。如圖2-2所示,本輪59家企業的平均分已經接近60.4,較首輪調研提升了近21.4%,較上輪調研提升了6.4%。
圖2-2MAPS?模型各期平均得分變化情況

動態 | 中國區塊鏈優秀企業近一半在北京:11月22日消息,今日,鏈塔智庫發文稱,從地域分布來看,中國區塊鏈優秀企業近一半在北京,其次是杭州和深圳,分別有5家和4家。這與各地的發展程度以及區塊鏈政策相關。從注冊時間分布來看,中國區塊鏈優秀企業大部分在2016年注冊,其次是2015年和2014年。入選的企業沒有在2017年注冊的,2018年注冊的有3家,2013年以前注冊的占16%。[2018/11/22]
如圖2-3所示,對比前兩輪調研,商業模式成熟度不斷提升,研發與創新能力略有進步,企業成長性快速回升,社會價值與行業貢獻稍有下滑。
圖2-3MAPS?模型各項一級指標評分變化情況

如圖2-4所示,通過對比本期和前兩期調研結果,課題組發現在本期中,商業模式成熟度這一部分對產業生態的貢獻最為突出,其增長貢獻率高達73%;企業成長性緊隨其后,為65%;研發與創新能力提升較少,增長貢獻率僅為14%。值得注意的是,社會價值與行業貢獻在本期出現了較明顯下降,其增長貢獻率為-53%。
圖2-4MAPS?模型各項一級指標下的增長貢獻率分布情況

2.3MAPS模型一級指標分析
商業模式成熟度分析
隨著國內區塊鏈產業日漸成熟度,企業商業模式成熟度的平均得分已上升至23.2,與上期調研的20.6分相比,獲得了約13%的提升。如下圖所示,商業模式成熟度的提升主要反映在可信場景、可信產業、項目管理能力、以及商業模式基礎的變化。
圖2-5商業模式成熟度二級指標較上期變化分布情況

在可信場景與可信產業方面,該兩項二級指標評分較上期分別提升了57%和51%。可見,區塊鏈企業在加強行業側落地布局,致力于技術融合和橫跨多個產業與場景的覆蓋。
國家在2019年被提升為國家戰略以來,政策利好不斷釋放,企業在場景的選擇上更加有的放矢,主動貼合國家政策發展。另一方面,由于產業區塊鏈產品和服務仍舊處于試錯期,在政策和市場的牽引下,重新定位產品和服務模式,選擇性的放棄或者收縮了某些特定的產品和服務。在項目管理能力上,經過前幾年的積累和沉淀,項目管理能力得到明顯的提升,該指標評分較上期上升了17%。本次調研中,有68%的企業表示其業務為運營或代運營的項目制場景。主要表現在項目的帶頭人為具有復合型工作經歷并具有多年項目經驗的專家,甚至包括高校的專家作為項目顧問,項目組成員具有本科以上專業,以90后居多,創新能力和學習能力強。頭部企業對自身定位更加清晰,已經相對明確了發展領域。
商業模式基礎方面,該指標評分較上期提升了13%。本次調研中,以解決方案為商業模式基礎定位的企業占比達到了96%。與此同時,BaaS平臺和工具仍為主流,占比分別為80%和64%。在硬件和基礎設施部分,軟硬件一體機產品占比為最高。本期調研顯示,約40%的企業正在發展軟硬件一體機產品。多家企業如眾享比特、螞蟻集團、兆物信鏈、宇鏈科技等企業,發布了軟硬件一體機,為政企開發者提供強隱私、高性能、高安全、即用即上鏈的區塊鏈技術服務,可節省90%以上的部署時間。
核心產品實現度評分稍有波動,與上期相比稍有下滑,下降幅度為2%。產品化方面,隨著區塊鏈產業的日趨成熟,企業的產品化進程也進入了下一階段。所以,課題組將模型中產品化進程的部分由單選改成了多選,以應對并配合當下企業多線產品化的狀況。統計顯示,已有88%的企業表示他們旗下的產品/解決方案開發完整,而8%的企業表示已經進入多產品階段。多線程發展也展現了研發與創新能力的上升,也是拓展能力的體現。76%的企業表示已將現有技術融合產品,為新一代技術融合發展打下堅實基礎。
政策結合深度方面,該指標評分與上期相比出現了3%的下降。調研信息顯示,區塊鏈企業落地項目中與國家戰略政策有結合的僅占28%。目前國家對產業區塊鏈發展表示支持態度,但又需抑制區塊鏈技術的帶來的風險。2021年,對于不符合國家政策方向的“挖礦”產業和虛擬貨幣交易所等進行了大力打擊。為加速推動區塊鏈應用落地,政府對區塊鏈產業政策支持力度仍需加大,需在助推和監管中找到平衡點,并在現有基礎上布局更多政策升級。
圖2-6商業模式成熟度二級指標得分比分布情況

研發與創新能力分析
研發與創新能力有小幅提升,本輪得分為19.9,相對上輪調研增長了3%。如圖2-8所示,該變化主要來源于創新能力的提升,區塊鏈機制覆蓋程度以及研發能力的小幅增長,人才重視度的輕微波動。
圖2-7研發與創新能力二級指標較上期變化分布情況

創新能力方面,底層平臺是否自研的信息被納入MAPS模型1.2,76%的企業表示其底層平臺為自主研發,而這些企業中,有32%表示其源代碼已公開。為了推動區塊鏈技術發展,Ethereum、HyperledgerFabric等世界級項目均為開源。中國頭部的區塊鏈項目也逐步轉向開源,例如百度旗下的百度超級鏈、京東旗下JD?Chain等,持續為區塊鏈企業開發者提供底層技術平臺。區塊鏈應用為國家核心技術自主創新的重要突破口,自主研發能力將持續驅動區塊鏈應用創新發展,向高適用性、高靈活性方向的進發。
研發能力較上期有2%的提升,主要來源于非人力研發投入的持續增加。如圖2-9所示,非研發人力投入繼續整體上移,千萬級投入企業的占比凈值增加了12%。更重要的是,本次調研出現了第一家億級及以上非人力研發投入級別的企業,為產品高質量發展打下基石。
圖?2-8區塊鏈企業非人力研發投入分布情況

區塊鏈機制構成情況較上期有4%的小幅增長,通過智能合約、加密機制、分布式計算和存儲等技術,企業在技術層面上不斷完善和進步,在多個領域和場景下實現真正的靈活性、安全性、隱私性和可信性。
人才重視度方面,在區塊鏈逐漸發展壯大的今天,本輪調研顯示有高達96%的企業表示面臨人才短缺,相比上輪的94%繼續擴大。調研發現,企業對底層研發人才的需求最大,其需求占比為88%。除底層研發人員外,對產品人才、銷售人才和市場人才也有較高的需求。此外,96%的企業表示愿意通過高校定向培養的方式補充人才。
企業成長性分析
企業成長性評分大幅提升,本輪平均得分為12.9,相對上輪調研增長了約22%。如圖2-10所示,該增長主要得益于企業對外投資的顯著增加。企業客戶數量的提升、融資情況的向好以及目標市場的高成長性均為企業成長性評分增長做出了可觀的貢獻。
圖2-9企業成長性二級指標較上期變化分布情況

企業對外投資部分,平均分較上輪出現了驚人的增長,增長率高達143%。本輪調研中,有68%的企業有進行對外投資活動。如圖2-11所示,相對上輪調研,有對外投資活動的企業占比凈值增加了36%。調研發現,垂直細分領域和生態建設與戰略合作成為區塊鏈企業重點投資標的,投資這兩類企業的公司占比分別為76%和71%。除了這兩類標的,對營銷及市場型企業和技術互補型企業也有一定投資,占比分別為29%和35%。此外,調研顯示解決方案合作商為區塊鏈企業建立生態系統的第一選擇,占比高達92%。區塊鏈發展大勢下,傳統行業對區塊鏈解決方案的需求越來越高。因此,區塊鏈企業急需投入到以解決方案為基礎的企業生態建設中,通過與解決方案合作商、戰略合作商、以及代理商合作共創,加速完善企業生態體系。
圖2-10區塊鏈企業對外投資分布情況

客戶數量方面,得分較上期增長了24%。區塊鏈客戶一般為G端和B端,業務方面有以下的難處:客戶開發時間長、實施周期長、實施難度大。而客戶數量的增長,印證了社會對區塊鏈技術的逐步接受。在區塊鏈企業客戶不斷增長的情況下,也需逐步建立業務流程化體系以為未來的可持續發展打好堅實基礎。
從融資情況看,處于天使輪/種子輪階段以及未融資的企業占比稍有下降,而處于Pre-A輪/A輪階段的企業占比幾乎未發生變化,進入B輪及以后的企業占比較上期增加了約8%,戰略投資和上市公司的合計值則幾乎持平。調研結果顯示,88%的區塊鏈企業的融資用途之一為技術研發與創新,可見技術創新為區塊鏈企業發展重中之重,是企業的中心支柱。
目標市場成長性方面相對上期出現微升,區塊鏈企業對其目標市場成長性以及增速預期均持樂觀情緒。本次調研中,超過半數的企業將其目標市場評估為億級或十億級。在此之上,80%的企業表示其目標市場增速預期為50%以上,余下20%的企業對目標市場預期為30%-50%。在國家加速發展區塊鏈應用以及數字經濟的大趨勢下,企業對其未來可觸及的市場持看好的態度。
社會價值與行業貢獻度分析
行業價值與社會貢獻度為唯一一個評分下降明顯的一級指標,主要是由于本期的MAPS?模型對重要指標進行了調整,將進入信創情況進行考核。自主可控和信息安全為信創產業的目標,進入信創目錄對自主創新發展的區塊鏈企業來說是一個很突出的加分項。迭代后,網信辦備案的一部分分值將賦予該指標,而網信辦備案部分分值從3分降到1分。上述對兩項指標的調整稀釋了網信辦備案情況較高的評分權重,最終使大部分企業的評分出現較大幅度下降。
圖2-11行業價值與社會貢獻度二級指標較上期變化分布情況

圖2-12區塊鏈企業網信辦備案申請分布情況

本期調研顯示,僅20%的區塊鏈企業進入了信創目錄。相信未來將有更多進入信創目錄的區塊鏈企業,持續輸出自主創新的技術,驅動信創產業發展。
行業標準制定與協會參與情況方面,兩項指標均出現了15%和23%的下降。在行業發展前期,企業已經積極參與標準制定,但標準制定周期長,稀缺性也較強,不屬于快速增長的指標;同時,企業獲得的榮譽已經有一定程度的積累,獲得了一定的社會知名度,在此方面的投入度會略有降低。
此外,通過調研課題組發現,很多企業通過設立研究院來助力自身企業發展,并發布面向社會公眾的報告,此類組織和報告也在不同程度上推動行業發展,因此,下一期我們將考慮將此類指標納入社會價值與行業貢獻度當中。
二、?基于MAPS模型的區塊鏈產業發展現狀分析總結
中國區塊鏈產業蓬勃發展,在政策引導下,國內區塊鏈企業已初具規模,技術及商業化水平取得了長足進步,如圖2-14所示,反映區塊鏈企業發展情況的多項能力指標在不斷增長,尤其體現在研發與創新能力和商業模式成熟讀上。但在快速發展的背后,同樣也存在基礎能力不足,行業標準有待提升的問題,在推進中國區塊鏈產業的健康持續發展上,仍有較多的課題需要探討和研究。
圖2-13MAPS模型細項評分指標得分情況

通過MAPS模型二級指標散點圖,發現本輪調研與前兩輪相比,指標的變動范圍較小,多數指標有優化和進步,產業區塊鏈仍舊處于有序的演進之中。隨著企業項目經驗的積累與沉淀,項目的管理能力方面有較為顯著的進步;由于政策的利好,產業區塊鏈企業受到了資本的關注與認可,融資環境和融資情況較上期有較大的改善;基于生態發展考慮,頭部企業開始對外投資,在垂直細分領域進行戰略布局。
從商業模式成熟度來看
行業致力于技術融合與場景覆蓋,應用布局加速落地。2021年6月工信部和中央網信辦發布了《加快推動區塊鏈技術應用和產業發展的指導意見》,意見提出,區塊鏈應用將滲透到經濟社會多個領域,并與互聯網、大數據、人工智能等新一代信息技術深度融合。2021年10月,中央網信辦會同宣傳部等18個部門和單位,組織開展國家區塊鏈創新應用試點行動,通過特色領域試點和綜合性試,促進區塊鏈技術基礎設施集約化、均衡化布局,形成規模化生產級的跨鏈數據交換支撐能力,推動形成多方協同的區塊鏈產業生態。國家相關政策給區塊鏈產業應用落地指出了方向,區塊鏈基礎設施應用將從狹義的分布式應用平臺轉向廣義的大規模可信協作網絡,為各行各業數字化賦能。同時,地方在各地支持和扶持建設地方鏈,并給予政策傾斜,扶持本地企業和產業的發展。如北京長安鏈、重慶渝快鏈、天津海河智鏈、湖南婁底鏈等。
企業在商業模式上進行更為積極的探索,找到了較為可行的路徑。路徑一是在原有沒有信息化、信息化碎片化、信息化程度低的場景直接過渡到區塊鏈+信息化,實現智能化和數字化,提升原有產業的效率和管理能力。比如在城市級的智慧城市領域,通過統籌設計數字城市智能化和數字化的頂層規劃,實現城市建設的數字化轉型升級,屬于新基建的范疇;在安全生產領域,將原有的臺賬管理模式直接升級成部署區塊鏈的一體機和信息化系統來實現,可實現安全生產的精準化管理并形成可信的追溯體系,達到經濟和社會利益的雙贏。路徑二為在垂直行業的細分領域探索和研究共識算法,結合人工智能、大數據、5G以及云計算、物聯網等多種技術手段,進行新的理論創新和突破,構建新的商業模式,實現對業務數據的精準把控和資源調配,整體提升行業的效率。值得一提的是,在企業側尤其是工業企業,相對于采納人工智能之后立竿見影的效果,區塊鏈技術在單個公司應用如業務追溯等盡管有所幫助,但是效果差強人意或者效果不明顯,盈利周期長,企業采納意愿不強。
產業區塊鏈的商業模式與傳統企業不太一樣,其商業效果不是依托一對一的服務實現立竿見影的效果,而是依靠生態的發展和壯大來帶動實現相關企業的商業價值。其一,商業模式的引領和發起者往往為頭部的企業,以便形成更強的護城河和商業壁壘,并推動產業標準的形成和落地,其商業目標為構建數字經濟時代的基礎設施,服務于產業發展并保持其在產業中的引領地位;其二,其商業模式主要通過產業相關者共同構建最小商業模型來驗證商業模式的可行性,這個過程包括產業相關者對區塊鏈的理念認知和區塊鏈對于產業升級作用的認知達到一定共識。通過不斷的共識、嘗試和小步迭代來增強共識,之后在進行更大范圍的嘗試和迭代,從而實現商用;其三,由新的商業模式構建的區塊鏈基礎設施,不僅融合了大數據、人工智能和云計算等多種數字技術,該基礎設施具有真實可信的產業數據,將在產業中發揮公共性的功能,用戶/企業可按需來采購相應的數據和服務。
從研發與創新能力來看
研發投入持續加大,底層平臺能力成為主要創新領域。調研結果顯示,56%以上的被調研企業研發投入在千萬以上,并向億級投入邁進,持續加大的研發投入帶來了區塊鏈行業的技術創新。盡管有76%的調研企業表示其底層平臺為自主研發,同時這些企業中有32%表示其源代碼已公開。但是由于多數企業底層技術仍舊是在國外開源平臺上進行修改而來,因此,一旦國家強化了自主可控和信創要求,將不能進入政府的采購名單,先前在此基礎上構建的應用生態發展也將受到局限。
區塊鏈人才短缺現象依然嚴重,校企合作與企業之間合作共同培養人才的機制正在被廣大區塊鏈企業所接受。據國際權威資訊機構Gartner預測,未來5年中國區塊鏈人才缺口將達75萬以上。區塊鏈人才短缺已成為影響行業發展的重要因素,解決人才問題成為各區塊鏈企業的當務之急。調研發現,96%希望從高校定向獲取區塊鏈人才,但開設區塊鏈專業的高校嚴重不足,2020年,全國高校中僅成都信息工程大學開設了區塊鏈專業。2021年,有14所高校增設“區塊鏈工程”本科專業,并將于2021年開始招生。未來將有更多的高校開設區塊鏈專業,承擔為區塊鏈產業輸出穩定、專業和規模人才的重任。同時,人力資源社會保障部與工業和信息化部于2021年2月聯合頒布了區塊鏈工程技術人員國家職能標準,為人才需求及標準化構筑了基礎保障。
從企業成長性來看
重點布局垂直細分領域和開展生態建設,成為區塊鏈企業尋求突破的主陣地。本期調研結果顯示,一方面,在政策利好的背景下,頭部企業獲得資本的青睞,融資的額度屢創新高,并且國有資本加大了對區塊鏈的布局。另一方面企業本身在對外投資上有較大幅度提升,且垂直細分領域和生態建設與戰略合作成為區塊鏈企業重點投資標的。區塊鏈企業在垂直領域加大投入并布局生態建設,是推進實體經濟側應用加速落地的重要舉措。
從社會責任與行業貢獻度來看
企業一如既往重視合規發展,加強區塊鏈項目備案。由于區塊鏈項目呈現更迭快的特點,目前靜態的備案還不足以反映行業和企業現狀。企業為了更前瞻性的研究行業和市場,在內部設立單獨的研究院并發布相關的行業報告,助推產業的發展。未來,我們也將會將這一指標反映到MAPS指標體系中。
第三章?中國區塊鏈產業生態典型案例匯總
從2020年6月25日到2021年9月30日期間,課題組通過問卷220個企業典型案例,并對其中的典型案例進行了實地調研。課題組從第三期企業的可信場景與可信產業的得分情況進行了分析,如下圖所示。
圖3-1可信場景得分情況

圖3-2可信產業結合深度得分情況

從產業和場景來看,產業區塊鏈目前應用領域最廣和最成熟的領域仍舊在政務、溯源、數據服務、知識產權和泛金融領域,與此場景相對應的是可信存證、溯源和身份認證。產業區塊鏈的應用范圍和場景深度在逐步擴大和滲透中,但還沒有產生質的變化。需要關注的是,從全球的區塊鏈項目應用來看,和游戲、娛樂、藝術品、社交以及支付等的結合最值得關注,如最為出圈的NFT和DeFi等,該項目類型更迭快,采取社群的模式推廣、具有一定的泡沫并形成了一定的發展勢能,但在中國由于政策限制,此類項目發展受限。
通過對以上典型案例的梳理和分析,本期呈現的典型案例主要有以下特征。
1.?NFT成為風口。
當下,NFT成為了區塊鏈技術領域應用的風口,為區塊鏈技術發展應用開辟了新的途徑。NFT市場規模屢創新高,但市場泡沫嚴重。NFT在收藏品、游戲、社交等各個領域都有所探索和實踐。NFT通過在數字世界再現實物資產,有可能成為區塊鏈生態系統,乃至更宏觀經濟領域的重要組成部分。NFT的用例十分廣泛,產業區塊鏈企業也在嘗試布局中。
表3-1:產業區塊鏈企業布局NFT的探索與實踐

2.?數據共享在數字經濟時代日益重要。
數據的流通共享正日益成為推動科技創新與發展的新生力量,當前,業界針對數據孤島進行數據共享的解決方案主要包括基于硬件的可信執行環境技術的可信計算、基于密碼學的多方安全計算、聯邦學習、聯邦學習等。不少企業已經開始了相關的數據共享平臺的建設和實踐。
表3-2:企業布局數據共享內容


3.?社會治理與公共服務是政府大力提倡的方向。
社會治理與公共服務是政府大力提倡的方向。在地方上,政府通過招標或者委托企業直接開發的形式,將相關的場景開放給企業,為當地居民提供更加高效和人性化的服務。

表3-3:區塊鏈社會治理與公共服務應用實例
4.?物聯網+區塊鏈項目日趨成熟。
區塊鏈與其它技術進行融合,以打造完整的解決方案,已成為行業共識。當下,物聯網+區塊鏈項目日趨成熟,物聯網可以大規模低成本地采集數據,而區塊鏈可以大規模低成本地信任數據,因此區塊鏈與物聯網的融合被認為具有較大的想象空間。

表3-4:區塊鏈+物聯網融合應用實例
附錄:機構簡介
1.?清華大學社會治理與發展研究院
清華大學社會治理與發展研究院是由清華大學與國家發展和改革委員會共同發起成立的校級科研機構。研究院秉承“政策引導,資源整合、協同創新”的宗旨,圍繞推進社會發展現代化的總體目標,前瞻性實施相關領域重大課題研究,聚焦社會治理領域內的政策、理論和實踐研究,致力于社會均衡發展、民生保障、社區管理、人工智能以及人類幸福等研究領域,協同推進政府部門、企業單位、社會組織等在社會治理與國民經濟社會發展領域的機制創新、模式創新、科技創新和服務創新,全面構建“共建、共享、共治”的社會治理和發展新制度,成為中國社會治理與發展領域的頂級智庫。
2.?中關村大數據產業聯盟
中關村大數據產業聯盟是在中關村科技園區管理委員會的指導支持下,由在中國境內大數據相關企業、事業單位和社會團體等自愿組成的國際性、行業性、非營利性的行業組織。聯盟于2012年12月開始籌備成立,2016年1月正式注冊成為國內首家大數據行業社會組織。
聯盟作為國家發展和改革委員會“數字化轉型伙伴行動倡議”首批合作機構,開展了多項技術創新、理論創新、產融發展、資本服務、成果轉化、人才培養、知識產權保護等方面的促進和傳播服務工作,積極打造了數字生態運營服務體系,全力促進了大數據產業生態的建設與數字經濟可持續創新發展。
3.?神策研究院
神策研究院旨在圍繞數字化經營相關領域,提供更具行業深度的洞察、領先的行業實踐,秉持開放、創新、前瞻的研究視野,利用數據驅動的科學方法推進企業數字化轉型。
編委會
編委會顧問:
吳震邢艷凱張成崗
編委會統籌:
高彩霞
編寫組成員:
高彩霞、毛洪亮、史博軒、赫樹龍、黃曉月、侯懷博、楊嵐欽
發布單位:
清華大學社會治理與發展研究院
聯合發布單位:
中關村大數據產業聯盟
技術支持單位:
神策研究院
致謝單位
北京智譜華章科技有限公司
北京清博智能科技有限公司
深圳市區塊鏈協會等
世界上的一切都變得越來越數字化。藝術界也開始慢慢循規蹈矩地追上這個新趨勢。而區塊鏈技術的采用可能會以一種前所未見但強有力的方式改變這個行業.
1900/1/1 0:00:00截至2021年底,以太坊已經發展到支持來自去中心化金融、NFT、游戲等領域的數千個應用程序。整個網絡每年處理數萬億美元的交易,其中超過1700億美元鎖定在該平臺上。但俗話說,錢越多,問題越多.
1900/1/1 0:00:00監管重錘之下,加密市場相關的平臺已陸續撤出中國大陸市場。2021年進入最后一個月,距離加密貨幣相關的平臺徹底退出中國大陸也進入了倒計時.
1900/1/1 0:00:00近期,英國稅務海關總署法規引入了數字服務稅。要求該國的加密貨幣交易平臺必須繳納2%的數字服務稅.
1900/1/1 0:00:00過去半個世紀,斯坦福教給學生的技術,促成了硅谷的誕生;而為了將來的Web3時代,斯坦福也已經做好了準備.
1900/1/1 0:00:00Optimism是一種以太坊layer2擴展解決方案,與單獨的以太坊第1層相比,它使用OptimismRollups來實現更低的費用、更低的延遲和更高的吞吐量.
1900/1/1 0:00:00