BTC/HKD-1.16%
ETH/HKD-0.42%
LTC/HKD+0.17%
ADA/HKD-0.01%
SOL/HKD-1.18%
XRP/HKD-1.37%在數字化轉型的大背景下,全球主要國家都在加快布局區塊鏈技術,搶占新一輪創新變革的高地。
一、區塊鏈技術概述
技術特征
區塊鏈技術是密碼學、共識算法、P2P通信、智能合約等多種技術的集成創新,打造了一種全新的分布式基礎架構與計算范式。根據節點管理模式的不同,區塊鏈可分為公有鏈、聯盟鏈和私有鏈三種類型,其中聯盟鏈是企業級應用的主要形式。

圖1區塊鏈技術的組成要素

圖2區塊鏈的三種類型
區塊鏈具有去中心化、難篡改、可追溯和智能化等特點,在促進數據共享、優化業務流程、降低運營成本、提升協同效率、建設可信體系等方面具有天然優勢,在金融、智能制造、社會公益等諸多領域具有極高的應用價值,被權威的《經濟學人》期刊譽為“創造信任的機器”。
發展歷程
區塊鏈的發展可劃分為三個階段:以比特幣為代表的區塊鏈1.0階段,主要實現去中心化加密數字貨幣的發行與流通;以以太坊為代表的區塊鏈2.0階段,旨在基于智能合約打造去中心化的應用,以適應更復雜多樣的應用場景;區塊鏈3.0階段,則將區塊鏈與其他新興技術深度融合,實現協作發展。
為共同推進區塊鏈技術的研究應用,全球范圍內成立了多個聯盟。目前主流的公有鏈平臺包括比特幣、以太坊、EOS等,聯盟鏈平臺包括HyperLedgerFabric、R3Corda等。

南非當局正在積極探索基于區塊鏈的支付方式:金色財經消息,南非當局正在積極研究將其引入本國金融市場的可行性。南非儲備銀行和政府間金融科技工作組已經完成了一個聯合概念驗證項目,探索引入分布式賬本技術(DLT)的政策和監管影響。該實驗被稱為Project Khoka 2,涉及使用基于區塊鏈的技術和代幣化資產進行債券清算和結算,以體現政策和監管方面的反映。參與者包括約翰內斯堡證券交易所和南非四大銀行。
這一實驗表明,在南非能夠將分布式賬本技術納入其金融市場之前,該國的政策制定者和監管機構需要加強參與。(Finbold)[2022/4/7 14:09:04]
圖3主流區塊鏈平臺
二、區塊鏈技術高速演進
目前區塊鏈技術整體仍處于早期發展階段,面臨性能效率、數據存儲、資源消耗、網絡安全等問題和挑戰。業界正在從擴展性、跨鏈通信、共識機制等方面持續推進研究,并將其與5G、云計算等新興技術進行深度融合;同時,相關法律法規和標準規范也在逐步完善。
技術成熟度
根據Gartner2020年發布的中國ICT技術成熟度曲線,區塊鏈技術目前處于泡沫破裂低谷期,將在2至5年內達到成熟期。而根據2019年Gartner發布的區塊鏈技術成熟度報告,對于區塊鏈所涉及的24項細分領域技術,區塊鏈管理服務、區塊鏈即服務等14項處于技術萌芽期;區塊鏈互操作、共識機制等7項處于期望膨脹期;分布式賬本等3項技術處于低谷期,預計5年內進入穩定期。
同時,Gartner從業務的角度全面調研了區塊鏈的成熟度,涵蓋零售、供應鏈、教育等近40個行業。結果表明,區塊鏈將在未來5至10年內極大改變諸多行業的業務模式乃至行業格局。目前國際上認為銀行領域的區塊鏈處于泡沫破裂低谷期,將步入穩步爬升恢復期。
前沿方向
美股區塊鏈板塊盤前齊漲,嘉楠科技漲超7%,第九城市漲近6%:行情顯示,美股區塊鏈板塊盤前齊漲,Bit Digital漲超20%,此前一度漲近30%,嘉楠科技漲超7%,第九城市漲近6%,億邦國際漲超4%。(金十)[2021/4/14 20:19:22]

圖4區塊鏈核心技術發展方向
可擴展性:現有區塊鏈技術無法支持海量實時交易場景,一定程度上制約了區塊鏈發展。在可擴展性方面,熱點研究方向包括分片技術、鏈上/鏈下擴容機制、軟硬件一體化系統架構優化等。
跨鏈互操作:區塊鏈已滲透至多個應用領域,打通各行業的價值孤島、實現不同資產的流通體系勢在必行。跨鏈技術正處于起步階段,應注重提升兼容性,高效支持同構、異構跨鏈。技術路線包括公證人機制、側鏈技術、哈希鎖定技術、分布式私鑰控制技術。
安全性:在區塊鏈技術廣泛應用的同時,所暴露出的安全問題也引發了高度重視,涵蓋算法、協議、實現、系統多個層面的安全設計。未來應從體系架構創新入手,兼顧安全性、可擴展性、去中心化,構建系統級安全體系。
共識機制:共識機制是區塊鏈系統穩定運行的關鍵,但共識效率與安全性的平衡是一大難題。例如公有鏈的PoW、PoS共識算法雖然支持大規模節點網絡,但是多用于低頻交易場景;聯盟鏈的BFT類算法可達千級TPS,目前僅適用于小規模網絡。同時,應關注算法的可插拔、可配置,根據不同場景需求自適應選擇共識算法。
隱私保護:隨著區塊鏈技術不斷發展和廣泛應用,其面臨的隱私泄露問題愈發突出。未來主要研究按需配置的網絡層安全防護機制,基于密碼學算法的交易層隱私保護,基于安全密鑰技術的應用層隱私保護。
動態 | 雄安新區關于智能城市建設的相關要求,需以大數據和區塊鏈為基礎:12月27日,雄安新區公共資源交易服務平臺發布了《雄安新區新蓋房分洪道(左堤)堤防加固和治理工程施工圖設計文件審查咨詢招標公告》。以上項目建設內容應按照雄安新區關于智能城市建設的相關要求,需充分考慮數字化、智能化。以大數據和區塊鏈為基礎,全過程產生的建筑信息模型(BIM)數據需統一接入新區城市信息模型(CIM)管理平臺;通過區塊鏈資金管理平臺對本項目的全過程資金進行管理,落實雄安新區關于建設者工資保障等相關規定。(雄安發布)[2019/12/29]
智能合約:智能合約存在隱私、安全、性能以及統一標準等問題,未來注重提升運算能力,研制高可用、高性能、可擴展的跨鏈合約管理,提高安全性和智能化水平。
與新興技術融合發展

圖5區塊鏈與新興技術深度融合
隨著新一代信息技術的發展,未來區塊鏈有望與5G通訊、云計算、人工智能、物聯網等新興技術深度融合,打開新的想象空間。區塊鏈與云計算結合打造BaaS平臺,實現資源彈性管理及自動化部署運維,將區塊鏈記賬、應用開發能力轉化為可編程接口,優化區塊鏈業務運營。5G技術具備傳輸速率高、網絡覆蓋廣、通信延時低和海量設備接入的優勢,將滿足區塊鏈分布式架構對通信質量的需求,實現快速、安全的點對點通訊。人工智能可以提升區塊鏈數據智能化應用水平、打造業務新形態,區塊鏈難篡改、多方共享等特性則能夠提升人工智能所需數據的精準度及全面性。大數據技術對海量數據的高效處理能力有助于挖掘區塊鏈數據資產價值。物聯網可以通過傳感器設備進行信息采集,能夠使區塊鏈觸達現實世界,提升上鏈數據信息的廣泛性和可靠性。
金色實力派 | 微觀科技:區塊鏈解碼跨境貿易新機遇:當下區塊鏈與實體經濟相結合已成為不可阻擋的時代大潮,金色財經推出“區塊鏈+產業新模式”系列訪談實力派:,對話走在區塊鏈+最前端的明星企業和集團。本期對話微觀科技,今晚20:00,一起聊聊微觀科技如何用區塊鏈技術解碼跨境貿易。觀看直播可掃碼或戳原文鏈接。[2019/12/20]
三、區塊鏈助力銀行業務創新
傳統金融行業存在諸多業務痛點亟待解決,包括信任成本高、業務流程鏈條長、系統運作效率低、風險控制代價高以及數據安全隱患大等,區塊鏈的公開透明、可追溯等特性為這些問題提供了解決思路。國內銀行業從2014年著手探索,目前已初步形成區塊鏈應用的行業格局,在貿易金融、供應鏈金融等多個領域實現了應用落地。
供應鏈金融
供應鏈金融是銀行將核心企業和上下游企業聯系在一起提供靈活運用的金融產品和服務的一種融資模式。當前核心企業信用傳遞通常限于一級供應商,上游中小企業因信用評價體系不完善,面臨融資難、融資貴困境;眾多參與方之間業務數據分散存儲,商流、物流、資金流、信息流往往不同步;交易信息的真實性難以保證,風控成本高。
借助區塊鏈技術打破信息孤島,實時共享數據;同時基于區塊鏈可追溯、難篡改等特性能夠有效提升業務數據的真實性;基于鏈上數據可實現上下游企業的信用穿透,降低業務風險和融資成本;鏈上數字憑證可拆分、可轉讓,提升資金利用率。
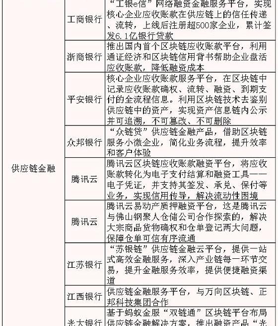
供應鏈金融是銀行業最典型、最廣泛的區塊鏈應用場景,諸多銀行都有探索落地。例如工商銀行“工銀e信”網絡融資金融服務平臺,支持核心企業應付賬款電子憑證的轉讓、融資、質押,實現信用的多級傳導,降低上下游企業融資成本。

動態 | 國家發改委及水利部印發行動方案,加強區塊鏈等技術與節水技術、管理及產品的深度融合:近日,國家發改委及水利部印發的《國家節水行動方案》指出,要加快關鍵技術裝備研發。推動節水技術與工藝創新,瞄準世界先進技術,加大節水產品和技術研發,加強大數據、人工智能、區塊鏈等新一代信息技術與節水技術、管理及產品的深度融合。重點支持用水精準計量、水資源高效循環利用、精準節水灌溉控制、管網漏損監測智能化、非常規水利用等先進技術及適用設備研發。[2019/4/18]
表1銀行業應用案例之供應鏈金融領域
貿易融資
貿易融資指銀行基于商品交易的存貨、預付款和應收賬款開展的融資業務,分為國際和國內貿易融資。主要痛點包括業務流程鏈條長、審核手續繁瑣;物流、單據流、資金流等交易信息不透明,核驗成本高;人工操作多,耗時長。
借助區塊鏈可以將原業務流程中割裂的各方聯系起來,基于智能合約等實現線上化處理,提升業務處理效率;通過訂單、物流等信息的鏈上共享,提升交易數據的真實性和可追溯性,避免重復融資,降低風險及成本。
貿易融資也是銀行業應用區塊鏈的典型場景之一,主要由監管機構和大型銀行牽頭建設,集中于國內貿易。例如中國銀行、中信銀行、民生銀行等合作的區塊鏈褔費廷交易平臺,主要服務于預價、資產發布后詢價、資金報價等業務場景。

表2銀行業應用案例之貿易融資領域
支付清算
支付清算業務,特別是跨境支付業務,高度依賴第三方機構解決參與方互信問題,當前跨機構、跨系統間的交易信息轉發、對賬流程繁復;涉及很多手工操作,效率低、成本高。例如SWIFT代理行模式通常需要數天完成一筆跨境匯款,且對于小額支付來說成本過高。
基于區塊鏈技術構建銀行間分布式支付清算平臺,參與機構之間可實現安全互信和實時信息共享;部分網絡癱瘓不會影響系統正常運行,交易雙方可進行全天候點對點實時轉賬,從而簡化業務流程,降低交易成本和賬務處理差錯率,大幅提升支付效率。
國內銀行業已實現了區塊鏈在跨境和跨行支付清算業務的探索落地。例如微眾銀行聯合上海華瑞銀行推出的國內首個區塊鏈金融機構對賬平臺,已處理超7000萬筆交易,并保持零故障運行。

表3銀行業應用案例之支付清算領域
資產管理
在資產管理領域,傳統資產管理涉及多方參與,業務流程長,交易成本高;基礎資產透明度不高,信息不對稱;交易過程中的信息確認大多通過電話、郵件等人工方式,處理效率低。
區塊鏈技術可使各參與方及時高效地共享業務信息,提升資產可信度;提升交易透明度和可追溯性,有利于投資人掌握并監督資產使用情況,進一步控制風險;通過智能合約實現線上化和智能化的業務流程,提升發行和清算效率。
資產管理也是國內銀行業早期開展區塊鏈技術探索的應用領域。典型案例為招商銀行ABS解決方案,提供投資人決策、風險監測和投后管理服務。

表4銀行業應用案例之資產管理領域
其他領域
銀行業在積極探索區塊鏈技術在更多場景中的應用,包括各類非銀業務,未來將進一步深化和延伸其在數字金融、物聯網、智能制造、供應鏈管理、數字資產交易等多個領域的應用。

表5在更多領域的銀行業應用案例
數字資產:通過打造基于區塊鏈的金融基礎設施,可以便捷地將各類資產整合為鏈上數字資產,在提升資產和交易數據安全性的同時,借助智能合約自動完成交易處理,更加安全快捷。例如上海票據交易所牽頭運用區塊鏈技術打造了數字票據交易平臺,有效縮減了票據交易的中間環節。
社會民生:區塊鏈公開透明、不可篡改的特性使得其在資金使用管理上具有獨特優勢。例如工商銀行聯合雄安新區管委會推出征拆遷資金管理區塊鏈平臺,實現征拆遷原始檔案上鏈和資金撥付穿透式、全流程管理;建設銀行運用區塊鏈技術助力住房租賃和住房金融閉環建設,“住房鏈”上鏈房源已達4萬套。
征信管理:目前征信系統存在數據采集不足、更新滯后等問題。基于區塊鏈技術可有效整合不同渠道的用戶數據,促進數據流動。另外,區塊鏈公開透明的特性可用于加強實時監控,為反欺詐、反洗錢提供了技術保障。
抵押物核查:在貸款業務中的抵押物核查環節,整個流程需要銀行、評估機構、房管局等多個參與方協作,處理鏈條長。利用區塊鏈技術的信息實時共享特性,可以有效降低成本、提高效率。
四、農行區塊鏈應用探索
農行于2015年開始區塊鏈技術的研究與應用探索,已搭建全行級區塊鏈技術平臺,并在互聯網電商融資、數字積分、養老金、供應鏈融資、兩權抵押貸款、轉口貿易、智能設備管理多個業務領域實現了應用落地。

圖6農行區塊鏈應用實踐
農行基于區塊鏈的涉農互聯網電商融資系統是國內銀行業首次將區塊鏈技術應用于電商供應鏈金融領域,為解決“三農”客戶長期面臨的因擔保物不足、信用數據欠缺造成的融資難問題提供了思路。農行基于區塊鏈技術的網絡金融數字積分產品,促進網絡金融服務探索多方合作、打造跨界合作商業模式。農行與太平養老保險公司合作的養老金區塊鏈應用系統的上線,標志著國內首個養老金聯盟鏈的應用落地。農行貴州分行與當地人民銀行合作兩權抵押貸款交易系統,協同他行、國土資源局、農牧局等組建聯盟鏈,為農戶提供土地經營權抵押登記與審核“一站式”便捷金融服務。農行全新線上供應鏈融資產品“e賬通”在銀行業產品中具有前瞻性,填補了自主服務供應鏈多級流轉場景的空白。農行上海分行推出的轉口貿易區塊鏈產品“跨境e鏈”,打通貨物流、資金流和單據流,將業務流程線上化,實現多方協同驗真,增進數據互信,有效防范重復融資和重復支付。
未來農行將繼續推進區塊鏈技術體系建設,進一步賦能業務發展。一方面,推進建設BaaS平臺,提供一站式快速自主搭建、部署、開發和運維的區塊鏈網絡及應用服務平臺,打造基于農行自身業務的高安全、高可靠、高性能的區塊鏈生態配套服務平臺,為更多業務場景的創新應用快速落地保駕護航。另一方面,加強基于跨鏈技術的互操作性研究,打通不同應用領域的價值孤島,提升與各機構的信息流通效率,致力于打造更豐富的業務生態。
結束語
現階段區塊鏈技術創新高速演進,在金融行業的應用前景廣闊,應用生態體系也正在逐步形成。但是需要意識到,區塊鏈仍面臨合規性、技術成熟度、運營模式等方面的風險與挑戰,需加強同業合作,加速技術和應用標準的研制,建立完善行業監管制度體系。
未來農行將進一步拓展和深化區塊鏈技術的應用落地,積極參與行業標準制定工作,充分發揮區塊鏈技術的變革作用,全面助力銀行業的數字化轉型。
本文作者:劉倩,現就職于中國農業銀行架構管理辦公室架構一組,博士畢業于山東大學,負責運營領域架構管控和區塊鏈相關技術研究。
金色財經報道,隨著比特幣價格來到5.1萬美元上方,比特幣錨定幣總鎖倉量也上漲并創下歷史新高。據最新數據顯示,比特幣錨定幣總鎖倉量已突破140億美元,本文撰寫時為142.5億美元.
1900/1/1 0:00:00數字人民幣迎來試點“熱潮”,國有大行“期中考”成績單首度披露了數字人民幣業務進展。8月28日,工商銀行、建設銀行、交通銀行、郵儲銀行在半年報或業績發布會上公布了數字人民幣試點和推廣情況.
1900/1/1 0:00:00如果要問目前哪個加密項目最有用,最有可能從游戲、購物、銀行等業務全面改變世界的運作方式,答案很明確,那就是以太坊。因為以太坊憑借著革命性的智能合約為DeFi、NFT等熱潮提供了土壤和動力.
1900/1/1 0:00:00從埃隆·馬斯克到陳小春,從可口可樂到迪士尼、漫威,再到阿里、騰訊等大廠,各路人馬都玩起了NFT.
1900/1/1 0:00:00據歐易OKEx官方公告顯示,歐易OKEx已上線Illuvium(ILV)),平臺將于9月7日18:00(HKT)開放ILV/USDT市場交易,于9月9日18:00(HKT)開放提現.
1900/1/1 0:00:00當今世界,軟件每周升級已是常規,甚至可以隨時發布補丁,而比特幣的軟件開發似乎陷入了某種保守主義。基礎層不斷固化,軟件的運行方式日益嚴格,而開發者還在開發不會破壞節點間共識的可選性優化.
1900/1/1 0:00:00