BTC/HKD-3.99%
ETH/HKD-6.73%
LTC/HKD-10.81%
ADA/HKD-8.22%
SOL/HKD-9.41%
XRP/HKD-6.86%2019年8月,中國人民銀行支付結算司副司長穆長春在一次發言中談到我國的央行數字貨幣“呼之欲出”,隨后數字貨幣的推進明顯加快了步伐。試點消息頻頻傳出,先后在深圳、蘇州、雄安、成都等地開展試點測試,先后傳出四大行、三大運營商以及美團、滴滴等互聯網零售企業參與合作研究。2020年8月,據商務部通知,將在京津冀、長三角、粵港澳大灣區等地區開展數字貨幣試點工作,央行數字貨幣進程加速,推行勢在必行。

一時間,資本市場上的數字貨幣概念股受到投資者熱捧,頻頻出現漲停潮。本篇報告將對我國證券市場上的數字貨幣概念股進行研究,從基本特征、經營業務、盈利指標等方面深入探討數字貨幣概念股。
數字貨幣概念股綜述
我們以Wind數字貨幣指數成分股為基礎進行分析,Wind數字貨幣指數共包含27只股票,其中可選消費和工業均只有兩只,其他23只股票全都分布在信息技術行業。如下圖所示,信息技術領域中又以應用軟件、信息科技咨詢與其他服務和電腦硬件居多。央行數字貨幣離不開信息的電子化、數字加密、身份認證、大數據等領域,和信息技術行業密不可分。

1、部分概念股來自行業龍頭
歐科云鏈張超:區塊鏈仍應與實體經濟緊密結合:12月13日,由中央廣播電視總臺上海總站主辦,歐科云鏈承辦的以“新基建時代區塊鏈賦能智慧城市”為主題的“2021中國城市數字經濟論壇·區塊鏈分論壇”在滬順利舉辦。論壇上,“鏈上天眼Pro2.0”首次對外亮相,歐科云鏈副總裁張超現場講解如何智慧助警。
論壇中張超表示:數字經濟建設過程中,區塊鏈作為底層技術無法單打獨斗。談及區塊鏈落地應用難的問題,張超認為,區塊鏈仍應與實體經濟緊密結合,與5G,物聯網,云計算等新一代信息技術為數字經濟建設發揮更大效能。[2021/12/13 7:36:21]
在概念股中,有6家公司上榜了中國電子信息行業聯合會發布的《2019軟件與信息技術服務綜合競爭力百強企業》榜單。據Wind統計,截止到撰稿共有723只信息技術企業,由此可見,部分概念股含金量高,是所屬行業的龍頭企業。2019年9月,IDC發布了2019全球金融科技百強名單,神州信息、恒生電子赫然在列,是全球領先的金融科技公司。

2、行業細分類和時代緊密聯系
數字貨幣概念股大多為民營企業,只有1家中央國有,3家地方國有和4家公眾企業,民營企業占比70.4%。概念股的上市日期有77.8%集中在2007-2017之間,前幾年上市的企業多為電子設備和儀器、電腦硬件等硬件設備制造商,10年及以后的多為互聯網、軟件、IT企業,這也側面印證了時代的變遷,見證了硬件制造行業的放緩和移動互聯網時代的崛起。
歐科云鏈OKLink斬獲“2020年度金融科技先鋒獎”:3月27日消息,歐科云鏈OKLink在《華夏時報》主辦的主題為“金融業2021:雙循環下的變革與信心”的華夏機構投資者年會上,斬獲“2020年度金融科技先鋒獎”。
OKLink是首家區塊鏈大數據公司,基于區塊鏈+大數據技術為用戶提供精準的鏈上數據分析、高延展的信息解決方案及區塊鏈科普教育服務。 目前已落地的產品包括高性能、多幣種“區塊鏈瀏覽器”、鏈上追蹤工具 OKLink 鏈上天眼及歐科學院。[2021/3/27 19:23:13]

3、經濟基礎和政策利好催生概念股
從地域分布上看,概念股多分布在東南沿海地區,其中廣東省以10家企業奪得魁首,其次是北京有7家企業。除此之外,內陸地區新疆、四川、吉林分別有1家。數字貨幣曾在深圳、蘇州等地區試點,電子支付巨頭阿里的駐扎地位于深圳,北京是中心且有多家大型銀行和線上支付巨頭,8月14日,商務部正式印發通知,在京津冀、長三角、粵港澳大灣區等地區開展數字人民幣試點……這些地區天然稟賦佼佼,政策利好頻頻。沿海地區本身經濟基礎較好,在國家數字貨幣政策的雙重優勢加持下,數字貨幣布局全國領先。

港股收盤:歐科云鏈收漲17.42%,火幣科技收漲7.10%:今日港股收盤,恒生指數收盤報26451.540點,收漲0.36%;歐科集團旗下歐科云鏈(01499.HK)報0.155港元,收漲17.42%;火幣科技(01611.HK)報3.920港元,收漲7.10%。[2020/11/20 21:30:06]
截止至撰稿,數字貨幣概念股的股價大多低于30元,其中48.1%介于5-15元之間,沒有低于5元的股票。總市值在50-100億人民幣處最為集中,和整個A股上市企業相比,如圖所示,數字貨幣概念股總市值平均值略高于A股平均市值,但A股存在較多市值很高的離散點,A股市值中位數高于概念股的中位數,圖9中未全部顯示A股的離散點。


4、研發投入上良莠不齊
數字貨幣概念股如果致力于數字貨幣相關的研發,則必定體現到研發費用和技術人員占比上。下圖展示了研發費用前10的公司,其中恒生電子以15.6億元遙遙領先,其研發費用占總營業成本的49.6%,研發投入可謂相當可觀。技術人員占比結構中,29.6%的企業技術人員占比超過80%,然而,概念股內部分企業技術人員占比較低,如拉卡拉技術人員占比12.9%,但是銷售人員占比65.3%,在技術研發上的投入不夠。
港股收盤:火幣科技收跌1.24% 歐科云鏈收漲2.74%:今日港股收盤,恒生指數報26339.16點,收漲3.81%;歐科集團旗下歐科云鏈(01499.HK)報0.225點,收漲2.74%;火幣科技(01611.HK)報3.180點,收跌1.24%;雄岸科技(01647.HK)報0.225點,收漲0.45%。[2020/7/6]

數字貨幣概念股和數字貨幣的聯系
1、政策利好效應顯著
數字貨幣的利好政策往往會驅動指數價格攀升,呈現出多股齊漲的局面,尤其在春節疫情期間股市整體低迷,但數字貨幣概念股獨樹一幟,表現強勁。。19年11月28日,央行副行長范一飛表示,央行法定數字貨幣DCEP基本完成頂層設計、標準制定、功能研發、聯調測試等工作,隨后的12月4日,據媒體報道歐洲央行和法國央行都傳來了數字貨幣利好消息,12月5日數字貨幣異動,智度股份直線封板,概念股成分中多股上漲。

2月3日正處于春節期間,受疫情影響大盤慘淡,但是數字貨幣異軍突起,多股齊漲。2月6日,日本、歐洲等六國央行和國際清算行宣布將討論如何開發自己的數字貨幣,以替代Libra或DCEP。第二天傳來美聯儲對數字貨幣持開放態度,美國證券監管機構公布數字貨幣發行的法律框架,當日,四方精創逼近漲停,數字貨幣指數也欣欣向榮。
歐科云鏈B-LABS榮獲第八屆TopDigital創新銀獎:7月2日,歐科云鏈B-LABS出品的高端視頻訪談《解構Inside Blockchain》在638家參賽公司提報的共計2744件作品中脫穎而出,斬獲2020第八屆TopDigital創新銀獎,這該獎項下唯一一家獲獎的區塊鏈公司。據了解,《解構 Inside Blockchain》是一檔立足于區塊鏈領域的高端對話訪談節目。[2020/7/2]
4月16日市場上傳出關于數字貨幣試點的消息,社會對數字貨幣的到來充滿信心,數字貨幣概念股應聲上漲。
最近的一次利好消息是8月14日,商務部印發《全面深化服務貿易創新發展試點總體方案》,明確了將在京津冀、長三角、粵港澳大灣區及中西部具備條件的試點地區開展數字人民幣試點,當日匯金股份率先漲停,多只數字貨幣概念股大漲。
下圖概括了各個概念股與數字貨幣的相關領域,其中,有的企業同時涵蓋多個相關領域,則以其最大的業務作為相關領域。從統計結果可以看出,銀行IT、信息技術、數字技術、加密認證、支付場景領域較為廣泛,占81.5%。

2、部分企業已取得階段性成果
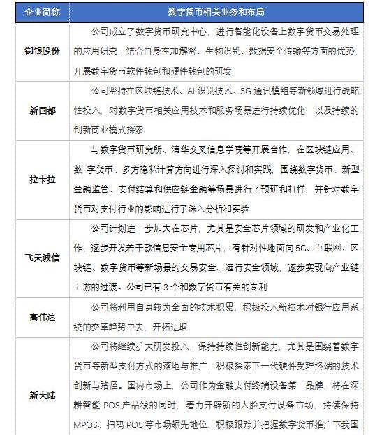
在第一部分的分析中,隱約可見一些股票和數字貨幣聯系并不緊密,下面將從經營范圍的角度深入研究數字貨幣概念股和數字貨幣的聯系。數字貨幣概念股中,已有10家公司在2019年財務報告中披露了公司已有數字貨幣相關業務或者對數字貨幣方面的布局。截止2019財報披露時,6家企業已經有數字貨幣直接相關的業務,4家企業有相關布局。其中,御銀股份和長亮科技成立了專門研究中心/小組,拉卡拉與數字貨幣研究所、清華交叉信息學院等開展合作,飛天誠信已有3個數字貨幣相關專利。


除了上述企業外,其他企業存在和數字貨幣有聯系的業務,只是沒有針對數字貨幣作出針對性研究或布局。如數字認證擁有大量數字加密認證的業務,和數字貨幣底層技術關聯性很強。
3、部分股票濫竽充數,市場投資熱情過高
數字貨幣概念股中也有名不副實的成分。如東港股份主營業務是印刷類業務,缺乏和數字貨幣相關的高新技術,因此筆者認為該企業與數字貨幣聯系并不強。智度股份的主要業務是互聯網媒體和數字營銷,其經營業務和數字貨幣相去甚遠,至今也沒有數字貨幣相關的布局。
另外,投資者偶爾對數字貨幣的熱情過于高漲,對數字貨幣聞風而動,甚至一擁而上將沒有數字貨幣業務的股價抬高,古鰲科技不得不發公告澄清公司未直接參與央行數字貨幣的研發工作。據萬得路透社報道,匯金股份因為數字貨幣連續漲停,股價異動,提示公司主營業務不涉及數字貨幣并且沒有相關業務也未參與研發。
數字貨幣概念股的市場表現
在最近一年的考察期間里,數字貨幣概念股平均日收益率為0.18%,日收益率的波動率為2.7%。數字貨幣概念股的β值為0.35,意味著數字貨幣概念股波動小于市場。假設年化無風險利率為2%,那么得到數字貨幣概念股的α值為0.03%,大于0,概念股表現超過了市場。

下圖比較了數字貨幣概念股的日收益率直方圖和正態分布,概念股的日收益峰值明顯左偏。金融市場中的肥尾通常出現在左側,但是數字貨幣概念股右側也出現了肥尾,反映了數字貨幣概念股偶爾會獲得較高收益,和政策利好下數字貨幣大漲的情形吻合。

以滬深300指數代表大盤行情,信息技術指數、金融科技指數、互聯網指數各代表信息技術、金融科技、互聯網行業,本文采用了2019年的數據指標,比較分析了數字貨幣概念股和大盤以及可比行業的收益情況。
數字貨幣概念股的市盈率PE領先于信息技術、互聯網行業和大盤。總資產收益率ROA優于市場但是不及信息技術和互聯網行業。

數字貨幣概念股的凈資產收益率ROE較低,僅僅略高于金融科技行業,每股凈資產屬于中游,而每股收益不及大盤和互聯網行業。

從指標上看,在市盈率PE,總資產凈利率ROE方面數字貨幣優于大盤。但是數字貨幣2019年的每股收益數據不佳。雖然數字貨幣概念股85.2%來自信息技術,但是數字貨幣指數在每股收益、ROE、ROA上均不如信息技術指數。在一些指標上數字貨幣概念股不及可比行業,數字貨幣概念股未必是市場上最好的選擇。
總結
自央行數字貨幣于2014年開始研發至今,上市了40.7%的概念股,其中大多數企業與數字貨幣的底層技術、應用場景等相關,且截止到2019年發布年報,40.7%的概念股擁有數字貨幣相關業務或者布局。部分成分股上榜了信息技術百強企業和金融科技百強榜單,在所屬領域做到了業界標桿。從研發費用和技術人員占比數據的角度出發,大多數數字貨幣概念股在研發上投入較大,進行了成立數字貨幣專項研究組織、展開相關合作等形式的研發,部分企業已取得成效,獲得數字貨幣相關專利、研制出針對性設備等。整體而言,大多數數字貨幣概念股名副其實。
但是數字貨幣背后的風險也值得警惕,部分概念股成分沒有數字貨幣業務,不存在相關現金流,市場上存在蹭熱度的股票。同時,市場對數字貨幣的熱情太高,曾出現過投資者因為數字貨幣追捧股票引發股價異動,最后公司發公告澄清沒有數字貨幣業務的事實。
我國數字貨幣落地勢在必行,機會總是留給有準備的人,部分概念股已做出了隨風而上的準備,落實相關業務布局抓住機遇。投資者也應在充分了解的基礎上涉足相關投資,警惕盲目跟風,理性投資。
2020年市場迎來了小牛市,區塊鏈技術在應用方面也有所突破。DeFi成為區塊鏈最接近落地的方向,各種DeFi項目出現了暴漲的行情.
1900/1/1 0:00:009月1日消息,加密貨幣情報公司CipherTrace今日宣布,它已開發了一個追蹤門羅幣交易的工具集,而這是在美國國土安全部的要求下完成的.
1900/1/1 0:00:00這個標題肯定會引起很大的爭議,近些年各種新概念層出不窮,但自從2017年以太坊和第一批聯盟鏈開源技術框架給區塊鏈行業帶來巨大實質性成功后,幾乎再無有益于區塊鏈整體大跨步前進的新發明.
1900/1/1 0:00:00來源|?hackernoon作者|CharlesJRead 大多數關注區塊鏈的人應該都聽說過DeFi,且那些懂得如何使用它的人都明白DeFi意味著什么——但還有一方面的內容未被充分研究.
1900/1/1 0:00:008月23日,區塊鏈職業技能等級認證考試在杭州DSFS-Lab順利進行,來自全國各地的40余位考生參加線下考試.
1900/1/1 0:00:00文章來源:證券日報 隨著IT向DT轉換,數據已經成為數字經濟的核心要素,軟件工程也在向數據工程轉換,區塊鏈等新一代信息技術將成為數據工程的主要工具,來“加工”數據形成基于數據的服務.
1900/1/1 0:00:00