BTC/HKD-3.76%
ETH/HKD-6.69%
LTC/HKD-10.48%
ADA/HKD-8.02%
SOL/HKD-9.45%
XRP/HKD-6.52%來源:人大金融科技研究所
原文:MISQuarterlyExecutive
作者:DanielGozman,JonathanLiebenau,TomasoAste
編譯:江俊毅
區塊鏈技術與監管科技飛速發展,發表于MISQuarterlyExecutive的論文ACaseStudyofUsingBlockchainTechnologyinRegulatoryTechnology探討了將區塊鏈技術應用于監管合規、降低合規成本和減輕監管負擔的應用潛力,描述了Maison區塊鏈系統在英國抵押貸款的監管應用。中國人民大學金融科技研究所對文章核心內容進行了編譯。
金融危機與“Regtech”的興起
監管科技,又稱“Regtech”,是一個相對較新的術語,用于描述近年來旨在減輕監管合規負擔和進行有效風險管理的新技術。Regtech植根于2008年的金融危機以及由此引發的全球監管“海嘯”。
導致危機的主要因素是信貸的快速增長,伴隨著更加寬松的信貸標準以及“無風險”投資利率的相應降低。投資者期望盡可能多地賺取高于無風險利率的收入以抵消利率的下降。為了滿足這種對更高收益率的需求,金融創新的速度加快,金融產品的數量和復雜性日益增長,包括了抵押貸款支持證券。然而追蹤MBS中不同類型的抵押貸款幾乎是不可能的,這意味著相關風險變得越來越不透明。信用評級機構經常錯誤地判斷與MBS相關的風險。
美國國稅局即將公開數百起涉及加密貨幣的案例:11月4日消息,美國國稅局的刑事調查部門負責人 Jim Lee 表示,國稅局即將公開數百起涉及加密貨幣的案例,包括涉及加密貨幣到法定貨幣的出入金交易、以及個人以加密支付而不將其報告為收入等的案例。[2022/11/4 12:17:15]
為了應對危機,全球金融監管機構開始收緊對金融公司和產品的監管。僅英國就有超過2020頁的監管文件發布。這些法規要求提高組織治理和相關財務和非財務風險的透明度,不可避免地導致了更高的合規成本。全球范圍內,銀行每年在合規和監管義務上的支出超過2700億美元。
使用區塊鏈進行科技監管
區塊鏈技術最初被用作比特幣的架構,但在金融危機爆發僅一周年之際成為了對諸多金融服務問題的一種技術回應,用于幫助金融機構和監管機構自動化和簡化合規流程,從而降低成本。
區塊鏈十分適合用于解決抵押貸款和跟蹤風險方面的一些獨特問題。區塊鏈體系結構能夠實時進行分布式信息共享,提供了可信的合規數據準確性來源,創建了一個可輕松訪問的不可變的審核跟蹤。區塊鏈以不損害貸款人和監管者的方式進行交易的報告,增加交易的透明度。
Maison項目案例
Maison解決的問題
監管報告是FCA的主要職責之一。現有的集中報告慣例存在著下述問題與風險:

Telegram“搬磚套利”詐騙最新案例 單一用戶被騙281個ETH:據追幣獵人CoinHunter報道,近日有用戶提交丟幣事件反饋稱遭受Telegram“搬磚套利”詐騙。不法分子假借“搬磚套利”的說辭,聲稱1個ETH可以兌換50-100(根據行情調整)個“HT”,從而引導用戶將281個ETH轉入詐騙者0x26f21cB開頭的合約地址中,并返還給用戶虛假“HT”從而騙取用戶資產。據CoinHunter監測,“搬磚套利”騙局詐騙總額已超50000枚ETH,部分ETH近期疑似在Swapcool等換幣平臺進行了兌換。[2020/5/20]
圖1?英國抵押貸款銷售的現行監管報告程序
圖1概述了抵押貸款產品銷售監管報告的現有集中式體系結構。主要缺點在于大量人力的使用,每家銀行都需一個龐大的“提交者”團隊來處理、整合和審查個人抵押貸款銷售的細節。在確保數據的準確性方面,投入了大量的精力和資源。這一過程非常耗時,而且需要時常向監管機構提交報告而進一步增加了復雜性。一旦監管機構從不同的貸款機構收到數據,就會對不同銀行的數據進行整理、驗證和核對,這進一步推遲了對所報告的抵押貸款銷售情況的全面了解。
總的來說,圖1中描述的架構是集中式的,所有銀行都向FCA的系統報告,而FCA系統則充當了其他行業參與者的管道樞紐。這種方法要求將來自多家銀行的不同系統的數據匯集在一起,這些系統都使用不同的技術,使用不同的數據模式。需要大量的時間和資源來處理來自多個系統的數據所帶來的復雜性,如表1所示。
動態 | 福州自貿片區發布第五批金融創新案例,包括跨境業務區塊鏈服務平臺試點案例:近日,福州自貿片區管委會聯合人民銀行福州中心支行、福建銀保監局、福建證監局、市金融監管局等單位,發布第五批10個金融創新案例。至此,福州自貿片區發布的金融創新案例增至80個。第五批金融創新案例集中金融服務質效、跨境金融創新、突出對臺和海絲特色和促進產業高質量發展等4個方面。其中,推動跨境金融創新方面,主要包括全國首批跨境業務區塊鏈服務平臺試點和全國性基金管理服務平臺——海峽基金港2個案例。[2019/11/8]
表1:集中監管報告存在的問題

原型Maison系統的開發
FCA在2016年的TechSprint會議上開始解決當前監管報告程序的問題,Maison項目原型系統首次提上日程。Maison項目是一個基于R3的DLT平臺。R3是一個由約80家公司組成的財團,其中許多是金融機構,合作為金融行業構建的一個基于區塊鏈的平臺。Corda通過同步記錄、執行和管理機構的金融協議,利用點對點通信來確保隱私。
項目團隊確定了區塊鏈解決方案用于監管報告的三大好處:
1.提高數據質量和標準化格式
2.在整個抵押產品生命周期中改進治理、透明度和責任制
3.對監管機構、銀行和其他行業參與者的客戶始終如一地解釋和應用規則和義務。
動態 | 0.105 BTC轉移至著名加密勒索錢包 相似詐騙案例已達49起:據AMBCrypto 9月12日消息,Whale Alert監測數據顯示,9月11日23:22:28,又有0.105 BTC從bc1qgelr0ue07nz5tsjvmv2ncrrtjgay0w9pygdj8d地址轉移至已知的著名加密勒索錢包1mptcfynyqjsczzxc5t9jesrsacpmf28h,與此類似的詐騙案例已達49起。[2019/9/12]
概念驗證項目Maison系統的設計目的是在組織間層面上,允許未來將其他銀行、抵押貸款提供商和其他參與者納入其中,從而實現行業級的互操作性和標準化。
Maison的分布式體系結構
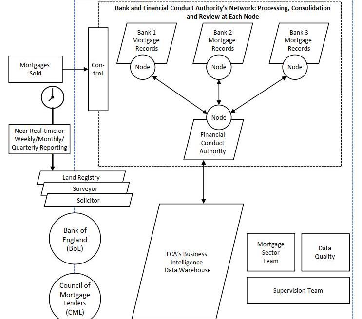
圖2描述了Maison項目系統的分散架構,與圖1所示的集中式流程大有不同。

圖2Maison系統的分布式架構
項目團隊負責人描述該系統的分布式架構:“銀行和監管機構為區塊鏈網絡上的節點,從而實現點對點通信,提高數據隱私。”他認為,這樣做可以實現“區塊鏈利用監管報告和監管機構數據驗證規則中的數據屬性,實現跨機構的單一和共享數據實體模型。這一設計的目的是在各機構之間實施一個統一的抵押貸款記錄保存系統,并相應地在各銀行之間實施一致的監管規則。”
IMF 6月最新報告:高度關注加密貨幣技術的優勢和使用案例:據btcmanager消息,國際貨幣基金組織(IMF)于6月發布的關于加密貨幣的文件表明,比特幣和其他加密貨幣對中央銀行在全球貨幣政策中的主導地位構成嚴峻的挑戰,有朝一日可能會成為替代支付手段,并可能導致人們對法幣或央行資金需求的降低。該報告指出,隨著加密貨幣采用的增長,其波動可能會減少。隨著基于例如人工智能的發幣規則的改善,其估值可能會變得更加穩定。此外,加密貨幣因欺詐,安全漏洞和運營故障等事件,并沒有贏得人們的高度信任。然而,基于價值或代幣的支付系統是金融的未來,銀行必須探索這些方法以保持與加密貨幣之間的競爭。[2018/6/6]
Maison的潛在效益
表2總結了Maison項目分布式架構的潛在好處。
表2?監管報告分布式架構的潛在好處

對比表1、表2可以看出Maison項目的三個好處:提高數據質量和標準化格式,改進整個抵押貸款生命周期的治理、透明度和責任感,以及始終如一地對規則和義務進行解釋。但是,數據質量改進和過程自動化也可以通過由監管機構操作的集中數據庫實現流程數字化和自動化,Maison中采用R3的Corda平臺的一個吸引人之處在于,它的分散性意味著它可以由更多方來共同操作和維護。
Regtech治理的挑戰
盡管原型已證明了所有的好處,但Maison并沒有大規模投入生產,因為利益相關者發現,它的優勢涉及到效率以及監管模式改變之間的權衡,以及相關控制權的喪失,運營效益的代價太高。雖然區塊鏈可以通過標準化數據、規則和報告來提高所有參與者的效率,但它也會降低一些參與者的競爭優勢,使他們更容易受到風險的影響,更容易受到監管機構的審查。表3總結了四個治理挑戰,以及它們對共享區塊鏈應用程序和緩解挑戰的實踐的積極和消極影響。
表3?治理挑戰、后果和緩解措施概述

挑戰1:從被動監管轉向主動監管
區塊鏈技術提供的透明度和自動化可能會降低管理者對內部合規管理方式的控制。企業應該權衡通過自動化降低成本與增加監管和制裁的可能性。Maison項目為FCA提供了實時監控,并自動化了監管機構和受監管公司目前的監管流程,但這可能會導致監管機構更頻繁地對更多的公司進行罰款,并減少了企業回應監管機構和與監管機構談判的機會。因此,一些Maison項目的利益相關者不愿意讓監管機構發揮更及時和更積極的作用,這將降低受監管公司管理者對于合規安排的能力。
使用區塊鏈技術自動化監管報告可能會使監管機構從被動地搜索有問題事件的記錄轉向主動監控事件并從源頭解決問題。這是對當前情況的一個重大改變,即銀行可以自行進行調查,在發現問題后向監管機構自我報告。
在應對這一挑戰時,受監管的公司應權衡通過自動化降低成本與可能面臨更多監管和制裁的風險。
挑戰2:計算的責任從內部轉向外部
Maison項目挑戰了現有規范,即誰負責從數據計算中得出監管結果。集中和分散的監管報告方法之間的一個主要區別就是,在哪里匯總數據,在哪里進行關鍵計算,以及相關的責任和法律責任在哪里。目前的集中式方法要求銀行進行這些計算,而Maison項目系統允許監管機構在通過區塊鏈架構共享個人抵押合同的細節之后執行這項任務。
第二個挑戰與第一個挑戰密切相關,因為還牽涉到問責和制裁如何發揮作用。第一個治理挑戰涉及到監管組織能夠在多大程度上“看穿”報告公司。第二個挑戰集中在誰負責數據匯總和計算,以及一個受監管的公司在多大程度上樂于將其原始數據“放上臺面”,從而進一步放棄對相關計算的控制。
挑戰3:從自由裁量轉向標準化決策
參與Maison項目的銀行歡迎該系統所要求的標準化,因為它使數據處理更加高效,但標準化也限制了它們為個人客戶做出自主決策的能力。
目前,大部分數據無法重復使用,因為沒有為貸款指定的數據標準或數據規范。因此數據被多次收集,產生了企業創建數據的管理費用和監管機構收集數據的管理費用。如果能夠提出一個明確的數據規范和編碼規則,就不必像現在這樣在整個行業中復制和移動大量數據。區塊鏈技術可以實現數據的重用,提高數據處理的效率,從而提高報告速度和降低合規成本。
然而,標準化也可能給客戶帶來糟糕的結果,因為它可能導致流程變得不靈活。通過將關鍵計算從銀行轉移到監管機構,貸款人在發放貸款時失去一定程度的自由裁量權。事實上,在主動監管的意愿較低、標準化和自動化需求較低的地方,組織應仔細權衡是否需要區塊鏈解決方案。如果大部分報告都是非標準化的,監管機構在成本或加強風險管理方面沒有優勢,那么分布式的方法可能不是最佳選擇。這種情況下與監管機構的每一種關系都可能是定制的,以更好地在一對一的基礎上進行集中控制。
挑戰4:從企業控制的軟件轉向共享軟件
分布式賬本仍然需要有人來操作和維護服務,區塊鏈聯盟中的合作伙伴自然關心的是如何在應用程序之間以及相關的控制和所有權動態中共享該軟件的責任與利益。事實上,這其間存在著壟斷效應、網絡效應以及進入壁壘。
為應對這一治理挑戰,受監管公司在組建區塊鏈聯盟時,應清楚地知道共享軟件的成本和責任將如何分攤,以及尋租行為在多大程度上會削弱獲得成功所需的努力。監管機構通常要求,監管和合規系統不應為任何使用它們的受監管公司提供任何優勢,也不應成為其他公司進入的障礙。為了避免規模擴大的障礙,試點系統的開發者應該在早期階段考慮所有權和知識產權的影響。他們應與包括競爭對手在內的關鍵各方協商,以確保所有潛在的參與者現在和將來都能得到適當的激勵,加入聯合體。
結論
對Maison項目的研究表明,區塊鏈給監管科技帶來了好處:包括更大的透明度,通過自動化和標準化降低合規成本,通過加快抵押貸款處理時間來增強客戶體驗。然而,這些好處也給治理帶來了挑戰。本案例研究中概述的基于區塊鏈的Regtech系統的權衡可能從根本上改變受監管公司與監管機構之間的關系。
總之,雖然Maison項目沒有大規模投入生產,但從中吸取的經驗教訓為FCA和金融機構之間進一步和更廣泛的合作鋪平了道路。
以下為部分報告截圖


作者:谷燕西 未來的數字資產交易應該是免費的。基于互聯網時期的發展,目前證券行業的發展,以及從區塊鏈技術應用能產生的收益,我認為未來的數字資產交易都應該是免費的.
1900/1/1 0:00:00流行病、經濟蕭條、種族騷亂、特大洪水……集中于發生在2020年,所有人被驅入一片烏泱泱的黑天鵝湖中游泳,而岸上又有一群灰犀牛虎視眈眈.
1900/1/1 0:00:00NVT早在2018年進入了人們的視野,但其誕生更是早在2017年初,由加密資產數據研究員WillyWoo和ChrisBurniske創造。在理解NVT概念時,人們常常把NVT和股票的PE做對比.
1900/1/1 0:00:00原文:https://link.medium.com/yFdZgW6x57編譯:PolkaWorldPolkaWorld解讀:Gavin剛剛更新Medium文章,闡述了波卡的第一次”投票“.
1900/1/1 0:00:00作者|哈希派分析團隊 金色財經合約行情分析丨BTC再次出現下跌后 部分主流幣出現反彈:據火幣BTC永續合約行情顯示,截至今日18:00(GMT+8),BTC價格暫報9152美元(-1.41%).
1900/1/1 0:00:00周三黃金價格上行突破1800美元,接近歷史新高,而被稱作為“數字黃金”的比特幣卻仍然在小幅震蕩,走勢疲軟。 自去年5月以來,尤其是自2020年3月以來,黃金價格一直持續走高.
1900/1/1 0:00:00