BTC/HKD-0.62%
ETH/HKD-1.79%
LTC/HKD+0.26%
ADA/HKD-1.06%
SOL/HKD-0.61%
XRP/HKD-0.09%作者:BorisMann
翻譯:阿劍
來源:以太坊愛好者
在本文中,我嘗試歸納以太坊治理方法的不同層級。核心的概念曾在EthereumMagicians論壇上發表過,也引發了一些討論。
如果你想了解一些我的背景,你可以看看我進入以太坊社區的經歷,就在本文的末尾。在以太坊社區我還是一個新手,不過我已經有很豐富的開源協作經歷了,包括幫助成立Drupal協會以支持DrupalCMS。
1、“以太坊”一詞有多個內涵:
Ethereum基金會,也就是“StiftungEthereum”,它是一個設在瑞士的基金會,成立之初的使命是運營眾籌并啟動網絡。該基金會也持有以太坊的商標。他們也管理著社區的很多基礎設施,并雇用/外包了多個團隊來開發以太坊的主要軟件,從測試框架到Geth客戶端,等等。現在,基金會也雇用或者投資研究人員和團隊來從事重要的密碼學/區塊鏈研究,當前主要集中在ETH2的研究上1。基金會也主辦一年一度的“官方”開發者大會。但以太坊基金會并不控制網絡的技術方向。
2、指的是一組計算機協議,包括作為智能合約系統及許多核心功能底層的以太坊虛擬機、devp2p對等節點通信協議、獲取節點內外數據的JSON-RPC中間件。
3、以太坊主網也是一個全球公開的區塊鏈,由全球的幾千個節點共同運行,交易處理功能及安全性則由運行工作量證明算法的“礦工”來提供,礦工能夠得到區塊獎勵作為回報。以太坊區塊鏈上流通的最核心密碼學貨幣常用“ETH”來代稱,該貨幣可用來支付交易及合約執行的手續費,也是網絡中公認的價值物。以太坊主網的鏈ID和網絡ID都為12。
4、以太坊也是一個社區,指的是希望在以太坊協議、以太坊區塊鏈上的分布式應用以及相關的去中心化網絡協議的基礎上做事情的團體。大家的開發主要集中在主網上,但隨著時間推移,也有越來越多人在開發側鏈、Layer-2協議,等等。
美國說唱歌手Megan Thee Stallion與Cash App合作發布比特幣科普視頻:美國說唱歌手Megan Thee Stallion與由Square開發的移動支付服務Cash App合作發布了一段名為“Bitcoin for Hotties”的視頻。該視頻從她的角度解釋了什么是比特幣,為什么比特幣有價值等內容。Megan Thee Stallion在Instagram上擁有超過2410萬粉絲,在 Twitter上擁有640萬粉絲。(Bitcoin News)[2021/8/8 1:41:10]
現在我們算是有一些基本概念了,然后我們來看看治理的層級。下文列舉的順序有些粗糙,但更高層級確實會循環回更低的層級。
開源協作
“開源”實際上是一個縮寫詞,它也有很多意思:它可以指稱使用許可的一種性質、也可以指稱一種工作方式、或者一種哲學理念;我在《區塊鏈與開源的定義》一文中討論了它的含義。我后面寫的《基于公開的同輩共同生產》使用了一個比較詳細的定義,用開源來指代允許開源使用的計算機代碼的管理方式:代碼庫管理員、未解決問題、代碼參與請求、復制,以及用戶和貢獻者的全球社區。
以太坊百科頁面上有一個ETH1客戶端列表3——如你所見,今天大部分都是由以太坊基金會來管理的,雖然在實踐上是各個團隊及其貢獻者自己來管理項目,都是相互獨立的,雖然大家都是由以太坊基金會來支付報酬的,不論是雇員還是外包。ParityEthereum客戶端以及PegaSysPantheon客戶端是兩個例外。這兩個客戶端也被認為是“主要”客戶端,因為項目還是活躍的,軟件也被用來運行節點、連入主網。Status的Nimbus客戶端也在開發中,我們可以看到代碼控制權的多樣性正在增加。一份ETH2信標鏈實現的早期名單也凸顯了這一點。
人大附中物理老師李永樂科普拜占庭將軍問題和區塊鏈:5月14日,人大附中物理老師、科普視頻網紅李永樂在其公眾號發布視頻《拜占庭將軍問題是什么?區塊鏈如何防范惡意節點?》。李永樂老師在視頻中對拜占庭將軍問題和區塊鏈進行了講解,他表示,拜占庭將軍問題本質上指的是,在分布式計算機網絡中,如果存在故障和惡意節點,是否能夠保持正常節點的網絡一致性問題。在近40年的時間里,人們提出了許多方案解決這一問題,稱為拜占庭容錯法。例如蘭波特自己提出了口頭協議、書面協議法,后來有人提出了實用拜占庭容錯PBFT算法,在2008年,中本聰發明比特幣后,人們又設想了通過區塊鏈的方法解決這一問題。區塊鏈通過算力證明來保持賬本的一致性,也就是必須計算數學題,才能得到記賬的權力,其他人對這個記賬結果進行驗證,如果是對的,就認可你的結果。與拜占庭問題比起來,就增加了叛徒的成本。[2020/5/14]
所有以太坊客戶端軟件都是當成開源項目來管理的,都有數量不等的貢獻者在貢獻代碼。當我們說“作為開源項目來管理”的時候,意思是說,由issue來表述的bug或功能請求可以由任何人來解決和滿足,任何人都能使用代碼參與請求來提交代碼修復和新功能,然后由一群管理員來管理這些進程。管理員就是那些擁有代碼庫寫入權限以及/或者能幫助管理issue隊列的人。管理員可能是由某個組織支付報酬的,也可能是志愿者。
軟件的使用許可很關鍵,今天大部分的以太坊技術棧都是嚴格copy-left的。這就制約了許多商業組織直接參與的興趣以及/或者能力。另一方面,如果軟件的主要版權持有者向商業組織出售了許可,那就能獲得收入。這也是整個開源軟件生態系統當前要解決的問題4。
我在這方面的建議是遷移到Apache2許可,因為它是非常寬容的,也能跟商業組織兼容,也包含專利保護。
動態 | 區塊鏈技術入選科普雜志《科學美國人》2019十大突破性技術榜單:據新浪網今日新聞報道,美國科普雜志《科學美國人》公布 2019 十大突破性技術榜單。區塊鏈技術因在保障食品安全中的作用而上榜。 入選榜單具體原因:區塊鏈技術的發展應用將顯著改善食品污染源數據追蹤的困境。利用區塊鏈云端系統,食品制造商可以依次在計算機儲存各類過程的信息。[2019/9/29]
在許多方面,我們這些長期參與開源協作的人已經“贏了”——微軟買下了GitHub、致力于成為世界上最開放的公司——但與此同時,開源協作的許多核心規范不再被提及,甚至開發人員也不例外。我認為我們可以做更多,我也確實希望能引導更多新的開發者變成以太坊核心技術棧的工程師,同時讓ETH2技術棧錘煉出下一代的技術專家。
總結一下,如果你是個商人,不搞技術,那么理解圍繞開源軟件開發的一系列規范和流程是很關鍵的。開源軟件不僅支撐了幾乎所有區塊鏈技術,也是今時今日運行在世界上的大部分軟件的基礎。
協議標準的治理
以太坊升級提案流程是我們用來提議并對標準達成共識的流程。寬泛地說,這就是協議標準的治理。這些標準可能應用在以太坊軟件層面,也可能應用在網絡層面。這個網絡層,既是指以太坊主網,也包括其它運行以太坊協議的區塊鏈。其它網絡可能會跟隨以太坊主網來納入和接受EIP,也可能會經歷一遍自己的升級流程。
我們暫且把EIP流程想成是主要為以太坊主網設計標準的過程。至于參與者是不是開發者,提議會不會部署到主網上,那另外再說。
你可以在eips.ethereum.org上看到所有已公開的EIP。而EIP-1指明了核心層EIP及其它類型的EIP的提交及審議流程。
EIP庫中還有一種標準是針對應用層的,也叫“EthereumRequestforComment”。這些ERC可能被分割成一個獨立的代碼庫和流程。
聲音 | CNBC主持人:加密貨幣最大的缺點之一就是難以向外行快速科普:CNBC主持人Ran NeuNer近期發推稱,加密貨幣最大的缺點之一就是很難向外行快速解釋。當人們要求我向他們解釋比特幣時,我知道他們至少需要一個小時才能真正理解。[2019/9/10]
大概來說,創建和提交EIP的過程是向所有人開放的,而且也很簡單,當然你得知道一些GitHub的使用方法。也不需要你附上代碼。你可以使用模板,創建一個用Markdown格式寫成的文本,然后在GitHub上發起一個參與請求,然后你的文本就成了一個EIP草案。如果這個EIP的格式是正確的,那它就會被合并到EIP庫中,該EIP也會有一個專門的網頁,供大家討論。EIP的編輯有一些自由裁量權,但迄今為止,還沒有出現類似垃圾郵件攻擊的那種情況——沒有人用顯然荒謬的EIP來堵塞這個流程。學習GitHub的使用以及保證格式正確已經是一個足夠高的門檻了。……我認為EIP流程運作得非常好,而且還在進步。當然,教育是越多越好的。……EIP流程的目的就是標準化——即為了確保同樣的軟件可以由多個團體開發出來,而且大家的軟件是可以相互操作的。而且以太坊有多個客戶端,這一點非常關鍵。實際上,這比軟件的使用許可重要得多。如果有一個好的標準,那任何人都能實現它,并且知道實現之間是可以互操作的。
有一項運動才剛剛開始,就是為以太坊技術棧的不同部分安排專門的管理員和代碼庫——EVM、devp2p、JSON-RPC接口,等等。這就意味著,有更多協作者可以一起工作,甚至能跨過以太坊主網的邊界,來提升及保證以太坊的互操作性。
核心開發者協作
AllCoreDev視頻會議,乃是主要客戶端實現的開發人員開展合作的方法。視頻會議每兩周舉行一次,由HudsonJamieson主持,他是以太坊基金會的全職員工。
動態 | 浙江衛視節目科普支付寶區塊鏈防偽溯源產品:昨日,在浙江衛視播出的科普綜藝欄目《智造將來》現場,支付寶首次展示了支付寶區塊鏈防偽溯源產品,以接地氣的方式公開向大眾展示區塊鏈在生活中的應用。[2019/3/4]
同樣,核心開發者會議的議程也是作為一個issue,公開在一個GitHub代碼庫ethereum/PM里的。任何人都能在issue頁面中發表評論,表明自己有時間參會、能夠提出問題或與大家分享看法。
整體上來說,整個流程旨在以技術為重點。核心開發者考慮的事情是一個特定EIP的技術合理性,還有更大范圍內的某些“網絡健康”屬性。當然,每一個技術決策都會產生一些技術之外的影響,而這種模糊性也是許多問題的根源。
核心開發者曾經表示他們不想做非技術性的決策。因為,參與核心開發者會議的主要是沉浸在技術中的人員,他們感興趣的是圍繞全球區塊鏈網絡開發的挑戰。他們不是協調專家,也不是社區參與專家。即使是開源項目的管理員,我們也沒看過客戶端代碼變得非常活躍。
跟各客戶端團隊交流之后,我得到的反饋是:代碼實現真的不需要花多少時間;進一步的進展受到了非技術性決策和路線圖爭議的限制。
核心開發者的到底使用什么流程來產生決策?嗯,有點像EIP流程的“實時”版本,只不過是每兩周作一次實時討論。我的意思是,IETF風格、粗糙的共識和可運行的代碼,才是這個過程的核心。最近的討論指明需要增加一些形式——要求共識和記錄討論——也許是為了消除不確定性。
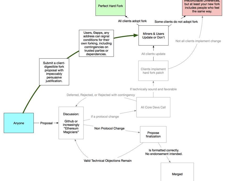
理解EIP及核心開發者審議流程的有用工具是DanFinlay畫的流程圖。我就直接拍在這里了:

網絡治理
我使用“網絡治理”一詞來指代整個以太坊生態中形成的治理決策。這比“僅僅是技術決策”要大得多。
上述所有方法——從開源協作,到協議標準治理,再到核心開發者協作——往往只跟技術有關。如果你不寫代碼、不籌集資金及雇用開發者,那你能做的事情是很少的。
那么以太坊網絡對利益相關者的參與究竟有何責任?如果“我們”想要更廣泛的利益相關者參與,我們能怎么辦呢?
注意,什么是“我們”?我自己會把“我們”定義成所有自認是以太坊生態一員的廣泛人群,并關心這個人群的機能和進一步演化。目前為止,所有的互動方法都是在志愿參與、自設目標自己完成的基礎上形成的。就我所知,整個生態為社區組織作貢獻的人中,HudsonJamieson是唯一全職有報酬的。即使如此,他的大部分時間還是花在了核心開發者協作上。
最近的很多爭議都圍繞著如何理解網絡治理在治理流程中的位置、如何實現網絡治理、如何參與/如何讓聲音能夠被聽到,等問題。
一種觀點是“利益相關者應該自我組織”。我相信這一點,但我也相信,我們應該歡迎大家使用已經存在的基礎設施和通道。
現在我們擁有的最小決策單元是核心EIP:這些EIP會影響網絡的核心功能、如果要部署這些EIP則主要客戶端必須在技術上實現它們、這些EIP也必須經一個額外的提議納入一次硬分叉中以便在網絡上同步激活。這簡直就是最觸碰大家敏感神經的地方。……
我不認為把網絡治理放在協議標準或核心開發者協作的前面是有意義的。他們更像是同步的過程。我們作為一個技術社區,可以在指出這些即將實現的核心EIP的實質上做得更好,然后廣泛的利益相關者團體就可以自我通知。……
就我看到的情況,網絡治理主要都是靠在核心開發者意識中引發質疑來觸發的。因為核心開發者關心網絡的健康——包括不希望觸發一場有爭議的硬分叉——他們可以大聲呼吁、打破共識。不過,這可能主要是因為相關EIP還未實現:在這個時候說“yes”會更困難。
我認為,圍繞更廣泛利益相關者網絡治理互動的爭議才剛剛開始。目前來看,其它治理層級會繼續進步,而除非利益相關者以EIP為基礎提高他們的聲音,這個進程還會繼續下去。我很樂于通過教育、組織活動以及將技術語言翻譯成非技術解讀來幫助網絡治理,但這不是我最感興趣的領域。
節點運行客戶端軟件
最終,區塊鏈網絡的去中心化還是要靠大家都能運行節點,而且任何人都能選擇開源客戶端軟件的不同版本來運行,包括能復制客戶端代碼庫來開發自己的客戶端,或者運行一個跟大多數人不同的舊版本和補丁版本。……
以太坊路線圖
另一個在EIP之外的關鍵是以太坊的路線圖。這個問題最早是在以太坊魔術師的柏林大會上被提出來的,也有越來越多的活動、在線會議在討論長期路線圖。
沒有人在“全盤控制”以太坊那個的路線圖,因為它是一再由此前所有項目共同組合而成的。
不過,有必要凸顯是所謂的“ETH1.x”和“ETH2”。
以太坊那個網絡的下一個版本,縮寫為ETH2,希望完全建立在權益證明協議上;還希望建構分片系統,就是讓多個分片鏈來共同組成一個網絡,提供大得多的網絡整體吞吐量。ETH2主要仍然是由受以太坊基金會資助的研究者來推動的。初步的實現計劃分成三個階段,沒有寫進EIP里面,現在主要是由實現者和研究員協作產生技術規范。
一開始大家說的是ETH2和權益證明近在眼前。現在,我認為說可能要3年以后才能全面實現已經沒有爭議了,因為在Phase1和2階段還有多個開放性研究問題。
與此同時,很多人的注意力也不在我們當前的區塊鏈上了,但是,這是我們擁有的唯一一條鏈;在我們可以遷移、整合到另一個網絡上之前,它一直都是。因此,從2018年11月布拉格的DevCon上開始興起一場運動,現在是自主支撐的,要繼續開發我們當前的這條鏈,升級成ETH1.x。我也支持現在就做這些升級——當然也要學習怎么做——以便把這些知識運用到未來的鏈上去。
一個即將到來的根本討論是:我們應該計劃更多小的硬分叉,還是計劃更少但更大型的硬分叉。現在,大家似乎更傾向于頻繁但小型的分叉。
想了解更多信息,請看以太坊百科的路線圖頁面。
如何參與?
如果你看完了上面所有內容,你可能會想參與以太坊社區。
我花了大量時間在以太坊魔術師論壇上,論壇的好處是有長文段和分帖子的討論。該論壇也變成了EIP討論的一個中心——因為GitHub的Issue頁面不是那么容易訪問,也不支持分帖子討論。
我也組織社區的線上會議、活動,也參與標準治理,包括升級EIP庫并讓以太坊協議棧能連接更廣泛的用戶。
作為一個沒有技術背景的人,學會GitHub的用法真的非常有用。Issue和項目工具非常像一個共享的任務表或者說項目管理系統,任何習慣使用web應用的人都能學會。我在嘗試使用EthMagiciansIssue隊列與更多人開展協作,已組織志愿者的線上會議及完成工作。
最后,有很多辦法能從Twitter或其他社交媒體的短篇幅中解放出來,參與更長的討論、協作并提出問題、要求問責并把事情辦好!
原文鏈接:https://blog.bmannconsulting.com/ethereum-governance/
Tags:以太坊區塊鏈ETHTHE以太坊幣今日價格行情最新future幣區塊鏈ETH數字錢包togetherbnb黃油場景
本文來源:PlatON,原題《鄒傳偉:DeFi的基礎模塊和風險分析框架|云圖思潮》作者:PlatON、萬向區塊鏈首席經濟學家鄒傳偉開放金融指區塊鏈內用智能合約構建的開放式、去中心化的金融協議.
1900/1/1 0:00:00據DefiMaketCap統計,6月9日,Defi領域的代幣總市值已經達到了20億美元,這個數字對于加密貨幣領域來說,算是一個具有提振效果的數字.
1900/1/1 0:00:00去年“1024會議”之后,國內區塊鏈應用市場迅速升溫。今年4月份,發改委將區塊鏈納入新基建建設范圍.
1900/1/1 0:00:00作者:?AliAtiia翻譯&校對:IANLIU&阿劍 來源:以太坊愛好者 本文將通過簡單的例子.
1900/1/1 0:00:00在整個非洲大陸,加密貨幣的采用似乎正在增長。 加密貨幣的采用在非洲取得了長足的進步,加密貨幣的所有權,交易量和法規都在朝著更廣泛的采用方向發展.
1900/1/1 0:00:00寫在前面:本周的比特幣技術周報,主要關注的是影響硬件錢包的費用超付攻擊(Feeoverpaymentattack)問題,而Trezor、Ledger等硬件錢包因此升級固件后而引發兼容性問題.
1900/1/1 0:00:00