BTC/HKD+0.39%
ETH/HKD+0.87%
LTC/HKD+1.06%
ADA/HKD+1.05%
SOL/HKD+1.03%
XRP/HKD+1.56%1.前言
英國央行在2020年3月發布了一份57頁的報告,研究如何將CBDC引入現有市場,既作為價值存儲,又用于日常交易,并分析了其可能對維持貨幣和金融穩定提出的重大挑戰。這份題為"中央銀行數字貨幣2020年3月:機遇、挑戰和設計"的報告是在英國央行經過5年多研究后出的報告。包括國際貨幣基金組織在內的許多金融機構,在幾年以前開始擔心各國央行發行的法定貨幣正在——盡管速度緩慢——失去其市場據點。這觀點在2020年英國央行出這份報告的時候在國外媒體再度出現。
英格蘭銀行正在認真考慮發行以英鎊計價的央行數字貨幣的利弊。英國央行認識到,數字英鎊可能會顛覆當前的銀行體系。然而,數字貨幣可以利用最新的金融科技,使消費者更容易和更快地進行交易。
報告上說“我們正處于一場支付革命之中。鈔票是英國央行最容易獲得的貨幣形式,用于付款的頻率較低。與此同時,金融科技公司已經開始通過提供新的貨幣形式和新的支付方式來改變市場。這些發展創造了重大的新機遇,帶來了新的風險,并給英國央行提出了一些深刻的問題。”?注意一下,他們使用“革命”兩字。
英國央行目前只維持對法定貨幣(英鎊)的控制,還沒有進入這新數字法幣市場。臉書宣布特別宣布穩定Libra幣后,迫使一些國家認真考慮實施數字法幣。
發行數字法幣將是英國央行的一項重大創新,因為此類貨幣交易通常提供更安全的交易、更容易的匯款、和接收資金的方式。然而,這將帶來當前貨幣政策的變化和與某些加密貨幣相關的波動風險。
如果將大量存款余額從商業銀行轉移到CBDC,則可能對商業銀行和英格蘭銀行的資產負債表、銀行向整體經濟提供的信貸金額、以及銀行如何實施貨幣政策產生影響。
由于這報告篇幅較長,我們在這里主要展開談論一點,這是英國央行難得公開討論智能合約在數字法幣的機制。以前如果有討論,大都是簡短的。這次卻提出三個不同架構來實現智能合約,相信這些機制有知識產權,以至于英國央行并沒有提供細節。但是英國央行還是提供足夠的信息可以分析這三個架構的差異。其他重要觀點列在第二節。第三節討論美國商品期貨交易委員會的智能合約觀點。因為英國央行這次智能合約的設計明顯的接受了美國商品期貨交易委員會的觀點才發展出來的三個架構。第四節主要討論了英國央行提出的3大智能合約架構,并在這3大架構上又提出一種新的混合架構,又對比了3大架構的異同、優缺點、可行性。第五節進行總結分析,提到了區塊鏈10大研究方向內的4個方向。
Waves CEO:智能合約及DeFi區塊鏈的興起將推動比特幣增長:Waves首席執行官Sasha Ivanov發推稱,智能合約、DeFi區塊鏈興起將推動比特幣的增長,而不是相反。比特幣實際上解決了支付問題,但支付只是整個過程中的一小部分。[2020/8/29]
2.英國央行重要觀點
這份報告篇幅長且是科普性的文章,因此同一個觀點會重復闡述并討論,方便讀者閱讀并理解全文。下面是報告內重要信息:
零售數字法幣:整份報告都在討論零售數字法幣。這原來是英國央行原來的目標,但于2018年放棄。也是那年英國央行重視“批發”數字法幣。由于臉書的Libra幣的橫空出世,英國央行被迫又回到零售數字法幣的研究。
批發數字法幣:但是英國央行沒有放棄“批發”數字法幣,并且表示以后會出批發數字法幣報告像這份報告一樣。事實上英國在這方面已經下了功夫,和加拿大央行、新加坡央行合作在2018年出聯合報告,并且實際項目已經交個民間公司來完成,預備出基于美元、日元、歐元、英鎊、加拿大元的聯合合成數字法幣(UniversalsyntheticCBDC)。
支付科技改變金融市場:英國央行還是堅持支付科技改變金融市場,在2019年8月23號發布的信息更是震動美聯儲,其中提到這個改變可以使美元失去世界儲備貨幣的地位。美國研究后在2019年11月對該理論正式重視起來。美聯儲開始認真研究該理論并于2020年2月演講的時候大量討論該理論。經濟學者和金融界一直有人對此持保守的態度,認為區塊鏈或數字法幣不會影響金融、不會改變市場,且對法幣的影響非常有限。最后一點是美聯儲在2019年6月公開的觀點。但是在2019年10月美聯儲邀請普林斯頓大學教授演講“數字貨幣區域”(digitalcurrencyareas)新理論,后又在2020年2月公開討論這新理論,討論中指出普林斯頓大學理論最完整。歐洲央行則是在2019年9月討論普林斯頓大學理論。
全面評估:英國央行的報告給了一重要信息,數字法幣系統設計需要是全面的,絕對不可以單線思路,一概而論,也因此這報告長因為列舉許多問題。
3.?美國商品期貨交易委員會觀點
這里先討論一下美國商品期貨交易委員會的觀點。值得注意的是,英國央行在智能合約上的觀點,同美國商品期貨交易所不謀而合。美國商品期貨交易委員會在2018年年底發表“智能合約入門指南”(AprimeronSmartContracts),介紹智能合約的技術。此前,他們還發表了區塊鏈指南。在這智能合約指南中,美國商品期貨交易委員會發表了2個重大觀點,認為智能合約兩個重要應用是:
聲音 | 蔡維德:智能合約在資產上鏈后會成為重要工具:北京航空航天大學數字社會與區塊鏈實驗室蔡維德教授發文表示,智能合約在資產上鏈后會成為重要工具,如果要買或是賣資產,智能合約可能是許多人選擇的工具。所以智能合約的合法性,安全性,可靠性會非常重要。他表示智能合約有三大坑,分別是沒有法律的支持、把法規放進智能合約和把合同文本直接翻譯成智能合約的代碼語言。[2019/1/18]
?金融交易算法:?他們認為智能合約可以用于衍生品交易,因為它們很容易被數字化和編碼,?例如:
商品遠期合同;
期貨合約;
期貨合約期權;
掉期交易(Swap)。
他們認為智能合約可以簡化交易,提高交易前到交易后的效率,并且減少重復確認,降低貿易、資本和保證金風險,自動履行合同。
這些信息至關重,因為美國商品期貨交易委員會是美國監管單位,負責監管美國衍生品交易。

美國商品期貨交易委員會智能合約指南的應用
監管科技:美國商品期貨交易委員會認為智能合約適合于執行監管法規,而且可自動執行。他們認為智能合約可以加強對內部書面政策和流程,以及提高用戶對法律義務和監管要求的遵守,有助于改進監管報告。
增強市場活力和效率;
驗證客戶和交易對手身份;
促進貿易執行和合同履行;
確保賬簿和記錄的準確性;
完成即時監管報告。
這些證實了筆者在2018年區塊鏈中國夢之四文章提到的觀點,即:基于區塊鏈的監管科技保障人民安全的觀點。
4.?英國央行提出3大智能合約架構
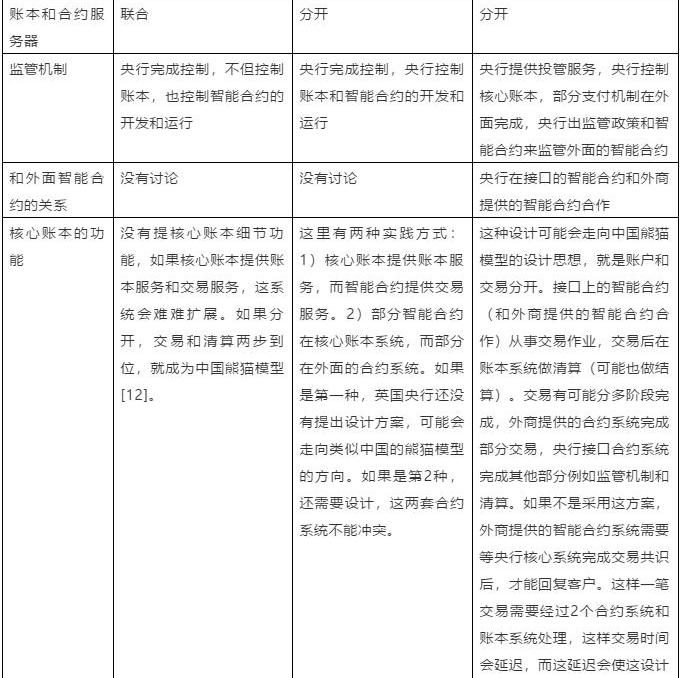
英國央行的報告提出3個智能合約應用,都是基于監管,和美國商品期貨交易委員會觀點一致:
方案1:智能合約系統和核心賬本系統結合在一起;
方案2:智能合約系統和核心賬本系統分開,兩個系統并行;
方案3:智能合約系統和核心賬本系統分開,放在連接第三方支付系統接口上。
英特爾與Enigma合作 確保其隱私智能合約安全:據coindesk消息,英特爾正與區塊鏈創業公司Enigma合作,幫助確保其隱私增強型智能合約的安全。Enigma的協議將集成智能合約技術及英特爾系統。[2018/6/21]
這是在報告第6章里面。第6章的主要內容在下圖:

英國央行報告第6章的內容大綱,本文只討論一頁的內容
4.1.區塊鏈和合約系統聯合
第一個方案,是傳統智能合約的設計,例如以太坊;英國央行在報告上這樣分析:
“在核心賬本上提供完整的可編程貨幣功能會帶來重大的權衡。但是由于智能合約可能帶來的復雜的計算,會影響到核心賬本執行時候的性能。不論這些交易是否與智能合約有關,交易速度可能會因此減慢。但是,可能需要這種方法才能實現與可編程貨幣相關的全部好處。”

智能合約在核心賬本里面,這是傳統設計
在此架構下,英國央行可以完全控制賬本和合約系統,包括這些系統的開發和運營。由于這些系統操作都在央行里面進行,央行有完全的監管力量。這和傳統數字代幣系統正好180度相反,這里是完全由央行控制和監管,而數字代幣卻是逃避監管,但是都是使用同樣的區塊鏈和智能合約技術。
這里的問題是賬本和交易信息在核心系統里面是不是放在一起處理。如果放在一起,這系統難擴展。
4.2.區塊鏈系統和合約系統并行處理
而第2個方案可以使智能合約平臺和賬本系統并行,增加速度。報告說:
“另一種替代方法是,英國央行開發一個與核心賬本分開的附加“模塊”,以管理和處理智能合約。該模塊將負責處理智能合約代碼,然后在需要付款時指示核心賬本。這種方法可以減輕對核心賬本系統性能的負面影響,同時英國央行仍然承擔公信方的功能。該模塊將需要適當的權限來轉移用戶的資金,以及用戶控制和批準此功能的過程。這種方法將需要圍繞包括用戶身份驗證過程在內的各個方面展開思考。”
nChain獲得第一個基于區塊鏈的智能合約發明專利:nChain宣布,該公司已經從歐洲專利局(EPO)獲得了第一項專利,該專利涉及基于區塊鏈的智能合同的注冊和自動化管理方法。[2018/4/12]

智能合約和核心賬本并行處理
相比傳統設計的智能合約架構,這里的架構將賬本服務和合約服務分開處理的設計更為合理。在此架構下,英國央行還是完全控制核心賬本系統和合約系統,包括開發和運營。由于這些操作完全在央行里面進行,央行依舊擁有完全的監管力量。這里英國央行沒有提供技術細節。我們這里補充2個選擇:
全部交易操作由合約系統處理。這樣核心賬本系統就是提供數據庫服務管理賬戶;
部分交易操作交給合約系統處理,但是還是有部分留在核心賬本系統。在許多應用場景,智能合約只是進行部分功能,而且一筆交易可能由多個智能合約才能完成,例如一個驗證身份、一個記賬、一個完成記錄、一個報稅。
如果采取第一個方案,核心賬本提供賬本服務,而合約系統提供交易服務,這樣賬本系統可以擴展,速度快,這是熊貓模型的出發點。而這里核心賬本系統就是熊貓模型里面的ABC賬戶鏈。如果智能合約多,如何組建這里的合約系統還是一個研究課題,因為大部分智能合約只是完成交易里面的一個操作,在計算機理論上,這就是微服務(microservice)的概念。
如果采取第二個方案,核心系統如何設計是一個研究課題,而合約系統可能反而容易設計。如果核心系統不把賬本和交易數據分開處理,難擴展。如果沒有設計好,性能可能比第一個方案更差,原因是合約系統和核心賬本系統都有合約,這兩組合約還有交互。這些交互如果設計的好,性能可以提高不少,但是如果設計不好,系統性能會更壞。
4.3.合約系統在接口
第3個方案則是靠近應用方,報告說:
“第三種選擇是英國央行將提供的最少而且低功能的智能合約,因為外面的支付提供商可以提供更好和更完整的智能合約。最少功能可能包括用密碼將資金鎖定在有效的托管服務中的能力。在這種方法中,英國央行還將在制定智能合約功能標準方面發揮作用。這些標準將確保提供者之間的互操作性,并設置最低的安全標準,但不會決定如何提供服務。”
以太坊智能合約有89%的概率存在漏洞:最新的研究顯示,基于以太坊架構,被稱作是“最安全、最可靠、最方便”的智能合約技術卻漏洞百出。在倫敦大學學院計算機科學系副教授伊利亞·謝爾蓋最新的研究論文中,通過對將近 100 萬份智能合約進行每份合約 10 秒分析時間的分析后發現,這其中有 34200 份智能合約很容易受到黑客攻擊。同時他們又對 3759 份智能合約抽樣調查,在這之中,3686 份智能合約有 89% 的概率含有漏洞。[2018/3/5]

智能合約運行在和外面商家的接口
該架構下,外面智能合約由供應商提供。這里英國央行需要預備的工作還是不少如下:
開發自己的賬本系統和合約系統;
提出監管政策;
驗證外面智能合約符合監管政策。
這里所有和核心賬本的交互作業依舊由由央行自己開發和運營,例如由央行的核心系統和智能合約來處理來保證央行系統的安全,
因此,央行的智能合約需要提供2大功能:1)完成交易;2)從事監管。而外面合約系統提供:1)完成部分交易;2)提供非央行的其他服務,例如折扣、保險、或是連接服務。
這里方案基本上是央行提供資金投管機制和服務。這表示不論如何設計外面系統,最終還是由央行系統進行監管。
4.4.三駕馬車混合模型
上面3個機制不會是唯一的選擇。例如這3種機制有可能可以同時間使用,或是任意2個機制同時使用。因為會有2套以上的合約組有可能同時間運行,在系統設計的時候需要確保運行時是不起沖突。
如果是3種機制一起混合使用,部分合約在核心賬本內,部分合約在并行系統上,而在接口還有另外一套合約系統。例如交易的完成功能的合約在核心系統里面部署,可以獨立執行的合約可以在核心賬本外并行處理,而實時監管或是驗證信息的合約在接口上。由于這3套合約接觸的數據都不一樣,設計好不會起沖突。

三駕馬車智能合約模型
4.5.綜合討論
英國央行在討論這3個方案只花了3段文字,但是我們解釋卻花了不少時間,而且這3個方案在許多方面有不同特性。由于英國央行沒有提供細節,我們需要提供細節,因此我們提供的細節可能和他們想象的不一樣,但是由于系統設計遇到的問題是科學性的問題,英國和中國面臨的科學問題和解決方案都是類似的。
英國央行提出的3個智能合約平臺是少見的設計。不要認為英國央行沒事做,隨意想出來這幾個新方案,然后寫在報告里面。在上次英國央行RTGS(實時全額結算系統Real-TimeGrossSettlement)實驗報告,報告里面的實驗都沒有成功,但在這“失敗“的報告里面居然提出后來在2019年發布的“一幣一鏈一往來賬戶”新設計思想。因此我們認為英國央行必定考慮過這3方案,內部有不同看法。
以前一些單位為了躲避政府監管,花許多時間來設計系統。這里英國央行卻花許多時間設計區塊鏈和智能合約系統來從事監管金融交易。
這報告英國央行還是堅持他們所討論的各種方案都可以使用區塊鏈系統完成,但也可以使用傳統中心化系統完成。但是若是真的使用傳統中心化系統實現這些方案,這些方案就顯得很奇怪。


5.總結
本文只討論大概一頁的英國央行報告,可以見到報告內容豐富。在問卷里面,英國實際上已經體現了他們重大觀點的選擇。例如英國央行不是問要不要使用區塊鏈和智能合約,而是問那個智能合約平臺設計最適合央行的配置。
本文也接觸到我們提的區塊鏈10大研究方向內的4個方向:
軟硬件設計:英國央行提出3個智能合約架構,我們補充一個;
監管科技:這里英國一直注重監管科技包括監管政策;
交易科技:這里英國提多種交易平臺設計方案;
智能合約:這里英國提出3大合約運行平臺,主要兩大功能在于完成交易和監管;
這里提出的方案還有融合問題亟待解決。例如智能合約平臺設計會影響到交易的清結算,影響到監管機制,也影響到交易速度,更影響到外面供應商的服務設計。
由于智能合約的重要性,我們正在完成一本智能合約專著,預計2020年7月出版。里面還會提到許多其他智能合約新技術。
參考文獻
.https://www.bankofengland.co.uk/paper/2020/central-bank-digital-currency-opportunities-challenges-and-design-discussion-paper.
.蔡維德,姜曉芳,“英國央行向第三方支付和數字代幣宣戰——以英國紳士的方式”,2019.06.27.
.https://www.coindesk.com/understanding-dao-hack-journalists.
.BankofEngland(2018),‘TheBankofEngland’sfuturebalancesheetandframeworkforcontrollinginterestrates:adiscussionpaper’.
.https://www.bankofengland.co.uk/working-paper/2018/broadening-narrow-money-monetary-policy-with-a-central-bank-digital-currency.
.蔡維德,姜曉芳,“基于批發的CBDC數字貨幣重建全球金融體系”,2019.10.01.
.蔡維德,“國外數字法幣的發展”,2019.10.23.
.?https://www.ecb.europa.eu/pub/pdf/other/stella_project_report_march_2018.pdf.
.蔡維德,“數字法幣3大原則:臉書Libra帶來的重要信息”,2019.08.24.
.蔡維德,姜曉芳,劉璨,“區塊鏈的第四大坑--區塊鏈分片技術是擴展性解決方案?”,2018.8.2.
.蔡維德,王娟,“數字法幣:非對稱監管下的新型全球貨幣”,2019.11.12.
.蔡維德.熊貓-CBDC央行數字貨幣模型.2016.11.05.
蔡維德
北航數字社會與區塊鏈實驗室主任,天德科技首席科學家,國家科技部重大項目負責人,中國信息界區塊鏈研究院院長,國家大數據綜合試驗區區塊鏈互聯網實驗室主任,天民國際沙盒研究院院長,賽迪區塊鏈研究院名譽院長,中國亞洲經濟發展協會區塊鏈產業專業委員會會長,北互金區塊鏈專委會主任
向偉靜
北京航空航天大學數字社會與區塊鏈實驗室碩士研究生
Tags:區塊鏈ANDANK數字貨幣區塊鏈的未來發展前景分析Lets Go BrandonBANKERS幣數字貨幣交易所開發需要多少人多少錢
來源:CointelegraphChina編者注:原標題為《巴西銀行業聯合會主席表示:作為一種貨幣,加密貨幣是失敗的》巴西銀行業負責人認為,加密作為一種貨幣是一種失敗.
1900/1/1 0:00:00在互聯網世界里,很多人都曾收到過一份中大獎郵件,獎金是58,000元與三星Q30?筆記本電腦一臺,一般人看到后都會喜出望外,感覺自己是全天下最幸運的人,但假使你去領獎的時候卻發現.
1900/1/1 0:00:00Coinbase系列文章AroundtheBlock旨在闡明加密領域中的關鍵問題。在本文中,賈斯汀·瑪特分析了受近期市場崩盤影響的三個行業.
1900/1/1 0:00:00以太坊聯合創始人VitalikButerin昨天在Twitter上與比特幣開發人員發生爭執,他認為比特幣最初被設計為一種點對點現金,而不是數字黃金.
1900/1/1 0:00:00本文來源:彩云區塊鏈,原題《隨著比特幣價格反彈至6000美元以上,部分礦工重返礦場》作者:ack123888比特幣價格在過去一周左右的時間內強勁反彈,較本月初極端恐慌引發的拋售期間創下的低點.
1900/1/1 0:00:00來源:哈希派 作者:LucyCheng編者注:原標題為《神秘的街頭比特幣交易商|比特幣秘史》在比特幣礦業市場競爭越發激烈且還未有太多交易所生態的早期階段.
1900/1/1 0:00:00