BTC/HKD+0.47%
ETH/HKD-0.13%
LTC/HKD+0.74%
ADA/HKD-1.45%
SOL/HKD-0.34%
XRP/HKD-0.81%參與者
以太坊客戶端開發者 - 任何維護以太坊客戶端的人。這包括Geth、OpenEthereum、Nethermind開發者以及Besu開發者和維護這些客戶端的Ethereum Classic分叉的開發者(對于ETC分叉的維護者,他們的參與有點特殊,我今天不會在這里討論這個問題)。
用戶--使用以太坊進行交易的人。這包括使用dapp的人,發送/接收幣的人等。
用戶委托 - 通常情況下,用戶會將自己的決策權委托給第三方。Infura和中心化交易所是兩個非常常見的委托人。主流的dapp是另一類常見的用戶委托,用戶會去他們最喜歡的dapp所在鏈上。當我們說到用戶做決定的時候,很多時候會委托給其他地方,但最終還是用戶的決定。
以太坊Layer2上總鎖倉量為90.9億美元:金色財經報道,L2BEAT數據顯示,截至目前,以太坊Layer2上總鎖倉量為90.9億美元,近7日漲0.49%。其中鎖倉量最高的為擴容方案ArbitrumOne,約59.7億美元,占比65.65%,其次是Optimism,鎖倉量19.5億美元,占比21.48%。[2023/4/9 13:52:30]
流程
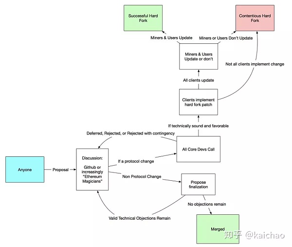
每個客戶端都有自己的開發者,他們有自己的動機、愿景等。每一個產品的開發者之間都會決定他們想要在客戶端中放入什么,什么時候發布客戶端,以及發布更新時客戶端會有什么功能。
現在不同客戶端對于開發者來說是可選的,但在過去,客戶端開發者表示希望彼此保持兼容,所以他們通常會派一名代表參與交流,試圖與其他客戶端開發者協調。
Santiment數據:過去三個月,以太坊巨鯨地址減持ETH幅度達11%:8月26日消息,加密行為分析平臺 Santiment 數據顯示,在過去三個月中,排名前 10 位的非交易平臺以太坊地址一直在減持了 11% 的 ETH 頭寸,而頭部交易平臺的 ETH 數量卻在增長。
分析認為這意味著巨鯨正在將 ETH 轉移至交易平臺。并可能會根據合并事件的進展采取行動。(Cryptopotato)[2022/8/26 12:50:55]
最終,每個客戶端團隊都會發布他們認為合適的客戶端更新,這些更新(理想情況下)將與其他客戶端兼容,并擁有與其他客戶端一致的分叉塊號。如果客戶端發布兼容的代碼,共享一個fork塊觸發器,那么客戶端在用戶運行時將能夠相互通信。
以太坊巨鯨過去一周加倉大量SRM、FTT和MATIC:2月25日消息,據whalestats數據顯示,前 1000 以太坊巨鯨地址在過去一周加倉的前 10 Token 中,ETH 和 Stablecoin 占據前三,SRM、FTT 和 MATIC 分別位于第四、第六和第七位。[2022/2/25 10:15:25]
一旦客戶端發布,客戶端開發者和/或他們的支持者會向用戶做公告,用戶會選擇是否更新客戶端,或者可能切換客戶端。用戶通常會將這一決定委托給第三方,如Infura或中心化交易所,但最終用戶可以決定他們想要在什么哪里進行交易。在委托投票的情況下,如果他們不同意他們的委托人,他們通常可以切換供應商(這對于托管委托來說有點棘手,因為托管人可能會拒絕把你的錢交給托管人不同意的鏈上)。
以太坊未確認交易為91,260筆:金色財經消息,據OKLink數據顯示,以太坊未確認交易91,260筆,當前全網算力為245.95TH/s,全網難度為3.32P,當前持幣地址為48,409,783個,同比增加199,915個,24h鏈上交易量為2,096,782.87ETH,當前平均出塊時間為13s。[2020/10/11]

誰來做決定?
這里沒有單一的決策者。任何人都可以發布一個客戶端,宣布一個客戶端,分叉一個客戶端(它們都是開源的)等等,用戶可以選擇使用任何他們想要的客戶端。
每個客戶端的核心開發者都有一套他們個人所關心的特殊內容,他們通常會向其他客戶端開發者表達。如果所有的客戶端開發者都同意開發同樣的功能,那么事情就會很順利,他們會在發布時間表上進行協調。
如果客戶端開發者沒有就發布什么功能或何時發布達成一致,那么他們中的一些人可能會開發、宣布并推出不同的功能集。我們之前在ETH/ETC的分叉中就看到了這種情況,并不是所有的客戶端開發者都同意如何進行,所以我們最終得到了兩條不同的鏈,由不同的群體來維護。
如何處理分歧?
沒有一個核心開發人員認為這是一個好主意,他們都決定不把它集成到他們維護的客戶端中。
一些核心開發人員認為這是一個好主意,但不愿意分叉,而另一些人認為這是一個壞主意,愿意分叉。
有些核心開發人員認為這是個好主意,愿意分叉,而有些人認為這是個壞主意,不愿意分叉。
一些核心開發人員認為這是一個好主意,愿意分叉,而另一些人認為這是不好的,愿意分叉。
所有核心開發人員都認為這是一個好主意。
在1和5的情況下,事情進展非常順利。
在2和3的情況下,通常會進行討論,試圖通過了解人們產生分歧的根本原因來達成共識,如果可能的話,試圖為這些問題找到一個可行的解決方案,但如果不能達成 "粗略的共識",那么信念更堅定的一方可能會獲勝。
在4的情況下,我們有一個類似ETH/ETC的分叉。
用戶如何參與其中?
作為以太坊的用戶,您可以選擇是否運行一個給定的客戶端,這意味著如果您認為改變不好,您可以選擇干脆不升級。事實上你也鼓勵您嘗試說服其他人(在適當的場合)和您一起運行不同的客戶端,如果您認為這樣做是最好的。
如果你有技術頭腦,你也可以通過向核心開發人員提出新的技術想法來參與(例如,通過https://ethresear.ch)。你也可以通過加入現有的團隊、維護自己的fork或者從頭開始構建一個新的客戶端來參與客戶端的開發。
開發者如何決定要寫什么代碼?
每個以太坊客戶端開發者都有自己的動機,有些是眾所周知的,有些是保密的。這些動機有些是經濟上的(例如,他們被別人贊助,而別人也有自己的動機),有些動機是利他的(例如,他們想建立一個更抗審查的未來)。
然而,由于上文提到的 "用戶決定運行什么 "的特點,核心開發者通常會構建他們認為用戶現在和未來會想要運行的軟件。大多數以太坊客戶端開發者對編寫沒有人使用的軟件不感興趣,所以最終他們通常以他們認為用戶想要的東西,或者對用戶有利的東西為指導。
Tags:以太坊ETHTIMDAPPop幣價格跟隨以太坊價格走togetherbnb可以和誰嘿嘿Time New Bank區塊鏈dapp開發白富美
2020年,波卡生態從0到1,遍地開花,而開花之后能否落地結果,還得要看2021年波卡卡槽拍賣之后的產品部署和規劃.
1900/1/1 0:00:00自年初以來,以太坊更新了其歷史新高的1,750美元,其他網絡指標也隨著價格而上漲。盡管如此,ETH還是有很強的競爭對手-Polkadot以市值計算,以太坊是全球第二大數字資產,表現還是很不錯.
1900/1/1 0:00:00從2021年1月至2月,以太坊的NFT領域從12月的300萬美元增長到1月的3300萬美元,增長超十倍。這僅僅是2021年開年第一個月的數據.
1900/1/1 0:00:00本文由金色財經記者?Maxwell于1月22日首發于金色財經網站,本文或對理解比特幣有所幫助,特此推薦.
1900/1/1 0:00:002020年絕對是DeFi之年,DeFi項目備受人們追捧,但火爆之后伴隨著的卻是迅速消退。為延續DeFi熱度,不少項目方和投資者把目光投向了DeFi+NFT的玩法,讓NFT這一小眾市場出圈整個加密.
1900/1/1 0:00:00金色財經聯合BSN帶來新一期欄目,共同聊一聊聯盟鏈、開放聯盟鏈和公有鏈的區別和適用場景。馬斯克轉發DogeDesigner X相關視頻推文,DOGE應聲漲超5%:7月26日消息,馬斯克在社交媒體.
1900/1/1 0:00:00