BTC/HKD-1.34%
ETH/HKD-3.75%
LTC/HKD-0.33%
ADA/HKD-1.48%
SOL/HKD-0.12%
XRP/HKD-0.71%LimitBreak正在引入可選擇的、向后兼容的、可編程的版稅合約,其可通過新穎的質押解決方案運用到任何ERC-721合約。建立該方案最初的目標,是讓創作者有權決定如何在智能合約層分配版稅,但正如你將在下面讀到的,該合約將允許大量應用,有可能從根本上重塑NFT格局。
重要的是,這些on-chain版稅在單個token層面上是可執行的,這意味著每個NFT都可以有自己的可編程版稅。該系統是選擇加入的,所以如果一個新的或現有的NFT收藏集合決定實施該解決方案,它們的個人收藏者將保留權力決定是否選擇加入或者選擇退出。
版本1引入了“staketoopt-in”和“transferwhitelist”模型,版本1.1將全面實施可編程的版稅和最低地板價。你可以閱讀?Github?存儲庫中的代碼和文檔,以了解完整的技術細節。
NFT領域的當前狀態
非同質化代幣(NFTs)是區塊鏈采用的重大突破,其有助于Web3生態系統的興起,并將大量新用戶引入到區塊鏈生態。但老實說,目前形式的大多數NFT都非常無聊。
當前的NFT市場充斥著指向JPEG的相同智能合約的簡單復制品。除了一些值得注意的項目例外,幾乎所有的NFT都僅限于三個功能:
它們可以被一個加密錢包擁有。它們可以在NFT交易所進行交易。它們指向一張圖片或一段視頻,旁邊還有一些可選的特征。盡管這種簡單的格式,足以讓NFT在2021年進入主流,但對于2023年即將到來的事情來說,這是不夠的。
為什么NFT必須進化
NFT藝術和NFT“頭像”市場在2021年爆發式增長后,在2022年遭遇了嚴重縮水。盡管這無疑和全球市場衰退有很大關系,但我們認為,這種建立在簡單去中心化圖像所有權基礎上的早期NFT市場,永遠不可能得到廣泛采用,尤其是在NFT游戲領域。相反,我們需要一些技術更先進的東西。
Sorare已支持使用美元等法定貨幣進行數字卡牌交易:7月31日消息,夢幻足球NFT平臺Sorare已支持使用法定貨幣進行數字卡牌交易,包括美元、歐元和英鎊,取消了用戶使用ETH支付的要求。[2023/7/31 16:09:21]
即使玩家對基于NFT的游戲道具的所有權預計會增加,我們相信NFT技術從根本上改變游戲行業的潛力,只能通過大膽的技術變革來釋放。我們認識到,缺乏對游戲內道具NFT經濟邊界的控制,會阻礙游戲設計師開發將Web3提升到一個新水平所需的各種平衡的游戲內經濟。
使這些限制更加復雜的是,NFT行業在2022年底經歷了新的生存威脅,渴望流動性的NFT交易所在流動性爭奪戰中轉向“零版稅費用”或“可選版稅費用”策略,這種行業轉變暴露了NFT行業當前結構的兩個根本缺陷。首先,盡管Web3具有去中心化和去信任化的精神,但權力結構從根本上偏向于眾多創作者以及少數中心化交易所。其次,現在即將消亡的通用創作者版稅行業標準僅作為一種社會契約存在,而不是在鏈上強制執行的。在目前這個軌道上,很多創作者會干脆離開這個領域,或者干脆避免進入這個領域。
LimitBreak決心推動NFT的發展,并深思熟慮地引領建立在區塊鏈技術之上的游戲復興。我們努力為NFT社區做出貢獻,同時激勵其他創新者開拓新形式的實用程序和新穎的機制,以推動游戲內經濟以及與其他項目的互操作性。為此,LimitBreak發布了一個以創作者為中心的智能合約,這是一個NFT合約庫,其具有一個可選的質押解決方案,將升級現有的NFT并為Web3游戲革命準備未來的NFT。
與創作者代幣一起前進
Cosmos生態流動性質押協議Stride將轉向ATOM驅動的安全模型:7月19日消息,基于Cosmos的流動性質押協議Stride計劃從現有的STRD代幣模型過渡到Cosmos的鏈間安全(ICS)系統,該系統由ATOM代幣驅動。Stride的貢獻者Ian Unsworth表示:“過渡可能發生在周三17:00至21:30(UTC時間)之間,區塊高度為4616678。”Unsworth補充道:“雖然Stride TVL達3500多萬美元,但通過綁定網絡代幣,它只有1900萬美元的經濟安全。在ICS過渡之后,區塊產出/安全性將傳遞給ATOM驗證器集,這將使網絡的經濟安全性增加大約11,935.2%。”
根據官方博客,向ICS的過渡將使Stride的經濟安全從大約2500萬美元提高到23億美元,使該協議更能抵御黑客攻擊。[2023/7/19 11:04:31]
在通過“創作者代幣”構建一個新的行業轉變范式的同時,LimitBreak優先考慮了兩個與Web3精神保持一致的關鍵目標:向后兼容性和選擇自由。這就是為什么我們確保這是一個選擇加入的質押解決方案,允許現有的創作者采用該解決方案,同時讓收藏者決定是否在單個NFT上選擇加入。
以下部分描述了塑造創作者代幣合約庫的主要設計原則,然后是如何使用和擴展合約的指南。
設計原則
這個創作者代幣合約庫,是圍繞三個主要準則精心設計的:(1)創作者靈活性,(2)不變性以及(3)簡單性。
首先,開發者和創作者應該有權定義他們的NFT如何使用。如果沒有適當的機制來執行他們自己的智能合約規則,開發人員就無法可靠地確保用戶體驗或讓代幣實用程序按照其預期目的運行。Transfer白名單提供了一種可靠的機制來執行規則,這反過來又使開發復雜的新功能成為可能。
NFT票務解決方案GET Protocol完成450萬美元種子輪融資:7月12日消息,NFT票務解決方案GET Protocol完成450萬美元戰略輪融資,Flow Ventures領投,參投方包括Animoca Brands、Redbeard Ventures、Funfair Ventures,個人投資者包括The Sandbox聯合創始人Sebastien Borget。[2023/7/12 10:51:04]
其次,NFT智能合約應該是不可變和不可升級的,向用戶保證他們不會被不斷變化的規則收割,或者確保他們的代幣不會被開發者盜竊。然而,NFT項目是動態的,收藏品需要隨著時間的推移而靈活發展。Staking質押提供了一個向后兼容的選擇加入系統,允許開發者和創作者不斷升級他們的NFT集合的功能,同時讓用戶自由選擇是否同意升級。要想取得成功,開發人員必須將激勵措施與他們的社區結合起來,以鼓勵他們的社區升級他們的代幣。從簡單到復雜,創作者可以考慮的一些激勵措施包括:
Reveal:用戶鑄造一個普通的NFT,它不會被揭露,只能通過質押來揭露;時間鎖定或付費取消質押可用于實施重新滾動的揭示。獎勵:質押的代幣有資格獲得高級空投、claim或其他社區獎勵。可出租性:質押舊收藏品以允許用戶從代幣所有者那里租用使用權。保證最低地板價:質押代幣僅將一個最低地板價合約列入白名單,以使定價邊界可執行。公平版稅系統:無需信任的智能合約,允許前持有者claim一定比例的未來版稅。游戲內實用程序:例如,可以將LimitBreak的AdventureERC721系統添加到質押代幣中,以支持任務和其他Web3游戲功能。最后,合約庫必須簡單、優雅,避免特性蔓延,為開發人員的創造力和創新留出更多空間。
監管機構接管SVB加拿大子公司,尋求清盤:金色財經報道,加拿大銀行業監管機構在周日接管了SVB金融集團在加拿大的分支機構,并表示將尋求法律命令以結束其運營。加拿大金融機構監管局局長Peter Routledge的辦公室在一份聲明中表示,在美國監管機構關閉了位于加州的母行后,加拿大采取這一行動是為了保護該分行持有的資產價值。加拿大財政部長Chrystia Freeland周日晚間與銀行高管和加拿大央行官員進行了交談,并表示政府將繼續關注局勢,加拿大監管良好的銀行體系是健全和有彈性的。[2023/3/13 13:00:41]
操作指南
以下部分旨在演示在不同場景中使用創作者代幣合約的一些推薦工作流程。在以下示例中,請注意元數據URI、鑄造、燃燒和其他擴展功能的實現由開發人員自行決定。完整的合約和文檔集可以在Github上找到。
場景1:使用白名單Transfers發布新NFT集合
這是最簡單的場景,創作者只需要基本的ERC-721,但想要使用白名單來確定他們的代幣可以在哪里交易。下面的工作流顯示了使用一個transfer白名單開發、部署和配置新NFT集合的過程。

以下代碼演示了一個部署新NFT集合的簡單示例,該集合具有內置的transfer白名單功能。

Web3社交視頻平臺Cheelee創始人推出2億美元加密寒冬團結基金:金色財經報道,Web3 社交視頻平臺 Cheelee 創始人 Roman Alekseev 宣布和 Web2 移動應用 NUTSon 聯合推出 2 億美元加密寒冬團結基金,以支持受影響的全球加密貨幣交易平臺并恢復廣大受眾對加密貨幣交易平臺的信任。
Roman Alekseev 解釋稱:穩定、可預測和健康的加密貨幣行業對我們所有人都有好處,而動蕩和行業地震只會造成傷害和損失。
目前,該基金正在收集受市場影響需要資金支持的加密貨幣交易平臺信息,以提供支持。[2022/11/18 13:22:14]
場景2:使用Staking質押升級舊NFT集合
在這種情況下,創作者希望將列入白名單的傳輸以及其他功能添加到舊的不可變NFT集合中。代幣持有者可以通過將舊的NFT質押來選擇是否加入升級。下面的工作流顯示了開發、部署和配置NFT集合升級的流程。

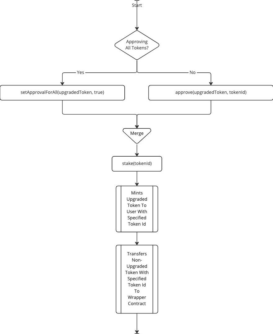
當用戶選擇升級時,他們真正做的是將他們的NFT放在CreatorERC721封裝器合約中,并鑄造包含升級功能的封裝等效物。這是一個簡單的兩步過程,需要兩筆交易。首先,用戶批準CreatorERC721封裝器合約來傳輸他們未升級的代幣。其次,用戶調用?stake(uint256tokenId)?函數。這個質押函數使用相同的id鑄造一個升級的NFT代幣,并將前一個token鎖定在合約中。這個過程如下圖所示。

在設計升級后的合約時,創作者的一個關鍵決定,在于是否讓質押的代幣解除質押。在開發人員允許的情況下,用戶可以通過解除質押、銷毀升級后的代幣,并解鎖原始token來降級他們的代幣。一般有五種選擇:
永久升級代幣——繼承?PermanentCreatorERC721通過解除質押的時間鎖定可降級代幣——繼承?TimeLockedUnstakeCreatorERC721通過解除質押支付可降級代幣——繼承?PaidUnstakeCreatorERC721通過解除質押可自由降級的代幣——繼承?CreatorERC721通過解除質押自定義降級機制——繼承?CreatorERC721?并構建你自己的下圖描述了用戶的解除質押/降級過程。

以下代碼片段演示了如何擴展各種類型的CreatorERC721代幣以升級NFT集合。

案例研究
將一個或多個可執行transfer的可信運營者列入白名單的模式,可以實現以前不可能實現的新的可組合功能。現在可以圍繞NFT的傳輸構建新功能,而無需直接在NFT合約本身中構建自定義功能。此外,只需修改transfer白名單,就可以擴展或升級這些功能。圍繞NFT傳輸構建的新功能,可能會改變Web3游戲以及整個NFT行業。在本節中,我們將重點介紹LimitBreak在1.1版中使用此模式積極開發的兩個新功能的案例研究。
案例1:最低地板價Operator
專門的MinimumFloorOperator合約,將允許創作者在其收藏中針對單個代幣或整個收藏定義NFT的最低銷售價格。
享有盛譽的精英藝術家可能會避免創作NFT藝術作品,因為他們擔心,如果他們的作品賣得低于傳統藝術作品的價值,他們的品牌就會受損。由于傳統藝術品通常缺乏流動性,因此這類用戶可能不會擔心伴隨可執行的最低銷售價格而出現的流動性下降。
最低地板價Operator如何為游戲開發者賦能的一些示例包括但不限于:
能夠以100ETH為武器等高價值游戲物品指定固定價格。這樣的武器不會被輕易交易,從而加強了它在游戲中的高價值和稀有性。圍繞外部和宏觀經濟因素(如ETH價格和貨幣匯率)如何影響游戲內經濟的平衡構建指南,這已經是一個具有挑戰性的考驗。隨著游戲條件的變化,而改變最小地板價的能力。一個固定價格的物品,可保證玩家的物品價值不受投機行為的影響。MinimumFloorOperator最令人興奮的方面,是通過在合約層強制執行鏈上版稅來改變NFT行業的能力。即使最低地板價設置為零,強制執行來自市場銷售的控制流和資金必須通過MinimumFloorOperator合約,確保使用EIP-2981在鏈上定義的市場費用和版稅將以無無需信任的方式支付,這就是NFT版稅應該一直工作的方式。
案例2:可強制執行的版稅分成
過去,可以以靜態方式共享版稅,方法是將版稅路由到支付分配器合約,該合約必須用預先確定的一組受益人和份額一次性初始化。對于與NFT持有者或關聯方共享版稅的項目,支付更加集中,需要項目在鏈下重建NFT銷售情況,以便計算每個人的份額,然后主動空投給用戶或建立一個可認領的分紅基金。
通過以一種保留交易情況的方式使版稅在鏈上強制執行,這個MinimumFloorOperator合約解鎖了新的可能性,其中智能合約可以管理一組動態變化的用戶,這些用戶有資格claim一部分版稅,無論是在NFT集合還是個人NFT級別,都是根據開發人員確定的最適合他們自己社區的自定義規則。一般來說,該項目將能夠分配一定比例的版稅給創作者、附屬機構和收藏家。
對于創作者和附屬機構,可以使用具有預定受益人和份額的支付分配器進一步細分版稅。而收藏家的版稅可以通過許多有趣和動態的方式共享,包括但不限于:
代幣鑄造者獲得該代幣未來收藏者版稅的100%;長期代幣持有者根據他們持有代幣的時間長短,獲得相等份額或相對份額的未來收藏者版稅;前持有者在未來有限數量的NFT銷售中獲得他們所持代幣的收藏者版稅,其中他們的相對份額是基于他們相對于其他人擁有代幣的時間長度。將收藏者納為版稅利益相關者,是創作者可以將激勵與其NFT持有者社區聯系起來的一種強有力的方式。這為NFT收藏者創造了以前不可能實現的價值,并將在智能合約的幫助下永久發揮作用。
LimitBreak的下一步是什么
LimitBreak尋求利用技術和去中心化,將NFT的力量掌握在創作者和收藏者手中。創作者代幣合約的社區發布是朝著這個方向邁出的重要一步。DigiDaigaku開發團隊不斷擴展集合的功能,并以有利于Web3游戲生態系統的方式構建智能合約平臺。同時,LimitBreak正在與NFT交易所合作,鞏固MinimumFloorOperator作為新的NFT市場標準,因為它有能力改變NFT行業。我們迫不及待地想看看創作者們將在2023年及以后建造什么!
畫風各異的小熊、奇形怪狀的小蘑菇、拿著酒瓶做出干杯姿勢的卡通形象……這些在海外NFT市場頗受歡迎的NFT項目背后有一個共同的名字——中國大廠.
1900/1/1 0:00:00根據CoinGecko的數據,在過去的一天或一周里,沒有任何加密貨幣或代幣比Aptos的攀升幅度更大.
1900/1/1 0:00:00MarsBitCryptoDaily2023年1月30日 一、?今日要聞 V神以RAI系統為例探討使用預言機實現共同質押的三個解決方案V神近日發布題為《預言機是否可實現共同質押.
1900/1/1 0:00:00整體數據現狀與趨勢 首先,先來看看Web3的搜索熱度情況,我們可以從GoogleTrends中看到一些數據.
1900/1/1 0:00:00一句話形容現在的全球市場,就是全球都在炒AI。自微軟收購百億美元OpenAI,比爾·蓋茨宣稱「人工智能的歷史意義不亞于互聯網的誕生」以來,ChatGPT已經成為史上用戶破億速度最快的應用——僅用.
1900/1/1 0:00:00在1月27日至1月31日間的社區治理投票中,Wormhole贏得投票,成為Uniswap和BNBChain間的跨鏈橋。期間共有8000個地址參與投票,涉及治理通證UNI4500萬枚.
1900/1/1 0:00:00